N-кадгерин — потенциальная мишень для психофармакологии
- Авторы: Фирстова Ю.Ю.1, Ковалёв Г.И.1
-
Учреждения:
- ФГБНУ “ФИЦ оригинальных и перспективных биомедицинских и фармацевтических технологий”
- Выпуск: Том 41, № 2 (2024)
- Страницы: 99-107
- Раздел: Обзоры
- URL: https://medbiosci.ru/1027-8133/article/view/269939
- DOI: https://doi.org/10.31857/S1027813324020018
- EDN: https://elibrary.ru/EUDRVE
- ID: 269939
Цитировать
Полный текст
Аннотация
Гликопротеин N-кадгерин (нейрональный кадгерин) принадлежит к семейству кальций-зависимых молекул клеточной адгезии, представляя собой ключевой элемент, осуществляющий межклеточные контакты в нейронах мозга. Однако он задействован не только в механическом соединении нейронов, но оказывает влияние и на специфику дальнейшего развития и функционального состояния нейрона. Это происходит благодаря активному взаимодействию N-кадгерина со многими белками на пре- и постсинапсе, инициирующими каскад реакций, обеспечивающих такие процессы как долговременная потенциация (лежащая в основе обучения и памяти), морфогенез, нейрональное распознавание, активация рецепторов (NMDA- и AMPA-типов), регуляция формирования цитоскелета. Эта полифункциональность необходима для того, чтобы конкретные нейроны соединялись друг с другом определенным образом и такая адгезия приводила к координации поведения клеток посредством межклеточной сигнализации и пространственно-временного контроля дифференциальной экспрессии генов. Мутации в генах, отвечающих за экспрессию N-кадгерина, приводят к различным нарушениям функциональной активности синапса и процессов пространственной ориентации и памяти. Таким образом, вовлеченность в важные нейропластические процессы, регулирующие когнитивные функции и поведение, определяет интерес к изучению влияния на N-кадгерин лекарственных средств. В частности, N-кадгерин заслуживает более пристального рассмотрения фармакологами в качестве потенциальной мишени в механизме действия психоактивных веществ.
Ключевые слова
Полный текст
ВВЕДЕНИЕ
N-кадгерин (CD325) — интегральный трансмембранный гликопротеин из надсемейства кадгеринов. N-кадгерин (нервная система) вместе с Е- (эпителий), Р- (плацента), R- (сетчатка) и VE- (эндотелий сосудов) кадгеринами относятся к 1-му типу кадгеринов, кальций-зависимых белков межклеточной адгезии. Адгезия опосредуется гомофильными взаимодействиями внеклеточных доменов кадгерина, тогда как внутриклеточные домены связываются с многочисленными адаптерами и сигнальными белками, участвующими в образовании цитоплазматического скелета [1]. Однако N-кадгерин играет не только общую для всех кадгеринов статическую структурную роль, но и имеет ряд специфических свойств. Он активно задействован в различных нейропластических процессах, лежащих в основе механизмов памяти и мышления. N-кадгерин обеспечивает межклеточные взаимодействия как в развивающейся, так и в зрелой нервной системе и, как полагают, играет решающую роль в синаптогенезе, миграции клеток, формировании синапсов, участвует в механизмах нейронального распознавании мишеней [2].
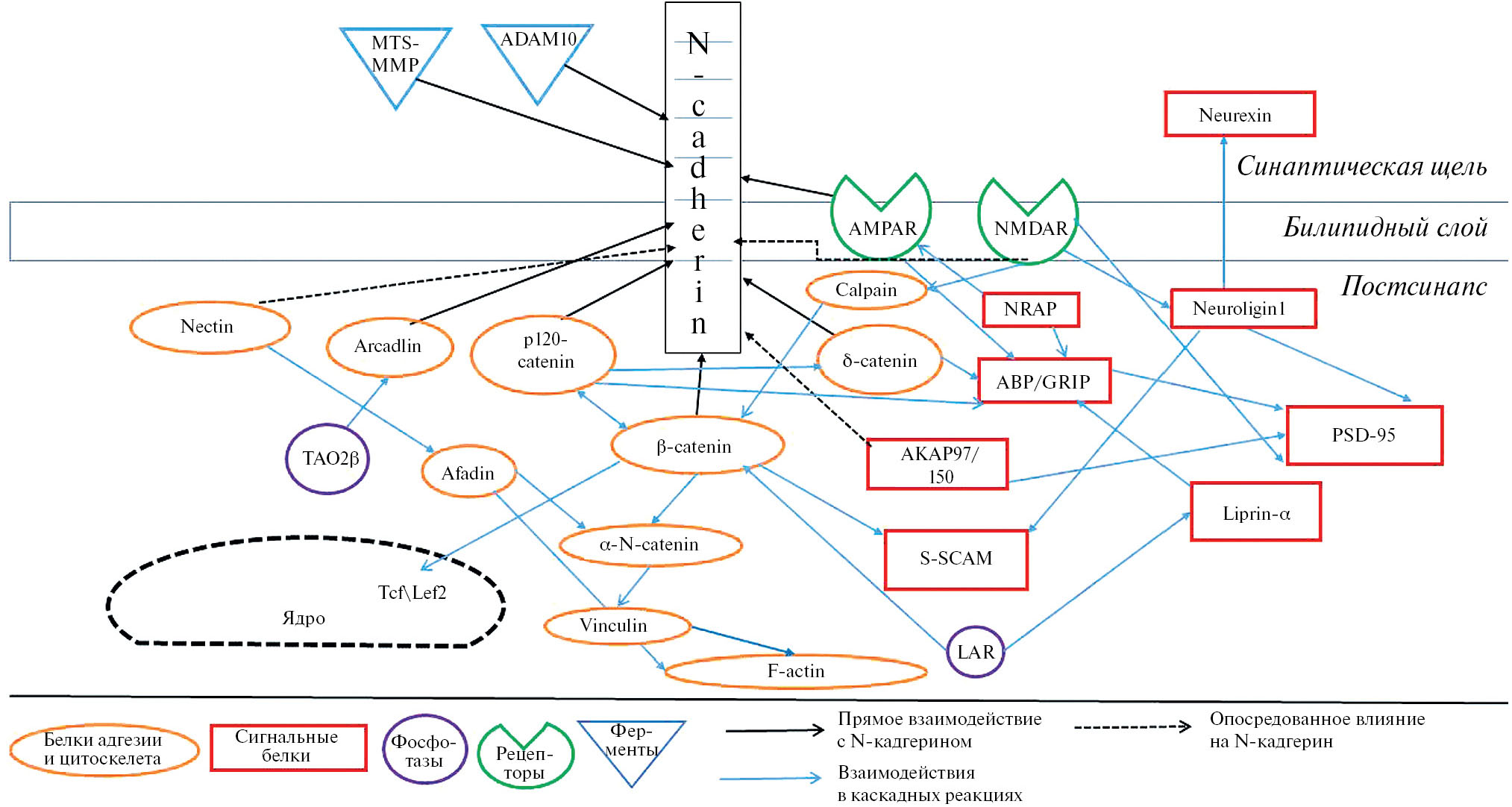
Кроме того, N-кадгерин играет важную роль на ранних стадиях морфогенеза, регулируя пресинаптические процессы, в частности, контролирует кластеризацию пресинаптических везикул посредством транссинаптических механизмов, способствуя накоплению белков, участвующих в синаптической организации [3]. По определению, все классические кадгерины связывают катенины, которым принадлежит важная роль в процессе образования синапсов. Но N-кадгерин способен взаимодействовать не только с катенинами, но прямо или косвенно и с другими синаптическими белками, включая глутаматные рецепторы (AMPA, NMDA и каинатного типов), строительные белки (AKAP97/150, GRIP, ABP) и сигнальные молекулы (Vangl2, p38, MAPK). Тем не менее точные сигнальные механизмы, используемые кадгеринами в процессе синаптической специфичности, остаются малоизвестными [4].
N-кадгерин активно задействован в процессах синаптической пластичности, стабилизируя связь между пре- и постсинапсом [5, 6], и эта стабилизация увеличивает вероятность того, что высвобожденный глутамат будет связываться рецепторами на постсинаптическом нейроне [7]. Приток Ca2+ через NMDA-рецепторы способствует димеризации N-кадгерина. В свою очередь, димеризованный постсинаптический N-кадгерин легко взаимодействует с пресинаптическим комплементарным N-кадгерином. Ингибирование связывания N-кадгерина с помощью блокирующих антител предотвращает индукцию поздней фазы долговременной потенциации (ДП) [8]. Эти морфологические изменения помогают предотвратить дальнейшие синаптические модификации, которые могут поставить под угрозу информацию, хранящуюся в уже существующих синаптических соединениях. Активация ионных каналов достигается за счет уменьшения соотношения NMDA- и AMPA-рецепторов, создавая пропорционально меньший приток кальция, а также обеспечивая более быструю диффузию кальция [9].
СИНАПТИЧЕСКИЕ БЕЛКИ, АССОЦИИРОВАННЫЕ С N-КАДГЕРИНОМ
N-кадгерины встречаются в большинстве синапсов ЦНС [10]. N-кадгерины чаще всего экспрессируются как в пресинаптической активной зоне, так и в областях постсинаптической плотности (PSD) и содержат как внеклеточные Ca2+-связывающие домены, так и внутриклеточные домены для связывания с различными внутриклеточными белками. N-кадгерин взаимодействует с рядом важных синаптических молекул, тем самым опосредуя связь между синаптической передачей сигналов и межклеточной адгезией. Кроме того, N-кадгерин связывает многие другие цитозольные и мембранные белки в синапсе, которые могут играть роль в развитии, заболевании и синаптической пластичности. Здесь можно выделить два основных компонента, связывающих N-кадгерин в синапсе: катенины, а также AMPA- и NMDA-рецепторы — ионотропные глутаматные рецепторы, которые критически важны для синаптической пластичности и ДП [11].
Различают три основных подтипа катенинов: α-катенины, β-катенины и катенины семейства p120ctn. β-катенины и p120ctns связывают внутриклеточный домен кадгерина в дистальной и проксимальной областях соответственно [12]. α-катенины, находясь в мономерной форме, связываются с комплексом кадгерин-катенин через β-катенины. В гомодимерной форме α-катенины не связывают β-катенины, но преимущественно взаимодействуют с F-актином и другими белками, способствующими его полимеризации [13]. Каждый подтип катенина и его взаимодействие с N-кадгерином играет определенную роль в опосредовании синаптической пластичности и структуре цитоскелета. β-катенин, основной внутриклеточный партнер кадгерина, связывается с цитоплазматическим доменом кадгерина и с α-катенином, который, в свою очередь, опосредует взаимодействия с актиновым цитоскелетом. Этот комплекс белков, связывающих N-кадгерин с актиновым цитоскелетом, необходим для регуляции и синхронизации пре- и постсинаптических изменений в структуре [5] (рис. 1). Murase и соавторы [14] показали, что локализация и функция β-катенина динамически регулируются синаптической активностью. Регулируемое деполяризацией перераспределение β-катенина вызывает повышенную ассоциацию β-катенина с N-кадгерином, предполагающую, что транслокация β-катенина в шипики (постсинаптические терминали возбуждающих нейронов) может увеличивать опосредованную кадгерином адгезию. У мутантных линий мышей сверхэкспрессия фосфорилированной формы β-катенина, обладающей более высоким сродством к кадгерину в постсинаптических нейронах, инициировала запуск синхронных пост- и пресинаптических изменений.
АМРА-рецепторы являются еще одним важным игроком в механизме ДП, поскольку опосредуют большую часть быстрой возбуждающей синаптической передачи в мозге. N-кадгерин способен стабилизировать AMPA-рецепторы в синапсе посредством прямого взаимодействия или посредством образования белковых комплексов, способствуя тем самым контактам между постсинаптической передачей сигналов и адгезией [15]. Следствием ингибирования начального расщепления N-кадгерина, вызванного белком ADAM10, является увеличение уровня полноразмерного N-кадгерина, а также активация АМРА-рецепторов в постсинапсе [16].
Были продемонстрированы прямые внеклеточные взаимодействия между N-кадгерином и субъединицей GluR2 [17]. Они опосредуются связыванием с внутриклеточными белками — с нейрональным плакофилином (NPRAP), белком, связывающим AMPA-рецептор (ABP), и с белком, взаимодействующим с глутаматными рецепторами (GRIP) [11] (см. рис. 1). Нейрональный плакофилин также взаимодействует с белком PSD-95, еще одной важной молекулой в постсинапсе, которая прикрепляет этот комплекс к постсинаптическому каркасу и, в конечном счете, связывает NMDA-рецепторы. Таким образом, N-кадгерин может образовывать с NMDA-рецепторами крупные мультибелковые комплексы (см. рис. 1). Этот комплекс обеспечивает возможность перекрестного взаимодействия между постсинаптической сигнализацией и молекулами адгезии [18]. Синаптические контакты очень динамичны, и адгезия, опосредованная N-кадгерином, вероятно, жестко регулирует активность нейронов и влияет на процессы синаптической пластичности [19].
УЧАСТИЕ N-КАДГЕРИНА В СИНАПТИЧЕСКИХ ПРОЦЕССАХ
Обнаружено, что функциональная активность N-кадгерина может регулироваться процессом быстрого эндоцитоза, с помощью которого N-кадгерин временно удаляется с поверхности, уменьшая адгезию [20]. Многие ключевые синаптические молекулы, такие как AMPA-рецепторы, также используют эту стратегию для быстрого ответа в процессе синаптической пластичности [21].
Другой тип регулируемого эндоцитоза для N-кадгерина опосредуется аркадлином, членом семейства протокадгеринов. Здесь передача сигналов аркадлина через путь MAPK практически не играет роли в адгезии, а скорее способствует медленному эндоцитозу N-кадгерина через 4 ч после индукции химической ДП (стойкое повышения уровня цАМФ вследствие фармакологического воздействия). При этом авторы исследования предполагают, что позднее начало интернализации N-кадгерина является частью гомеостатического ответа [15]. Интернализация зависит от синтеза катенина p120 (p120ctn), который вовлечен в оборот, деградацию и “кластеризацию” кадгеринов в адгезивных соединениях в синапсе [6].
Считается, что белки p120 ctn либо ингибируют эндоцитоз N-кадгеринов, либо действуют на поверхности клеток, контролируя оборот N-кадгерина [22, 23]. Протокадгерин-альфа и протокадгерин-гамма, взаимодействуя, образуют белковый комплекс, который усиливает поверхностную экспрессию кадгерина [24].
Поверхностная популяция молекул кадгерина может регулироваться протеолитическим расщеплением во внеклеточном матриксе или внутриклеточной среде. Интересно, что активация NMDA-рецептора приводит к усилению регуляции активности пресенилин-1 (PS1)/g-секретазы, которая расщепляет и высвобождает цитоплазматический хвост N-кадгерина, способствуя протеасомно-зависимой деградации CREB-связывающего белка (CBP) [25]. Эта последовательная редукция уменьшает адгезию и приводит к глобальным изменениям внутри клетки. Активность NMDAR снижает фосфорилирование β-катенина, тем самым ингибируя эндоцитоз N-кадгерина и способствуя удержанию и экспрессии его на поверхности [6]. По-видимому, замедление интернализации N-кадгерина, опосредованное NMDA-рецептором, и регуляция его активности необходимы для структурной стабилизации как в процессах адгезии, так и в глобальных сигнальных событиях [15].
РОЛЬ N-КАДГЕРИНА В МЕЖКЛЕТОЧНОЙ АДГЕЗИИ
Специфика участия N-кадгерина в процессах межклеточного взаимодействия определяется его молекулярной структурой. В структуре классических кадгеринов выделяют две части — внеклеточную и цитоплазматическую. Внеклеточная часть N-кадгерина опосредует Ca2+-зависимую клеточную адгезию, и распознавание происходит через цис- и транс- взаимодействия благодаря высококонсервативным кадгерин-специфическим эктодоменам, тандемно расположенным в их внеклеточных областях [26]. Как транс-, так и цис-контакты между кадгеринами необходимы для их адгезивной функции [27].
N-кадгерин по строению принадлежит к 1-му типу кадгеринов. Его внеклеточная часть состоит из пяти повторяющихся доменов, которые обозначаются как EC-1-5, в зависимости от удаленности домена от N-конца. Домен EC-1 (повторяющийся домен, который максимально удален от клетки) отвечает за специфичность образования контактов, т.е. клетки могут вступать в контакт только с клетками, экспрессирующими идентичный тип кадгерина [1].
В дополнение к внеклеточному, N-кадгерин обладает трансмембранным доменом и высококонсервативной внутриклеточной областью, содержащей различные цитоплазматические домены, включая окружающие домены (JMD) и катенинсвязывающий домен (CBD), которые усиливают межклеточную адгезию и определяют влияние на поведение клеток [28, 29]. Цитоплазматический домен соединяется с α- и β-катенином, образуя стабильный кадгерин-катениновый комплекс, необходимый для опосредованной кадгерином межклеточной адгезии [27]. Кроме того, к данному комплексу может присоединяться белок р-120 и винкулин, задействованные в косвенной ассоциации с актиновым скелетом. Однако комплекс кадгерин—катенин может также связываться непосредственно с актином без помощи винкулина. При этом сила адгезии кадгерина может увеличиваться за счет дефосфорилирования комплекса α-катенин-p120 и связывания {\displaystyle \alpha}β-катенина с винкулином [3] (см. рис. 1).
Рис. 1. Взаимодействие N-кадгерина с различными синаптическими белками (по данным, представленным [3, 4, 15, 39]).
Комплексы адгезии N-кадгерина локализованы на пре- и постсинаптических мембранах, где они модифицируют адгезивные контакты, активируют пути передачи сигнала через рецепторы и регулируют образование синапсов и нейрональную пластичность [30]. Данные свидетельствуют о том, что комплексы адгезии кадгерина играют центральную роль в локализации синаптических везикул в пресинапсе. Показано, в частности, что локализация везикул частично зависит от ассоциации кадгерина с β-катенином [23].
N-кадгерин и связанный с ними катенин являются ключевыми медиаторами постсинаптического ответа. Индукция ДП способствует кластеризации N-кадгерина внутри дендритных шипиков и приводит к их избирательному росту и стабилизации [31]. N-кадгерин играет решающую роль в регуляции формирования и зрелости дендритных шипиков, возбуждающих постсинаптических нейронов. Так, нарушения межклеточных взаимодействий кадгерина в культурах гиппокампа приводят к уменьшению кластеризации везикул, образованию незрелых дендритных шипиков и снижению концентрации связывающего рецепторы белка PSD95 [32].
ВЗАИМОДЕЙСТВИЕ МЕЖДУ КАДГЕРИН-КАТЕНИНОВЫМ КОМПЛЕКСОМ И NMDA-РЕЦЕПТОРАМИ — ВЛИЯНИЕ НА ЭКСПРЕССИЮ ГЕНОВ
Долговременное потенцирование, считающееся клеточной основой обучения и памяти, включает в себя специфический процесс передачи сигналов, лежащий в основе синаптической пластичности [15]. Среди многих механизмов, ответственных за поддержание синаптической пластичности, важную роль играет комплекс кадгерин—катенин [8]. Образуя комплексы с внутриклеточными белками катенина, N-кадгерины служат связующим звеном между синаптической активностью и синаптической пластичностью и играют важную роль в процессах обучения и памяти.
Изменения в синаптической активности вызывают ремоделирование синапсов. Комплексы кадгерин—катенин также динамически регулируются синаптической активностью. Повышенная нейронная активность увеличивает накопление кадгеринов и катенинов в синапсах [33]. Напротив, блокирование нейронной активности тетродотоксином уменьшает количество антикатенина в синапсах [34]. Возможно, что нейронная активность, зависящая от NMDA-рецептора, одновременно регулирует межклеточную адгезию и экспрессию генов посредством расщепления β-катенина [6, 15, 35].
Известно, что β-катенин является сигнальным медиатором классического пути Wnt. В отсутствие Wnt N-концевая область цитоплазматического β-катенина фосфорилируется GSK3b. Это фосфорилирование вызывает убиквитин-зависимый протеолиз β-катенина. Однако в присутствии белка Wnt фосфорилирование β-катенина не происходит и его количество в цитоплазме увеличивается. Следовательно, β-катенин транслоцируется в ядро, где он затем активирует экспрессию гена, образуя комплекс с факторами транскрипции Tcf/lef-1(см. рис. 1) [36].
Активация NMDA-рецепторов инициирует расщепление N-концевая область β-катенина с помощью кальпаина. Поскольку редуцированный β-катенин устойчив к убиквитин-зависимому протеолизу, инициируемому GSK3b-зависимым фосфорилированием, он транслоцируется в ядро и инициирует там экспрессию гена Fosl1, ответственного за регуляцию клеточной пролиферации и дифференциации [35]. Кроме того, кальпаин может расщеплять β-катенин, уже образовавший комплекс с кадгерином, и затем редуцированный β-катенин отсоединяется от этого комплекса. Существует вероятность того, что нейронная активность, опосредуемая NMDA-рецепторами, может модулировать межклеточную адгезию, а также экспрессию генов посредством расщепления β-катенина кальпаином. При этом активация NMDA-рецепторов закрепляет N-кадгерин на поверхности нейронов [20].
Связывание глутамата с NMDA усиливает выработку пептида CTF2, связанного с внутриклеточным доменом N-кадгерина. Взаимодействие N-кадгерина с CTF2 блокируется APV — антагонистом NMDA-рецептора. Трансфекция N-cad/CTF2 снижает ядерный CBP (CREB-связывающий белок) и увеличивает цитозольный CBP. Трансфекция комплекса N-cad/CTF2 снижает уровни CBP в равновесном состоянии, следовательно, нарушая образование комплекса ДНК, содержащего CREB [25]. Следовательно, роль N-кадгерина в регуляции экспрессии генов, важном процессе синаптическиой пластичности, происходит через взаимодействие кадгерин-катенинового комплекса и NMDA-рецепторов.
Экспрессия фактора, связывающего лимфоидный усилитель 1 (LEF-1), запускает транслокацию β-катенина в ядро, где он усиливает регуляцию транскрипции, а трансфекция N-кадгерина или α-катенина устраняет этот эффект [37]. Кроме того, обработка нейронов агонистом NMDAR вызывает расщепление N-конца β-катенина, и C-концевые фрагменты перемещаются в ядро, где, как показывают эксперименты по трансфекции, β-катенин увеличивает транскрипцию, зависимую от Т-клеточного фактора (TCF) [35].
Считается, что N-кадгерины участвуют в ДП и синаптических изменениях, лежащих в основе обучения и памяти. Во время эмбрионального развития кадгерины первоначально широко распространены, но постепенно они становятся более локализованными в пре- и постсинаптических участках по мере формирования синапсов [2]. Блокирование функции N-кадгерина специфическими белками не влияет на базальные синаптические свойства, но может ухудшить индукцию ДП [30].
УЧАСТИЕ N-КАДГЕРИНА В ФОРМИРОВАНИИ ЦИТОСКЕЛЕТА
N-кадгерин одновременно стабилизирует мембрану и способствует образованию цитоскелета [14]. Активация NMDA-рецепторов снижает эндоцитоз N-кадгерина. Это опосредуется ингибированием фосфорилирования, β-катенина, приводящим к усилению ассоциации кадгерин—β-катенин и, тем самым, к стабилизации кадгерина на плазматической мембране [20]. При активации N-кадгерин образует цис-димерную конформацию внутриклеточного домена, благодаря которому происходит стабилизия кадгерина на поверхности мембраны. Однако это не зависит от связывания с β-катенином и позволяет предположить, что стабилизация кадгерина внутри синаптической мембраны происходит через β-катенин-зависимые и независимые механизмы [33]. Транссинаптический контакт, опосредованный комплексом N-кадгерин—катенин, является определяющим фактором нейропередачи и морфологии цитоскелета, и наоборот, синаптическая активность модулирует экспрессию, конформацию, нацеливание, деградацию и протеолитическое расщепление самого N-кадгерина [4, 32].
Однако N-кадгерин может регулировать формирование цитоскелета независимо от катенинов, посредством его прямой ассоциации с субъединицей AMPA-рецептора, GluR2 [11]. Кроме того, N-кадгерин может участвовать в морфогенезе цитоскелета посредством взаимодействия с NMDA-рецепторами, что приводит к стабилизации самого N-кадгерина в мембране и увеличению размера цитоскелета [20].
Противоположные данные свидетельствуют, что активация NMDA-рецептора способна снижать адгезию на основе N-кадгерина. Стимуляция NMDA-рецептора может увеличить активность трансмембранного белка пресенилина-1 (PS1) и усилить способность PS1 расщеплять N-кадгерин в пределах его трансмембранного домена. Повышенная активность нейронов также увеличивает экспрессию протокадгерина, аркадлина, который связывается с трансмембранным доменом кадгерина и индуцирует эндоцитоз всего комплекса N-кадгерин—аркадлин [38] (см. рис. 1). Кадгерин также может регулировать морфологию цитоскелета посредством его ассоциации с p120ctn и d-катенином. d-катенин связывает несколько белков, содержащих домен PDZ, таких как белки ABP, GRIP и PSD-95, связывающих рецепторы типа AMPA. Потеря p120ctn в пирамидных нейронах гиппокампа уменьшает плотность цитоскелета [39]. Совместная локализация p120ctn с PSD-95 предполагает, что комплексы кадгерин—p120ctn—ABP/GRIP закрепляют AMPAR в постсинаптической плотности, но неясно, происходит ли закрепление также в перисинаптических участках [11].
РОЛЬ N-КАДГЕРИНА В СИНАПТОГЕНЕЗЕ
N-кадгерин задействован в стабилизации синапсов, формировании дендритов и направления аксонов в период синаптогенеза [40, 41]. N-кадгерин содержится в большом количестве в активных зонах незрелых и на периферии зрелых синапсов [42]. В процессе синаптогенеза N-кадгерин может изменять свое местоположение и дифференцироваться между функционально различными синаптическими участками, тем самым изменяя морфологию нейрона [2]. Зависящее от активности рецепторов и независимое от рецепторов протеолитическое расщепление надмембранной части N-кадгерина ослабляет транссинаптическую адгезионную силу, облегчая синаптическое ремоделирование [43]. В исследованиях Tang [30] было обнаружено, что нарушения адгезии на основе N-кадгерина ослабляет индукцию ДП. Авторы объясняют это тем, что изменение клеточной адгезии связано с дифференциацией функциональных свойств синапсов. Результаты Benson [2] показывают, что в культивируемых нейронах гиппокампа N-кадгерин первоначально экспрессируется во всех синаптических отделах, возбуждающих и тормозящих. N-кадгерин обнаруживается в больших количествах в глутаматергических нейронах гиппокампа, но быстро исчезает по мере созревания системы. N-кадгерин может стабилизировать самые ранние синаптические контакты и, что более важно, способен различать функционально и морфологически разные типы синапсов (возбуждающие и тормозящие).
Таким образом, в дополнение к нейротрансмиттерам и рецепторам, синапсы можно отличать по различным наборам строительных белков. Эти данные свидетельствуют о том, что в гиппокампе адгезия N-кадгерина может представлять собой критический этап в формировании синапса, после которого ряд кадгеринов может стать дифференцированно нацеленным на конкретные участки синапса и служить для улучшения и ограничения синаптической связи. Следовательно, дифференциальная экспрессия N-кадгерина может влиять на специализацию синапса в процессе синаптогенеза.
N-КАДГЕРИН И НАРУШЕНИЕ ФУНКЦИИ СИНАПСА
Изучение функции N-кадгерина в отдельных синапсах дает возможность понять их роль в обучении и памяти. При активации глутаматом NMDA-рецепторов проксимальные к мембране домены N-кадгерина последовательно расщепляются α-дезинтеграрином и металлопротеазой 10 (ADAM10), а затем — пресенилином-1. Одним из методов исследований является разрушение N-кадгерина этими специфическими пептидами в синапсах [16]. При таком роде манипуляций может изменяться даже морфология нейронов [44] и поведение животных [45]. При краткосрочной обработке металлопротеазой и пресенилином культуры нейронов гиппокампа происходит значительное снижение подвижности цитоскелета и числа дендритных шипиков. Было показано, что результат потери подвижности цитоскелета снижает частоту спонтанной возбуждающей синаптической передачи [44]. В срезах гиппокампа разрушение N-кадгерина этими пептидами также выявило нарушение ДП [30]. При применении пептидов in vivo в области дорсального гиппокампа головного мозга крыс отмечалось нарушение долговременной памяти, но кратковременная память не изменялась [45].
Для того чтобы оценить физиологическое значение последовательного расщепления N-кадгерина, была создана линия мышей (GD), экспрессирующих N-кадгерин с мутацией, придающей устойчивость к протеолизу белка ADAM10. Мыши линии GD показали в тесте радиального лабиринта более высокую точность в выполнении задач, зависящих от рабочей памяти, чем мыши дикого типа. При этом изменения поведения сопровождались более сложной структурой дендритных шипиков в области CA3 поля гиппокампа. Точная морфометрия с последовательной просвечивающей электронной микроскопией и трехмерной реконструкцией (3D) демонстрировала значительно более высокую синаптическую плотность и меньший размер синаптической щели у мышей линии GD [46]. Эти исследования указывают, что расщепление N-кадгерина нарушает синаптическую пластичность и формирование памяти, при том что ингибирование расщепления N-кадгерина положительно отражается на функциональном состоянии синапсов гиппокампа и памяти в целом.
АССОЦИАЦИЯ N-КАДГЕРИНА С НЕРВНО-ПСИХИЧЕСКИМИ РАССТРОЙСТВАМИ
Кадгерины активно участвуют во внутриклеточных сигнальных путях, связанных с нервно-психическими заболеваниями. Было показано, что N-кадгерин регулирует формирование нервной трубки, миграцию нейронов, дифференцировку серого вещества, формирование синапсов и синаптическое ремоделирование. Дисфункция адгезивной системы на основе кадгерина может изменять функциональную связность и когерентную обработку информации в человеческом мозге при нейропсихиатрических заболеваниях [47]. Гены, кодирующие члены суперсемейства кадгеринов, представляют особый интерес в патогенезе нейропсихиатрических заболеваний, поскольку кадгерины играют ключевую роль в развитии нейронной сети, а также в зрелой синаптической функции.
Мутации в генах, отвечающих за экспрессию N-кадгерина, приводят к различным нарушениям функциональной активности синапса. Дефицит этих молекул вызывает поведенческие отклонения, свойственные различным нервно-психическим расстройствам [48]. Аномалии в доменах кадгерина были ассоциированы с помощью общегеномных ассоциативных исследований (GWAS) с различными психическими деформациями. Так, нарушение экспрессии генов CDH5, CDH8, CDH9, CDH10, CDH11, CDH13, CDH15, PCDH10, PCDH19 и PCDHb4 связывают с заболеваниями аутистического спектра [47, 49], CDH15 и PCDH19 связаны с когнитивными расстройствами [47]; CDH8, CDH23, CDH12/18 — с шизофренией, CDH13, CDH18, CDH28 — с депрессией, CDH7 — с биполярным расстройством [49], CDH11, CDH12 и CDH13 — с метамфетаминовой и алкогольной зависимостью [47]. Дефекты в гене CDH2 приводят к гиперактивности и снижению внимания [50].
На сегодняшний день установлены болезнетворные мутации для PCDH19 у пациентов с эпилепсией, когнитивными расстройствами и/или аутистическими особенностями. В нейронах гиппокампа и префронтальной коры мышей с мутацией гена CDH2, отвечающего за экспрессию N-кадгерина, были обнаружены функциональные нарушения, выражающиеся в снижении синтеза пресинаптических везикул и их высвобождения в синаптическую щель, и одновременным уменьшением в ней концентрации дофамина [50]. У мышей, нокаутных по гену CDH13, отвечающего за экспрессию T-кадгерина и участвующего в росте нейронов и аксонов во время раннего развития мозга, избирательно увеличивается плотность 5НТ-нейронов в префронтальной коре. На поведенческом уровне взрослые мыши CDH13 c KO демонстрируют замедленное обучение наряду с дефицитом зрительно-пространственной памяти [51].
ЗАКЛЮЧЕНИЕ
Молекула клеточной адгезии N-кадгерин задействована во многих нейропластических процессах, лежащих в основе обучения и памяти. N-кадгерин не только играет ключевую роль в распознавании, адгезии и синаптогенезе нейронов мозга, но и участвует в активации таких важных звеньев долговременной потенциации как NMDA- и AMPA-рецепторы. Нарушения в экспрессии N-кадгерина приводят к изменениям функциональной активности синапса и отражаются на поведенческом уровне. Изучение количественных показателей содержания N-кадгерина в различных структурах мозга в норме и патологии могли бы расширить представления о нейрохимии когнитивно-психических расстройств. Таким образом, N-кадгерин может стать потенциальной мишенью для исследований нейрохимических механизмов действия различных психотропных препаратов, в особенности затрагивающих различные когнитивные процессы.
ИСТОЧНИК ФИНАНСИРОВАНИЯ
Работа выполнена в рамках Государственного задания FGFG-2022-0006 “Фармакологическая коррекция церебро-васкулярных и сопряженных когнитивных расстройств с их нейрорецепторным анализомˮ.
СОБЛЮДЕНИЕ ЭТИЧЕСКИХ НОРМ
Конфликт интересов. Авторы заявляют об отсутствии конфликтов интересов.
Этическое одобрение. Данная работа не содержит каких-либо исследований с использованием людей и животных в качестве объектов исследований.
Об авторах
Ю. Ю. Фирстова
ФГБНУ “ФИЦ оригинальных и перспективных биомедицинских и фармацевтических технологий”
Email: firstovaj@mail.ru
Россия, Москва
Г. И. Ковалёв
ФГБНУ “ФИЦ оригинальных и перспективных биомедицинских и фармацевтических технологий”
Автор, ответственный за переписку.
Email: kovalev@academpharm.ru
Россия, Москва
Список литературы
- Hulpiau P., van Roy F. // International Journal of Biochemistry & Cell Biology. 2009. V. 41. P. 349—369.
- Benson D.L., Tanaka H. // The Journal of Neuroscience. 1998. V. 18. № 17. P. 6892—6904.
- Vae Priest A., Koirala R., Sivasankar S. // Current Opinion in Biomedical Engineering. 2019. V. 12. P. 43—50.
- Basu R., Taylor M., Williams M. // Cell Adhesion & Migration. 2015. V. 9. № 3. P. 193—201.
- Arikkath J. // Open Neurosci. J., 2009. № 3. Р. 134–147.
- Arikkath J., Reichardt L.F. // Trends in Neurosciences. 2008. V. 31. № 9. P. 487—494.
- Rudy W.J. // Sinauer Associates, Inc. Publishers. 2008. P. 500.
- Bozdago O., Shan W., Tanaka H., Benson D.L., Huntley G.W. // Neuron. 2000. V. 28. № 1. P. 245—259.
- Hayashi Y., Majewska A.K. // Neuron. 2005. V. 46. № 4. P. 529—532.
- Yagi T., Takeichi M. // Genes & Development. 2000. V. 14. № 10. P. 1169-80.
- Silverman J.B., Restituito S., Lu W., Lee-Edwards L., Khatri L., Ziff E.B. // J. Neuroscience. 2007. V. 27. № 32. P. 8505—8516.
- Sharpio L., Love J., Colman D.R. // Annu. Rev. Neuroscience. 2007. V. 30. P. 451—474.
- Yamada S., Pokutta S., Drees F., Weis W.I., Nelson W.J. // Cell. 2005. V. 123. № 5. P. 889—901.
- Murase S., Mosser E., Schuman E.M. // Neuron. V. 35. № 1. P. 91—105.
- Tai C-Y., Kim S-A., Schuman E. // Current Opinion in Cell Biology. 2008. V. 20. № 5. P. 567—575.
- Malinverno M., Carta M., Epis R., Marcello E., Verpelli C., Cattabeni F. // J. Neuroscience. 2010. P. 30. № 48. P. 16343—16355.
- Saglietti L., Dequidt C., Kamieniarz K., Rousset M.C., Valnegri P., Thoumine O., Beretta F., Fagni L., Choquet D., Sala C. // Neuron. 2007. V. 54. № 3. P. 461—477.
- Husi H., Ward M.A., Choudhary J.S., Blackstock W.P., Grant S.G. // Nat. Neurosci. 2000. V. 3. № 7. P. 661—669.
- Segal M. // Nat. Rev. Neurosci. 2005. V. 6. № 4. P. 277—284.
- Tai C.Y., Mysore S.P., Chiu C., Schuman E.M. // Neuron. 2007. V. 54. № 5. P. 771—785.
- Shepherd J.D., Huganir R.L. // Annu. Rev. Cell Dev. Biol. 2007. V. 23. P. 613—643.
- Jump R., Albert B., Carnahan R.H. // Seminars in Cell & Developmental Biology. 2004. V. 15. № 6. P. 657—663.
- Bamji S.X., Shimazu K., Kimes N., Huelsken J., Birchmeier W., Lu B., Reichardt L.F. // Neuron. 2003. V. 40. № 4. P. 719—731.
- Murata Y., Hamada S., Morishita H., Mutoh T., Yagi T. // J. Biol. Chem. 2004. V. 279. № 47. P. 49508-16.
- Marambaud P., Wen P.H., Dutt A., Shioi J., Takashima A., Siman R., Robakis N.K. // Cell. 2003. V. 114. № 5. P. 635—645.
- Leckband D.E., de Rooij J. // Annu. Rev. Cell Dev. Biol. 2014. V. 30. P. 291—315.
- Agustín-Durán D., Mateos-White I., Fabra-Beser J., Gil-Sanz C. // Cells. 2021. V. 10. № 1. P. 118.
- Gul I.S., Hulpiau P., Saeys Y., van Roy F. // Exp. Cell Res. 2017. V. 358. № 1. P. 3—9.
- McCrea P.D., Maher M.T., Gottardi C.J. // Curr. Top. Dev. Biol. 2015. V. 112. P. 129—196.
- Tang L., Hung C.P., Schuman E.M. // Neuron. 1998. V. 20. № 6. P. 1165—1175.
- Mendez P., De Roo M., Poglia L., Klauser P., Muller D. // J. Cell Biol. 2010. V. 189. № 3. P. 589—600.
- Togashi H., Mizoguchi A., Takaoka K., Chisaka O., Takeichi M. // Neuron. 2002. V. 35. № 1. P. 77—89.
- Takeichi M., Abe K. // Trends Cell Biol. 2005. V. 15. № 4. P. 216—221.
- Abe K., Chisaka O., Van Roy F., Takeichi M. // Nat. Neurosci. 2004. V. 7. P. 357—363.
- Abe K., Takeichi M. // Neuron. 2007. V. 53. № 3. P. 387—397.
- Moon R.T., Kohn A.D., De Ferrari G.V., Kaykas A. // Nat. Rev. Genet. 2004. V. 5. P. 691—701.
- Simcha I., Shtutman M., Salomon D., Zhurinsky J., Sadot E., Geiger B., Ben-Ze’ev A. // J. Cell Biol. 1998. V. 141. № 6. P. 1433—1448.
- Yasuda S., Tanaka H., Sugiura H., Okamura K., Sakaguchi T., Tran U., Takemiya T., Mizoguchi A., Yagita Y., Sakurai T. // Neuron. 2007. V. 56. № 3. P. 456—471.
- Brigidi G., Bamji S. // Current Opinion in Neurobiology. 2011. V. 21. № 2. P. 208—214.
- Hirano S., Takeichi M. // Physiol Rev. 2012. V. 92. № 2. P. 597—634.
- Nikitczuk J.S., Patil S.B., Matikainen-Ankney B.A., Scarpa J., Shapiro M.L., Benson D.L., Huntley G.W. // Hippocampus. 2014. V. 24. № 8. P. 943—962.
- Uchida N., Honjo Y., Johnson K.R., Wheelock M.J., Takeichi M. // J. Cell Biol. 1996. V. 135. № 3. P. 767—779.
- Shinoe T., Goda Y. // Curr. Opin. Neurobiol. 2015. V. 35. P. 148—155.
- Mysore S.P., Tai C-Y., Schuman E.M. // Front Cell Neurosci. 2007. V. 31. P. 1—14.
- Schrick C., Fischer A., Srivastava D.P., Tronson N.C., Penzes P., Radulovic J. // Neuron. 2007. V. 55. № 5. P. 786—798.
- Asada M., Utsugi I., Uemura K., Kubota M., Noda Y. // Mol Brain. 2021. V. 14. № 1. P. 23.
- Rediesa C., Hertela N., Hu C.A. // Brain Research. 2012. V. 1470. P. 130—144.
- Sakurai T. // Mol. Cell. Neurosci. 2017. V. 81. P. 4—11.
- Hawi Z. // Am. J. Med. Genet. Part B Neuropsychiatr. Genet. 2018. V. 177. № 2. P. 168—180.
- Halperin D., Stavsky A., Kadir A., Drabkin M., Wormser O. // Nature Communications. 2021. V. 12. № 1. P. 6187.
- Forero A., Ku H.P., Malpartida A.B., Wäldchen S., Alhama-Riba J. // Neuropharmacology. 2020. V. 15. P. 168.
Дополнительные файлы



