Dependence of the domain structure transformation kinetics on a temperature in heterophase Co/Pt/Co Films
- Authors: Gornakov V.S.1, Shashkov I.V.1, Kabanov Y.P.1
-
Affiliations:
- Institute of Solid State Physics Russian Academy of Sciences
- Issue: No 4 (2024)
- Pages: 17-24
- Section: Articles
- URL: https://medbiosci.ru/1028-0960/article/view/260983
- DOI: https://doi.org/10.31857/S1028096024040027
- EDN: https://elibrary.ru/GKPWCZ
- ID: 260983
Cite item
Full Text
Abstract
Using Kerr microscopy, the effect of temperature on the displacement of domain walls in ultrathin exchange-coupled ferromagnetic layers in Pt/Co/Pt/Co/Pt heterostructures with perpendicular magnetic anisotropy and a nonmagnetic wedge-shaped spacer is experimentally studied. The exchange interaction between Co layers was studied for spacer thicknesses from 5 to 6 nm in the temperature range from 200 to 300 K. Independent displacement of domain walls in Co layers under a perpendicular magnetic field occurs in the thickness range d0 < d < dCR. In the temperature range, when the domain walls are moved along the Pt wedge, they are stabilized in the equilibrium positions. These positions depend on the field strength, the thickness of the nonmagnetic interlayer, and temperature and is determined by the balance of forces caused by the external field acting on the boundary, the effective field of the exchange coupling between the layers Co and the coercivity field. After the external field is removed, under the influence of the exchange field, the domain walls relax to the initial state with d = d0. The characteristics of the relaxation process depend on temperature. The mechanism of domain wall stabilization near dCR is considered. It is shown that the critical thickness of the nonmagnetic spacer dCR and the coercivity field have opposite temperature dependences.
Full Text
ВВЕДЕНИЕ
Ультратонкие магнитные пленки и гетерофазные пленки с перпендикулярной магнитной анизотропией являются привлекательными объектами для исследования как с фундаментальной [1–9], так и с прикладной [10–12] точек зрения. Переключение намагниченности в этих материалах в основном определяется процессами зарождения доменов с обратной намагниченностью и движения их доменных границ [1, 2, 6]. Эти процессы преобразования доменной структуры уже достаточно подробно исследованы в ультратонких пленках Co с перпендикулярной магнитной анизотропией [1, 2, 6, 13]. Процессы преобразования доменной структуры в тонкопленочных структурах с перпендикулярной магнитной анизотропией, в которых два ферромагнитных (ФМ) слоя разделены немагнитной (НМ) прослойкой, отличаются от перемагничивания в сверхтонких монофазных ФМ пленах [14–16]. Существенное влияние на кинетику преобразования, динамические параметры и релаксацию доменной структуры в таких ультратонких ФМ/НМ/ФМ гетерофазных пленках оказывает межслоевое взаимодействие J обменной РККИ (Рудермана–Киттеля–Касуя–Иосиды) [1–6], спин- орбитальной [17] и (или) магнитостатической [18] природы. В таких трехслойных системах оказалось возможным детально изучить влияние типа и величины межслоевой обменной связи на характеристики перемагничивания как отдельных, так и обменно-связанных ФМ слоев. Отличительной особенностью обменной связи между ФМ слоями в таких гетероструктурах является зависимость энергии обменного взаимодействия от толщины НМ прослойки. Теоретически [19, 20] и экспериментально [21, 22] было показано, что эта зависимость при межслоевом взаимодействии РККИ носит осциллирующий характер. В работе [22] исследовали трехслойную систему Co/Au(111)/Co, в которой прослойка из золота имела форму клина. Измеряя магнитосопротивление и величину эффекта Керра при различных толщинах прослойки, авторы [22] показали, что взаимная ориентация магнитных моментов в ФМ слоях попеременно менялась от параллельной к антипараллельной в зависимости от толщины слоя Au, т.е. межслоевое обменное взаимодействие между ФМ слоями изменялось от ферромагнитного к антиферромагнитному и наоборот. Следует отметить, что сам механизм перемагничивания слоев не рассматривали. Особенности неоднородных процессов зарождения доменов и смещения доменных границ в таких трехслойных системах с обменной и магнитостатической межслоевой связью были изучены в пленках Co/Pt/Co [1–6] и CoPt/NiO/CoPt [18] соответственно. В работах [3–6] экспериментально и теоретически исследована зависимость скорости смещения доменных границ от величины магнитного поля в различающихся по толщине изолированных или обменно-связанных слоях кобальта. Продемонстрировано динамическое связывание доменных границ, которые в каждом отдельном слое имеют разные подвижности, а в случае ферромагнитной межслоевой обменной связи между слоями движутся во внешнем поле вместе с одинаковой скоростью. В трехслойных Co/Pt/Co пленках с прослойкой в форме клина [1, 2, 6, 23] была получена зависимость J от толщины прослойки d из измерений частных петель гистерезиса или смещения доменных границ с использованием эффекта Керра. Было обнаружено, что в гетерофазных пленках с ферромагнитным межслоевым обменным взаимодействием, в которых толщина НМ прослойки превышала некоторую критическую толщину dCR, зарождение доменов в ФМ слоях было некоррелированным, а смещение границ в них было независимым, тогда как при толщине Pt меньше критической, зарождение доменов происходило в обоих слоях Co коррелированным образом и последующее движение доменных стенок происходило синхронно. В работе [23] было установлено, что характерное движение и стабилизация доменных стенок в области с d > dCR, а также само значение dCR, обусловлены как спецификой перемагничивания самих ФМ слоев и обменной связью между ними, так и значениями полей коэрцитивности в этих слоях. Поскольку коэрцитивность связана, как правило, с дефектностью материала ФМ слоев и определяет режим ползучести доменных границ в них, следует ожидать, что перемагничивание таких синтезированных пленок должно определяться кинетикой преобразования их доменной структуры и зависеть как от толщины немагнитной прослойки, так и от температуры. До сих пор этот вопрос детально изучен не был. В настоящей работе было выполнено исследование кинетических свойств доменных границ в зависимости от толщины прослойки при различных температурах в сверхтонких гетерофазных пленках Co/Pt/Co с прослойкой Pt в форме клина.
МЕТОДИКА ЭКСПЕРИМЕНТА
Слои Pt(10 нм)/Co(0.6 нм)/Pt(d)/Co(0.6 нм)/Pt(3 нм) были нанесены магнетронным распылением на окисленную кремниевую подложку площадью 5 × 6 мм при комнатной температуре. Толщина прослойки платины d равномерно изменялась вдоль стороны клина от 5 до 6 нм (рис. 1а). Формирование и эволюция доменов были изучены с использованием полярного эффекта Керра в поляризационном микроскопе в диапазоне температур от 200 до 300 К. Магнитооптические изображения доменной структуры регистрировали CCD-камерой, а затем обрабатывали и анализировали. Для увеличения магнитооптического контраста получаемых изображений, из каждого из них вычитали базовое изображение, полученное в результате сложения и деления на 2 двух изображений образца, намагниченного до насыщения в полях противоположной полярности. Чтобы исключить при измерениях смещения доменной границы в одном из ФМ слоев влияние на ее кинетику доменной границы в другом ФМ слое использовали импульсное магнитное поле [23]. С одной стороны, длительность импульса поля выбирали такой, чтобы в течение его действия граница в более коэрцитивном слое, если таковая уже возникала, не успевала сместиться к наблюдаемой границе, движущейся в менее коэрцитивном слое. С другой стороны, времена между импульсами выбирали такими, чтобы доменная граница, смещающаяся в градиентном поле, не успевала сместиться назад на сколько-нибудь значимое расстояние. Значения полей коэрцитивности HC1 и HC2 были получены из измерений полей старта (соответствующих началу движения доменных границ) для границ в каждом из слоев кобальта. Наличие различий коэрцитивной силы в нижнем и верхнем слоях позволяет наблюдать при перемагничивании некогерентное зарождение доменов и несогласованное движение их границ в этих слоях при магнитооптической визуализации доменной структуры.
Рис. 1. Схематическое (а) и магнитооптическое (б) изображения доменной структуры в образце Co/Pt/Co. MВ и MН – намагниченность верхнего и нижнего слоев Co соответственно; ДГ – положение доменной границы.
РЕЗУЛЬТАТЫ И ОБСУЖДЕНИЕ
После приложения магнитного поля Н = +800 Э, перпендикулярного к поверхности образца, оба ФМ слоя намагничивались до насыщения. Уменьшение поля до нуля и последующее приложение к образцу серии импульсов магнитного поля амплитудой ±100 Э и длительностью 4 мс приводило к образованию в нем сложной доменной структуры с доменами, в которых взаимная ориентация магнитных моментов в ФМ слоях, как можно было судить по интенсивности эффекта Керра в них, могли принимать четыре различные комбинации. Из анализа интенсивности магнитооптического сигнала в доменах по методу, изложенному в работе [23], были определены области с параллельной и антипараллельной ориентацией намагниченности в ФМ слоях. Последующее слабое колебание доменных границ с помощью переменного поля с частотой 10 Гц и амплитудой, близкой к коэрцитивному полю, позволило вначале снизить число доменов за счет смещения их границ, а затем сформировать в точке x0 клина (рис. 1а) границу между областями с антиферромагнитным и ферромагнитным межслоевым обменным взаимодействием (рис. 1б). При регистрации интенсивности эффекта Керра в участках образца, расположенных вдоль клина, было установлено, что при x > x0 при всех толщинах Pt прослойки d < d0 основному состоянию отвечает параллельная ориентация магнитных моментов в ФМ слоях, т.е. межслоевое обменное взаимодействие является ферромагнитным, тогда как в участках при x < x0 основному состоянию отвечает антипараллельная ориентация магнитных моментов в слоях, т.е. межслоевое обменное взаимодействие является антиферромагнитным.
В области гетерофазной пленки с ФМ межслоевым обменным взаимодействием смещение доменных границ в верхнем и нижнем ФМ слоях при перемагничивании происходило практически независимо друг от друга. В этой области сначала смещалась доменная граница в одном ФМ слое и лишь затем, с увеличением поля, происходило перемагничивание второго слоя Со. Так как толщины обоих ФМ слоев равны, то определить какой из слоев перемагничивался первым можно было лишь из анализа интенсивности магнитооптического сигнала, принимая во внимание тот очевидный факт, что эта интенсивность должна быть меньше для нижнего слоя. Для определения порядка перемагничивание в слоях были осуществлены измерение и анализ интенсивности эффекта Керра, как это было показано в работе [23]. Было установлено, что смещение доменной границы на начальном этапе перемагничивания происходило в верхнем ФМ слое (рис. 1а). В этих условиях, когда намагниченность нижнего ФМ слоя оставалась неизменной, кинетика перемагничивания верхнего слоя Co при d < d0 существенно зависела от толщины прослойки Pt. На рис. 2 представлено перемещение доменной границы вдоль клина Pt в результате действия последовательности импульсов магнитного поля с амплитудой 88 Э и длительностью τ = 4 мс. Амплитуду импульса выбирали равной постоянному полю, при котором некоррелированное смещение доменных границ прекращалось, достигая максимального значения xmax [1, 23]. Дальнейшее смещение доменных границ оказалось возможным лишь при приложении более сильного поля, при котором в нижнем слое возникали домены, границы которых были связаны с границами в верхнем слое и смещались вместе с ней.
На рис. 2а представлена квазистатическая зависимость перемещения доменных границ от времени x(t), полученная при комнатной температуре. После приложения каждого следующего импульса камерой фиксировалось новое среднее положение доменных границ, как это показано на магнитооптических изображениях, приведенных в верхней части этого рисунка для трех моментов времени. Из приведенного графика видно, что смещение доменных границ вдоль клина прослойки в сторону ее утонения значительно отклоняется от линейной зависимости (пунктирная линия на графике), которая наблюдалась бы в случае перемещения доменных границ по такому же слою Со, но не связанному обменным взаимодействием с другим слоем. Это отклонение свидетельствует о том, что при перемещении доменной границы на нее, кроме внешнего магнитного поля H, действует эффективное поле HJ(х) межслоевого обменного взаимодействия, направленное против H и возрастающее по мере движения доменных границ. Доменная граница практически останавливается при достижении положения x = xmax, что соответствует равенству полей внешнего и обменного, т.е. H = HJ(xmax). После прекращения действия внешнего поля на доменную границу остается лишь поле HJ(x), под действием которого она смещается в обратную сторону к первоначальному состоянию. На рис. 2б приведена релаксационная зависимость смещения доменных границ. Положения доменных границ при движении также фиксировали камерой (магнитооптические изображения приведены в верхней части этого рисунка для трех моментов времени). Аналогичные зависимости, полученные при температурах 270 и 260 К, приведены на рис. 3. Видно, что с понижением температуры уменьшается положение равновесия xmax доменных границ (∼2.56 мм при T = 270, 260 K, против ∼3.5 мм при T = 293 K). Также времена релаксации доменных границ существенно увеличиваются с понижением температуры. С одной стороны, процесс дрейфа доменных границ в потенциальном рельефе, создаваемом дефектами в ФМ слое, является термоактивационным, что определяет увеличение времени релаксации доменных границ с понижением температуры. С другой стороны, влияние температуры на энергию обменного взаимодействия может оказывать влияние на кинетику преобразования доменной структуры в трехслойной гетерофазной пленке.
Рис. 2. Магнитооптические изображения и зависимость перемещения доменных границ от времени вдоль клина Pt: a – в результате действия последовательности импульсов магнитного поля с амплитудой 88 Э и длительностью τ = 4 мс; б – в процессе релаксации доменных границ после прекращения действия поля.
Рис. 3. Зависимость релаксации доменных границ после прекращения действия поля при температуре 270 (1) и 260 К (2).
С целью выявления влияния температуры на величину межслоевой обменной связи и ее зависимости от толщины прослойки Pt в системе Co/Pt/Co были изучены характеристики процесса перемагничивания при смещении доменных границ в ней. Как и в [23], была использована методика постепенного увеличения амплитуды намагничивающих импульсов.
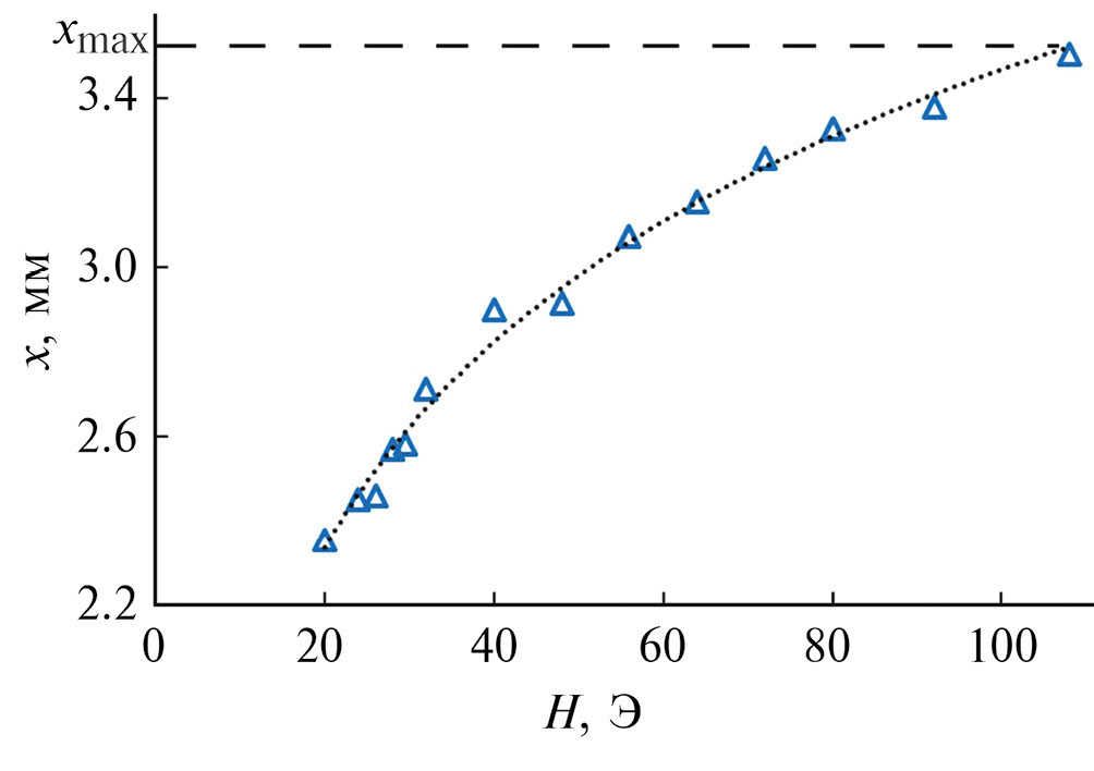
На рис. 4 приведена зависимость установившегося равновесного положения доменной границы x при ее смещении вдоль клина (рис. 1a) после приложения при комнатной температуре отдельных серий импульсов (от 5 до 9 импульсов в серии) магнитного поля с фиксированной амплитудой в каждой серии. Зависимость х(Н) оказалась существенно нелинейной, стремящейся к насыщению в положении x = xmax (рис. 4) при увеличении амплитуды поля. Поскольку при приложении магнитного поля Н, превышающего поле коэрцитивности нижнего слоя HC2, в нижнем слое зарождались домены обратной намагниченности, то длительность импульса τ = 4 мс подбирали таким образом, чтобы граница в верхнем слое опережала границу в нижнем слое. Дистанция между положениями границ в ФМ слоях была много больше ширины границ, что позволяло считать их движения независящими друг от друга. И лишь вблизи положения x = xmax смещения границ в обоих ФМ слоях сравнивались. После достижения границей в верхнем слое области с x ≥ xmax ее дальнейшее независимое продвижение при увеличении амплитуды импульсов магнитного поля прекращалось, и она оставалась в этом положении до тех пор, пока с увеличением амплитуды поля не начиналось согласованное связанное перемещение пары доменных границ в обоих слоях.
Рис. 4. Зависимость установившегося равновесного положения доменных границ при ее смещении вдоль клина Pt после приложения отдельных серий импульсов магнитного поля с фиксированной амплитудой в каждой серии.
Наблюдаемое последовательное уменьшение величины смещения доменной границы с каждой следующей i-й серией импульсов магнитного поля фиксированной амплитуды (рис. 4) при перемещении этой границы от края образца с толстой прослойкой Pt в направлении утонения этой прослойки также, как и в эксперименте на рис. 2, свидетельствует о том, что на доменную границу кроме внешнего поля действует еще некоторое эффективное поле HJ(xi), которое направлено против импульсного поля и которое возрастает с уменьшением d. Изменение свободной энергии, затрачиваемой на перемещение стенки вдоль оси x, можно представить в виде
ΔW(x) = 2(H(x) – HC1 – HJ(x))MYbx, (1)
где b – толщина ФМ слоя; Y – длина доменной границы вдоль оси y; Н и HC1 – амплитуда импульсов магнитного поля и величина поля коэрцитивности верхнего слоя соответственно. При полной остановке доменных границ после перемещения в положение с координатой xi величина ∆W(xi) = 0. Следовательно
2(H(xi) – HC1 – HJ(xi))MYbxi = 0 (2)
или
HJ(xi) = (H(xi) – HC1). (3)
Из приведенных результатов следует, что выявленная стабилизация доменной границы в верхнем слое при достижении ею положения xmax с толщиной прослойки dCR зависит как от величины эффективного поля HJ , так и от величины коэрцитивного поля HC1.
В соответствии с условием (3), движение доменных границ происходит, когда H(x) – HJ(x) > HC1. В случае H(x) – HJ(x) ≤ HC1 граница в верхнем слое практически останавливается, что фактически мы и наблюдали. В то же время граница в нижнем слое постепенно догоняет границу в верхнем слое. В конечном счете, изолированное движение границы на расстояние, превышающее xmax, оказывается сильно заторможенным. При дальнейшем увеличении H смещение доменных границ в верхнем ФМ слое происходит совместно с доменными границами в нижнем ФМ слое, как это и наблюдали в [1, 6].
С целью выяснения влияния температуры на поле HJ и выявления корреляции между HC1 и dCR, при различных температурах были выполнены измерения зависимостей равновесного положения доменных границ от величины приложенного поля. На рис. 5 приведены зависимости равновесных положений доменной границы от величины приложенных импульсов магнитного поля при различных значениях температуры. Минимальные значения каждого из приведенных на рис. 5 графиков отвечают полю старта доменных границ, т.е. полю коэрцитивности HC1. В то же время, максимальные значения зависимостей x(H) соответствуют положениям стабилизации (остановки) доменных границ xmax. На рис. 6 представлены зависимости xmax(T) и HC1(T), полученные из данных семейства кривых x(H) на рис. 5. Показано, что положение xmax практически линейно увеличивается с ростом температуры, тогда как коэрцитивное поле HC1 с ростом температуры убывает. Эта зависимость HC1(T) хорошо коррелирует с xmax(T). Они находятся почти в обратно пропорциональной зависимости, т.е. с ростом температуры изменение положения доменных границ dx/dT практически равно изменению коэрцитивности, но с обратным знаком –dHC1/dT.
Рис. 5. Зависимости смещения доменной границы от величины магнитного поля при температуре 293 (1); 260 (2); 240 (3) и 220 К (4).
Рис. 6. Зависимости величины максимального смещения и коэрцитивности верхнего слоя от температуры, полученные из данных семейства кривых x(H), представленных на рис. 5.
Учитывая зависимость толщины платины d от координаты x, можно получить значения HJ в зависимости от толщины прослойки d при различных температурах. Поскольку толщина прослойки линейно убывает вдоль координаты x с коэффициентом С = Δd/Δx = 1 нм/5 мм = = 2 × 10–7, где Δd – максимальное изменение толщины прослойки, равное 1 нм, на длине образца Δx = 5 мм, то координату x в зависимости HJ(x) можно заменить на толщину d по формуле d = dmax – Сx, где dmax – максимальная толщина прослойки, равная 6 нм. Таким образом, после замены x на d получаем детальную зависимость HJ(d) в области гетерофазной пленки ФМ/НМ/ФМ с ферромагнитным обменным взаимодействием в диапазоне HJ(dCR) > HJ(d) > 0, где dCR соответствует положению xmax. Нелинейные зависимости HJ(d) при разных температурах приведены на рис. 7. Видно, что эффективное поле HJ(d) растет с уменьшением d или, соответственно, с увеличением x. Приведенные результаты свидетельствуют о том, что при изменении температуры от 200 до 300 К величина HJ находится в одних и тех же пределах значений от 0 до 125 Э в зависимости от локализации границы вдоль клина в положении x. Стоит отметить, что с изменением температуры наблюдается лишь слабое изменение зависимости HJ(d), а именно, некоторое увеличение значения ΔHJ/Δd при увеличении температуры.
Рис. 7. Зависимости эффективного поля межслоевого обменного взаимодействия от толщины прослойки платины при температуре 293 (1); 260 (2); 240 (3) и 220 К (4).
ЗАКЛЮЧЕНИЕ
Впервые проведено прямое экспериментальное изучение зависимости эффективного поля межслоевого обменного взаимодействия HJ(d) в трехслойной ФМ/НМ/ФМ гетерофазной пленке от температуры. Был использован метод регистрации смещения доменной границы во внешнем магнитном поле с использованием эффекта Керра. Этот метод позволил выявить зависимость HJ от толщины d платиновой немагнитной прослойки в гетерофазной пленке Co/Pt/Co. В результате была впервые получена детальная зависимость энергии межслоевого обменного взаимодействия от толщины прослойки в трехслойной ФМ/НМ/ФМ системе с ферромагнитной обменной связью между ФМ слоями в диапазоне температур от 200 до 300 К. Показано, что обнаруженная ранее [1, 2, 6] граница раздела между областями с различным механизмом перемагничивания областей гетерофазной пленки ФМ/НМ/ФМ при d > dCR и d < dCR увеличивается с ростом температуры, тогда как коэрцитивность, наоборот уменьшается. Установлено, что температурные зависимости участка клина Pt, где происходит смещение доменных границ, и поля коэрцитивности верхнего слоя в значительной мере определяют значения xmax(T) и dCR(T), но, практически, не влияют на диапазон значений обменного поля HJ. Показано, что зависимость HJ(d) также слабо зависит от температуры.
ФИНАНСИРОВАНИЕ РАБОТЫ
Статья выполнена авторами в рамках государственного задания в ИФТТ РАН.
Конфликт интересов. Авторы данной работы заявляют, что у них нет конфликта интересов
About the authors
V. S. Gornakov
Institute of Solid State Physics Russian Academy of Sciences
Author for correspondence.
Email: gornakov@issp.ac.ru
Russian Federation, 142432, Chernogolovka
I. V. Shashkov
Institute of Solid State Physics Russian Academy of Sciences
Email: gornakov@issp.ac.ru
Russian Federation, 142432, Chernogolovka
Y. P. Kabanov
Institute of Solid State Physics Russian Academy of Sciences
Email: gornakov@issp.ac.ru
Russian Federation, 142432, Chernogolovka
References
- Shull R.D., Iunin Y.L., Kabanov Y.P., Nikitenko V.I., Skryabina O.V., Chien C.L. // J. Appl. Phys. 2013. V. 113. P. 17C101. https://www.doi.org/10.1063/1.4793703
- Шашков И.В., Кабанов Ю.П., Горнаков В.С. // Поверхность. Рентген., синхротр. и нейтрон. исслед. 2021. № 11. С. 80. https://www.doi.org/10.31857/S1028096021110182
- Metaxas P.J., Stamps R.L., Jamet J.-P., Ferre J., Baltz V., Rodmacq B., Politi P. // Phys. Rev. Lett. 2010. V. 104. P. 237206. https://www.doi.org/10.1103/PhysRevLett.104.237206
- Politi P., Metaxas P.J., Jamet J.-P., Stamps R.L., Ferre J. // Phys. Rev. B. 2011. V. 84. P. 054431. https://www.doi.org/10.1103/PhysRevB.84.054431
- Metaxas P.J., Stamps R.L., Jamet J.-P., Ferre J., Baltz V., Rodmacq B. // J. Phys.: Condens. Matter. 2012. V. 24. P. 024212. https://www.doi.org/10.1088/0953-8984/24/2/024212
- Matczak M., Schäfer R., Urbaniak M., Kuświk P., Szymański B., Schmidt M. Aleksiejew J., Stobiecki F. // J. Magn. Magn. Mater. 2017. V. 422. P. 465. https://www.doi.org/10.1016/j.jmmm.2016.09.042
- Metaxas P.J., Jamet J.P., Ferre J., Rodmacq B., Dieny B., Stamps R.L. // J. Magn. Magn. Mater. 2008. V. 320. P. 2571. https://www.doi.org/10.1016/j.jmmm.2008.03.041
- Zhang F., Liu Z., Wen F., Liu Q., Li X., Ming X. // J. Supercond. Nov. Magn. 2017. V. 30. P. 533. https://www.doi.org/10.1007/s10948-016-3820-8
- Liu Q., Jiang S., Teng J. // Appl. Surf. Sci. 2018. V. 433. P. 556. https://www.doi.org/10.1016/j.apsusc.2017.10.098
- Moritz J., Rodmacq B., Auffret S., Dieny B. // J. Phys. D: Appl. Phys. 2008. V. 41. P. 135001. https://www.doi.org/10.1088/0022-3727/41/13/135001
- Dieny B., Chshiev M. // Rev. Modern. Phys. 2017. V. 89. P. 025008. https://www.doi.org/10.1103/RevModPhys.89.025008
- Wilson R.B., Yang Y., Gorchon J., Lambert C.-H., Salahuddin S., Bokor J. // Phys. Rev. B. 2017. V. 96. P. 045105. https://www.doi.org/10.1103/PhysRevB.96.045105
- Krusin-Elbaum L., Shibauchi T., Argyle B., Gignac L., Weller D. // Nature. 2001. V. 410. P. 444. https://www.doi.org/10.1038/35068515
- Hellwig O., Berger A., Fullerton E.E. // J. Magn. Magn. Mater. 2005. V. 290–291. P. 1. https://www.doi.org/10.1016/j.jmmm.2004.11.151
- Hellwig O., Berger A., Kortright J.B., Fullerton E.E. // J. Magn. Magn. Mater. 2007. V. 319. P. 13. https://www.doi.org/10.1016/j.jmmm.2007.04.035
- Kiselev N.S., Bran C., Wolff U., Schultz L., Bogdanov A.N., Hellwig O., Neu V., Rößler U.K. // Phys. Rev. B. 2010. V. 81. P. 054409. https://www.doi.org/10.1103/PhysRevB.81.054409
- Lim W.L., Ebrahim-Zadeh N., Owens J.C., Hent- schel H.G.E., Urazhdin S. // Appl. Phys. Lett. 2013. V. 102. P. 162404. https://www.doi.org/10.1063/1.4802954
- Baruth A., Yuan L., Burton J.D., Janicka K., Tsym-bal E.Y., Liou S.H., Adenwalla S. // Appl. Phys. Lett. 2006. V. 89. P. 202505. https://www.doi.org/10.1063/1.2388892
- Bruno P., Chappert C. // Phys. Rev. B. 1992. V. 46. № 1. P. 261. https://www.doi.org/10.1103/PhysRevB.46.261
- Stiles M.D. // Phys. Rev. B. 1993. V. 48. № 10. P. 7238. https://www.doi.org/10.1103/PhysRevB.48.7238
- Parkin S.S.P. // Phys. Rev. Lett. 1991. V. 67. № 25. P. 3598. https://www.doi.org/10.1103/PhysRevLett.67.3598
- Grolier V., Renard D., Bartenlian B., Beauvillain P., Chappert C., Dupas C., Ferre J., Galtier M., Kolb E., Mulloy M., Renard J.P., Veillet P. // Phys. Rev. Lett. 1993. V. 71. № 18. P. 3023. https://www.doi.org/10.1103/PhysRevLett.71.3023
- Shashkov I.V., Kabanov Yu.P., Tikhomirov O.A., Gornakov V.S. // Magnetism. 2022. V. 2. P. 186. https://www.doi.org/10.3390/magnetism2020014
Supplementary files









