Parametrical synthesis of the complex two-port networks for variants of their inclusion between a source of a signal and a nonlinear part by criterion of maintenance of the set characteristics amplifiers with the general feedback
- Authors: Golovkov A.A.1, Golovkov V.A.1
-
Affiliations:
- Military Educational and Scientific Centre of the Air Force N.E. Zhukovsky and Y.A. Gagarin Air Force Academy (Voronezh) the Ministry of Defence of the Russian Federation
- Issue: Vol 25, No 2 (2022)
- Pages: 51-59
- Section: Articles
- URL: https://medbiosci.ru/1810-3189/article/view/143681
- DOI: https://doi.org/10.18469/1810-3189.2022.25.2.51-59
- ID: 143681
Cite item
Full Text
Abstract
Introduction: the analysis of known literature shows that the use of various types of matching quadripoles (reactive, resistive, complex, mixed) and a feedback circuit covering a non-linear element makes it possible to increase the area of physical feasibility of given forms of frequency characteristics. The purpose of the work is to increase the area of physical feasibility of given forms of frequency characteristics by optimizing the parameters of matching complex quadripoles and using an additional feedback circuit covering a nonlinear element and a mixed quadripole. Each two-terminal network of such four-terminal networks consists of both resistive and reactive elements. Materials and methods: theory of four-terminal networks, matrix algebra, decomposition method, method of synthesis of microwave control devices, circuit engineering method for analyzing the characteristics of radio devices. Results: Mathematical models of matching complex quadripole networks are obtained in the form of relationships between the elements of their transmission matrix and the dependences of the resistances of their two-terminal circuits on frequency, which are optimal in terms of the criterion for providing specified forms of frequency characteristics. Conclusion: a comparative analysis of the theoretical results (frequency response and phase response of amplifiers) obtained by mathematical modeling in the MathCad system and experimental results obtained by circuit simulation in the OrCad and MicroCap systems shows their satisfactory agreement.
Full Text
Введение
В работе [1] предложен алгоритм параметрического синтеза согласующих комплексных четырехполюсников (КЧ), включенных в заданные структурные схемы усилителей, с учетом наличия нелинейной части (НЧ), состоящей из нелинейного элемента (НЭ) и охватывающей его параллельной или последовательной по току или напряжению обратной связи.
Цель данной работы состоит в расширении областей физической реализуемости заданных АЧХ- и ФЧХ-усилителей путем включения дополнительной цепи обратной связи ЦОС, охватывающей и НЧ, и КЧ.
Для достижения этой цели делается попытка определить минимальное количество двухполюсников и значения параметров КЧ, при которых обеспечиваются заданные частотные характеристики (зависимости модуля m и фазы передаточной функции H от частоты) усилителей с дополнительной обратной связью в одном из режимов работы нелинейного элемента (здесь и далее аргументы опущены):
. (1)
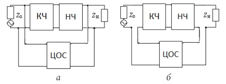
Для составления исходных уравнений, удовлетворяющих (1), выделим в явном виде НЧ, которая может быть выполнена в виде НЭ с обратной связью или без нее, цепь прямой передачи (ЦПП) из КЧ и НЧ, а также общую ЦОС сопротивления источника сигнала и нагрузки (рис. 1, 2).
Рис. 1. Структурные схемы усилительных звеньев с параллельной по напряжению (а), последовательной по току (б) общими цепями обратной связи и КЧ
Рис. 2. Структурные схемы усилительных звеньев с последовательной по напряжению (а), параллельной по току (б) общими цепями обратной связи и КЧ
1. Алгоритм параметрического синтеза
Для отыскания передаточных функций исследуемых усилительных звеньев будем использовать известные правила применения матриц различных параметров для описания четырехполюсников и их соединений, а также условия нормировки общей матрицы передачи узла «КЧ–НЧ–ЦОС» [1; 2]. На основании этого запишем передаточную функцию для структуры с параллельной по напряжению ЦОС, показанной на рис. 1, а, в следующем виде:
, (2)
где
; ;
; ;
; ;
– известные зависимости комплексных элементов классической матрицы передачи НЧ от частоты; – известные зависимости элементов матрицы проводимостей ЦОС от частоты; a, b, c, d – искомые зависимости комплексных элементов классической матрицы передачи КЧ от частоты. Если положить то предлагаемый алгоритм синтеза оказывается справедливым и для усилителей без ЦОС и задача синтеза сводится к ранее решенной в [1] задаче. При синтезе КЧ без ЦОС и НЧ надо дополнительно принять . Этот случай соответствует задаче синтеза неуправляемых динамических звеньев, согласующе-фильтрующих и корректирующих устройств. Если (1) означает обеспечение квазилинейного склона зависимости модуля передаточной функции от частоты, излагаемый материал применим и для синтеза высокочастотной части демодуляторов сигналов с угловой модуляцией.
Подставим (2) в (1). Получим комплексное уравнение, решение которого приводит к взаимосвязи элементов классической матрицы передачи КЧ, оптимальной по критерию (1):
, (3)
где
; ;
; ; ;
; .
При использовании последовательной по току ЦОС (рис. 1, б) передаточную функцию можно представить следующим образом:
, (4)
где
; ;
;
;
; ;
– известные зависимости элементов матрицы сопротивлений ЦОС от частоты.
Взаимосвязь между элементами классической матрицы передачи КЧ, оптимальную по критерию (1), можно также представить в форме (3), но при следующих уточнениях:
; ; ; (5)
; ;
.
При использовании последовательной по напряжению ЦОС (рис. 2, а):
, (6)
где
;
;
;
;
;
;
– известные зависимости элементов смешанной матрицы H ЦОС от частоты.
Коэффициенты для взаимосвязи (3) между элементами классической матрицы передачи ССЧ, оптимальной по критерию (1):
; ; ; (7)
; ;
.
При использовании параллельной по току обратной связи (рис. 2, б):
, (8)
где
;
;
;
;
;
;
– известные зависимости элементов смешанной матрицы ЦОС от частоты.
Коэффициенты для взаимосвязи (3) для этого варианта:
; ; (9)
; ;
; .
Для отыскания выражений для определения параметров типовых схем КЧ необходимо взять известные элементы a, b, c, d [1; 2], выраженные через сопротивления двухполюсников, а также коэффициенты из (3), (5), (7), (9) с выбранным типом обратной связи и подставить их в (3). Решение сформированных таким образом комплексных уравнений определяется в виде зависимостей сопротивлений двухполюсников выбранных схем КЧ от частоты, оптимальных по критерию (1) на всех частотах. Эти зависимости в сплошной полосе частот (даже очень узкой) полностью реализовать невозможно. Однако возможно определение значений параметров квазиоптимальных двухполюсников, реальные частотные характеристики которых совпадают с оптимальными на заданном количестве частот и с заданными погрешностями в окрестностях этих частот (см. ниже).
2. Результаты параметрического синтеза
Здесь в качестве примера приводятся некоторые из новых решений, полученных для типовых схем КЧ и структурной схемы, показанной на рис. 1, а. Число независимых решений равно количеству двухполюсников выбранных типовых схем КЧ. При соответствующем выборе характера свободных параметров результаты синтеза можно использовать при проектировании динамических звеньев радиоэлектронных систем автоматического управления [3–5]. Если в качестве КЧ используется последовательно включенный одиночный комплексный двухполюсник с сопротивлением (рис. 3, а), то зависимость этого сопротивления от частоты определяется следующим образом:
. (10)
Рис. 3. Примеры синтезированных КЧ
КЧ в виде параллельно включенного двухполюсника с сопротивлением (рис. 3, б):
. (11)
КЧ в виде Г-образного соединения двухполюсников (рис. 3, в):
; (12)
.
КЧ в виде обратного Г-образного соединения двухполюсников (рис. 4, а):
; (13)
.
Рис. 4. Примеры синтезированных КЧ (продолжение)
КЧ в виде Т-образного соединения двухполюсников (рис. 4, б):
; (14)
;
.
КЧ в виде П-образного соединения двухполюсников (рис. 2, е):
; (15)
;
.
КЧ в виде перекрытого Т-образного соединения двухполюсников (рис. 5, а):
(16)
Рис. 5. Примеры синтезированных КЧ (продолжение)
КЧ в виде двух Г-образных соединений двухполюсников (рис. 5, б):
(17)
;
КЧ в виде двух обратных Г-образных соединений двухполюсников (рис. 3, в):
(18)
;
;
КЧ в виде каскадно-соединенных Г-образного и П-образного соединений двухполюсников (рис. 3, г):
; (19)
;
;
;
;
;
;
;
;
;
Частичную реализацию оптимальных частотных характеристик (10)–(19) будем проводить путем оптимизации параметров обобщенных квазиоптимальных реактивных двухполюсников, включенных в состав квазиоптимальных комплексных двухполюсников. Пусть требуется определить зависимости сопротивлений и реактивных двухполюсников от частоты, оптимальные по критерию обеспечения заданной зависимости комплексного сопротивления от частоты всех обобщенных двухполюсников, показанных на рис. 7.
Рис. 7. Обобщенные квазиоптимальные комплексные двухполюсники
Приравняем оптимальное комплексное сопротивление определенное в соответствии с (10)–(19), реальной зависимости сопротивления двухполюсника (рис. 4, а) от частоты :
. (20)
После разделения (20) на действительную и мнимую части получим систему двух уравнений, решение которой имеет вид:
; (21)
Аналогично для второго двухполюсника (рис. 4, б):
; (22)
; (23)
,
где
;
;
;
;
;
.
Для третьего двухполюсника (рис. 8, а):
, (24)
где
.
Рис. 8. Обобщенные квазиоптимальные комплексные двухполюсники (продолжение)
Коэффициенты для (23):
;
;
;
;
;
;
Для четвертого двухполюсника (рис. 8, б):
. (25)
Коэффициенты для (23):
;
;
;
;
;
.
Таким образом, по крайней мере, для рассмотренных вариантов обобщенных квазиоптимальных двухполюсников (рис. 7, 8) задача обеспечения заданной зависимости комплексного сопротивления от частоты может быть сведена к задаче обеспечения необходимых (вспомогательных, дополнительных) зависимостей сопротивлений X0 и X реактивных двухполюсников от частоты, входящих в состав этих квазиоптимальных комплексных двухполюсников. Параметры реактивных двухполюсников, оптимальные по критерию обеспечения заданных частотных характеристик сопротивлений реактивных двухполюсников, определены в работе [1]. Количество частот, на которых может быть реализовано совпадение реальных и оптимальных характеристик комплексных двухполюсников, увеличивается до четырех. Полоса частот возрастает. Возможны и другие варианты квазиоптимальных комплексных двухполюсников, оптимизированных таким же образом. Для узкополосных усилителей использование этого этапа алгоритма параметрического синтеза не обязательно.
3. Математическое и схемотехническое моделирование усилителей
На рис. 9–12 в качестве примера показаны экспериментальные и теоретические характеристики эквивалентной и принципиальной схем узкополосного усилителя, соответствующих структурной схеме рис. 1, а. В качестве НЭ использован транзистор типа включенный по схеме с общей базой по высокой частоте (рис. 9). Схема НЧ выполнена в виде параллельно соединенных НЭ и ЦОС с П-образным соединением трех элементов .
Рис. 9. Принципиальная схема узкополосного усилителя, соответствующая первой структурной схеме (рис. 1, а). АЧХ- и ФЧХ-усилители показаны на рис. 10
Рис. 10. АЧХ- и ФЧХ-усилители (рис. 9), полученные в системе MicroCap (а) и в системе MathCad (б)
Рис. 11. Эквивалентная схема (а), узкополосного усилителя (рис. 9), соответствующего первой структурной схеме (рис. 1, а). АЧХ- и ФЧХ-усилители, полученные в системе OrCad, показаны на рис. 12
Рис. 12. АЧХ (а) и ФЧХ (б) эквивалентной схемы усилителя (рис. 11), полученные в системе OrCad (б)
Схема общей ЦОС выполнена в виде П-образного соединения трех элементов .
Нагрузка и сопротивление источника сигнала выполнены на элементах и соответственно. Схема КЧ собрана в виде Т-образного четырехполюсника на элементах параметры которых определялись по формулам (14).
Эквивалентная схема НЭ выполнена в виде перекрытого Т-образного четырехполюсника на элементах (рис. 6, а).
Рис. 6. Примеры синтезированных КЧ (продолжение)
Схема НЧ выполнена в виде параллельно соединенных эквивалентной схемы НЭ и ЦОС с П-образным соединением трех элементов . Схема общей ЦОС выполнена в виде П-образного соединения трех элементов . Схема КЧ выполнена в виде Т-образного соединения четырех элементов .
Заключение
Анализ показывает, что экспериментальные (рис. 10, а) частотные характеристики принципиальной схемы узкополосного усилителя удовлетворительно совпадают с характеристиками эквивалентной схемы (рис. 11) усилителя, полученные расчетным путем (рис. 10, б) и экспериментально (рис. 12). Резонансная частота эквивалентной схемы МГц (рис. 10, б и 12) незначительно отличается от резонансной частоты принципиальной схемы МГц (рис. 10, а). Произведение коэффициента усиления на полосу частот составляет примерно 200 МГц.
Таким образом, полученные математические модели КЧ (10)–(25) могут быть использованы для технического проектирования различных радиотехнических устройств с общей обратной связью, охватывающей нелинейную часть и согласующий КЧ, в интересах реализации заданных частотных характеристик.
About the authors
Alexander A. Golovkov
Military Educational and Scientific Centre of the Air Force N.E. Zhukovsky and Y.A. Gagarin Air Force Academy (Voronezh) the Ministry of Defence of the Russian Federation
Email: valgol2595@gmail.com
ORCID iD: 0000-0001-8468-0055
Doctor of Technical Sciences, professor, honored inventor of the Russian Federation, professor of the Department of Aviation Systems and Complexes of Radio Navigation and Radio Communication, Military Educational and Scientific Centre of the Air Force N.E. Zhukovsky and Yu.A. Gagarin Air Force Academy (Voronezh) the Ministry of Defence of the Russian Federation, Voronezh, Russia.
Research interests: ways and means of generating and processing signals, receiving, transmitting, protecting and destroying information.
Russian Federation, 54a, Staryh Bolshevikov Street, Voronezh, 394064Vladimir A. Golovkov
Military Educational and Scientific Centre of the Air Force N.E. Zhukovsky and Y.A. Gagarin Air Force Academy (Voronezh) the Ministry of Defence of the Russian Federation
Author for correspondence.
Email: valgol2595@gmail.com
junior scientist of the Military Educational and Scientific Centre of the Air Force N.E. Zhukovsky and Yu.A. Gagarin Air Force Academy (Voronezh) the Ministry of Defence of the Russian Federation, Voronezh, Russia.
Research interests: ways and means of generating and processing signals, receiving and transmitting information.
Russian Federation, 54a, Staryh Bolshevikov Street, Voronezh, 394064References
- Golovkov A.A., Golovkov V.A. Parametric Synthesis of Radio Engineering Devices and Systems. Voronezh: VUNTs VVS «VVA», 2018, 588 p. (In Russ.)
- Gurevich I.V. Fundamentals of Calculations of Radio Circuits (Linear Circuits with Harmonic Effects). Moscow: Svjaz’, 1975, 368 p. (In Russ.)
- Handbook of Radio Electronics. Vol. 3. Ed. by A.A. Kulikovsky. Moscow: Energija, 1970, 413 p. (In Russ.)
- Aircraft Radio Control Systems. Ed. by V.S. Verby, V.I. Merkulov. Moscow: Radiotehnika, 2014, 376 p. (In Russ.)
- Golovkov A.A., Golovkov V.A. Parametric synthesis of dynamic links of radio-electronic control systems for options for their inclusion between the signal source and the nonlinear part. Informatsionno-izmeritel’nye i upravljajuschie sistemy, 2019, no. 3, pp. 35–44. (In Russ.)
Supplementary files













