Parametrical synthesis of various radio devices with the set quantity of cascades of type «the nonlinear part – the complex two-port network»
- Authors: Golovkov A.A.1
-
Affiliations:
- Military Educational and Scientific Center of the Air Force «Air Force Academy»
- Issue: Vol 26, No 3 (2023)
- Pages: 40-51
- Section: Articles
- URL: https://medbiosci.ru/1810-3189/article/view/254029
- DOI: https://doi.org/10.18469/1810-3189.2023.26.3.40-51
- ID: 254029
Cite item
Full Text
Abstract
Background. Presence of possibility of analytical definition of a part of parametres of various radio devices, optimum by criterion of maintenance of preset values of modules and phases of transfer functions on necessary quantity of frequencies, considerably reduces time of numerical optimisation of other part of parametres by criterion of formation demanded PFC and FFC in a strip of frequencies. Till now such problems dared concerning radio devices only with one cascade of type «a nonlinear part - the coordination the device» or «the coordination the device - a nonlinear part». In quality devices were used the jet, resistive, complex or mixed two-port networks. The problem of multicascade radio devices with jet two-port networks is solved also. Change of basis for the coordination two-port networks and a place of inclusion of a nonlinear part leads to change of area of a physical realizability.
Aim. Working out of algorithms of parametrical synthesis of radio devices with any quantity of identical and unequal cascades of type «a nonlinear part the coordination the complex two-port network» by criterion of maintenance of the set frequency characteristics. Nonlinear parts are presented in the form of a nonlinear element and parallel either consecutive on a current or pressure of a feedback.
Methods. The theory of two-port networks, matrix algebra, a decomposition method, a method of synthesis of actuation devices microwave, numerical methods of optimization.
Results. In interests of achievement of the specified purpose systems of the algebraic equations are generated and solved. Models of optimum two-port networks in the form of mathematical expressions for definition of interrelations between elements of their classical matrix of transfer and for search of dependences of resistance of two-poles from frequency are received. It is shown, that at certain parities between quantity of cascades and values of resistance of a source of a signal and loading of the one-cascade radio device frequency characteristics of one-cascade and multicascade radio devices appear identical or similar. Such schemes are named by equivalent.
Conclusion. The comparative analysis of theoretical results (PFC and FFC radio devices, value of parametres), received by mathematical modelling in system MathCad, and the experimental results received by modelling in systems OrCad and MicroCap, shows their satisfactory coincidence.
Full Text
Введение
В работе [1] предложены алгоритмы параметрического синтеза плоско-слоистых сред (ПСС), содержащих заданное количество управляемых и неуправляемых слоев, по критерию обеспечения заданной амплитудно-фазовой модуляции рассеянного сигнала. Управляемые слои-это двумерно-периодические решетки проводящих стержней или полосок, в разрывы которых включены нелинейные элементы, управляемые низкочастотным сигналом. Неуправляемые слои (НС) – это однородные диэлектрические слои без потерь или двумерно-периодические решетки стержней или полосок. В общем случае ПСС функционирует в смешанном режиме-присутствует как отраженная, так и проходная волна. Если один из НС, расположенный последним по направлению падающей волны, выполнен в виде проводящего экрана, то ПСС является отражающей. В этом случае ПСС может быть использована в качестве основы для построения перспективной курсо-глиссадной системы [2]. Суть алгоритмов состоит в формировании систем алгебраических уравнений, отвечающих требованиям к системным операторам (коэффициентам отражения и передаточным функциям) в заданном количестве состояний, удовлетворяющих заданным уровням низкочастотного сигнала. Результатом решения этих уравнений является система взаимосвязей между элементами классической матрицы передачи некоторых НС, отнесенных к неуправляемой части. Оставшаяся часть НС отнесена к управляемой части ПСС. Система взаимосвязей – это исходная система уравнений для отыскания параметров НС.
Разработанные алгоритмы могут быть использованы практически в любом диапазоне радиочастот. Отличие состоит лишь в реализации элементов классической матрицы передачи НС. В соответствующих диапазонах частот это могут быть элементы либо с распределенными параметрами [1; 2], либо с сосредоточенными параметрами [3–7]. Для реализации геометрических размеров неуправляемых и управляемых решеток ПСС [1; 2] необходимо привлечение результатов решения задач дифракции электромагнитных волн на различных проводящих телах [8].
Наиболее полно метод решения задач параметрического синтеза различных радиоустройств (за исключением многокаскадных) с обоими типами элементов изложен в работе [9].
В данной работе предлагается рассмотреть особенности этих алгоритмов с учетом наличия каскадов типа «нелинейная часть (НЧ) – комплексный четырехполюсник (КЧ)». Эти каскады включены между источником сигнала с сопротивлением z0 =r0 +jx0 и нагрузкой zн = rн + jzн (рис. 1, 2). При этом учитывалось, что НЧ состоит из трехполюсного нелинейного элемента (НЭ) и охватывающей его цепи обратной связи (ЦОС – параллельной или последовательной по току или напряжению).
Рис. 1. Структурные схемы многокаскадных радиоустройств с параллельной по напряжению (а) и последовательной по току (б) ЦОС, включенными между источником сигнала и КЧ
Fig. 1. Structural diagrams of multi-stage radio devices with (a) parallel voltage and (b) series current FC connected between the signal source and the CQ
Рис. 2. Структурные схемы многокаскадных радиоустройств с последовательной по напряжению (а) и параллельной по току (б) ЦОС, включенными между источником сигнала и КЧ
Fig. 2. Structural diagrams of multi-stage radio devices with (a) serial voltage and (b) parallel current FC connected between the signal source and the CQ
Комплексный четырехполюсник характеризуется искомыми комплексными элементами классической матрицы передачи a, b, c, d. Оптимизация параметров двухполюсников, не входящих в КЧ, осуществляется с помощью известных численных методов [10] по критерию обеспечения заданной рабочей полосы частот. Все обозначения неописанных величин в данной статье соответствуют принятым в [9].
1. Алгоритм параметрического синтеза
Используя метод декомпозиции, матричное представление отдельных четырехполюсников и их соединений найдем передаточные функции для казанных схем [9].
Рассмотрим случай применения одинаковых каскадов типа «НЧ–КЧ».
Передаточная функция для схемы, предъявленной на рис. 1, а, имеет следующий вид:
(1)
Передаточная функция для схемы, представленной на рис. 1, б:
(2)
Передаточная функция для схемы, показанной на рис. 2, а:
(3)
Передаточная функция для схемы, изображенной на рис. 2, б:
(4)
Предъявим требования к зависимостям модулей и фаз передаточных функций от частоты:
(5)
Подставим (1) в (5). Получим общую для всех вариантов комплексную взаимосвязь между элементами классической матрицы передачи КЧ, оптимальную по критерию обеспечения заданных частотных характеристик:
(6)
Отличие между вариантами состоит в коэффициентах для (6). Например, при использовании в исходном уравнении функции (1) для рис. 1, а эти коэффициенты имеют вид:
(7)
При использовании в исходном уравнении функции (2):
(8)
При использовании в исходном уравнении функции (3):
(9)
При использовании в исходном уравнении функции (4):
(10)
Рассмотрим случай использования неодинаковых каскадов типа «НЧ–КЧ». Тогда передаточная функция для схемы, изображенной на рис. 1, а имеет вид:
(11)
где
– известные зависимости суммарных элементов матрицы проводимостей всех каскадов (кроме n-го) от частоты.
Передаточная функция для схемы, показанной на рис. 1, б:
(12)
где
– известные зависимости суммарных элементов матрицы сопротивлений всех каскадов (кроме n-го) от частоты.
Передаточная функция для схемы, предъявленной на рис. 2, а:
(13)
где
– известные зависимости суммарных элементов смешанной матрицы H всех каскадов (кроме n-го) от частоты.
Передаточная функция для схемы, представленной на рис. 2, б:
(14)
где
– известные зависимости суммарных элементов смешанной матрицы F всех каскадов (кроме n-го) от частоты.
Общая для всех вариантов взаимосвязь между элементами классической матрицы передачи КЧ n-го каскада, полученная путем решения исходного уравнения:
(15)
Коэффициенты для (15) при использовании (9) в исходном уравнении:
(16)
Коэффициенты для (15) при использовании (10) в исходном уравнении:
(17)
Коэффициенты для (14) при использовании (11) в исходном уравнении:
(18)
Коэффициенты для (14) при использовании (12) в исходном уравнении:
(19)
Для отыскания выражений для определения параметров типовых схем КЧ каскада необходимо взять известные формулы для элементов классической матрицы передачи КЧ [3; 4], выраженные через сопротивления или проводимости двухполюсников, а также коэффициенты для (6) или (15) с выбранным типом обратной связи и подставить их в (6) или (15). Затем полученное комплексное уравнение надо решить относительно сопротивления или проводимости выбранного двухполюсника. При смене базиса четырехполюсника на резистивный или смешанный полученное уравнение надо разделить на действительную и мнимую части и решить сформированную таким образом систему двух алгебраических действительных уравнений относительно сопротивлений или проводимостей двух двухполюсников выбранной схемы четырехполюсника из M двухполюсников. В результате получаются ограничения в виде зависимостей сопротивлений двух двухполюсников от частоты, оптимальные по критерию обеспечения заданных характеристик. Задача реализации этих зависимостей в ограниченной полосе частот решена в работе [9]. Параметры остальных M - 2 двухполюсников РЧ и ЦОС n-го каскада, свободных от указанных ограничений, а также параметры двухполюсников РЧ и ЦОС всех остальных каскадов выбираются из условия обеспечения других критериев, например, из условия обеспечения заданной формы полосы рабочих частот. Для этого могут быть использованы известные численные методы оптимизации [10]. При этом время оптимизации сокращается в сотни раз по сравнению с временем оптимизации с помощью только численных методов. Это связано с тем, что при использовании получаемых таким образом ограничений на каждом шаге оптимизации, включая первый, на заданном количестве частот обеспечивается совпадение реальных значений передаточной функции с заданными.
2. Результаты параметрического синтеза
Здесь в качестве примера приводятся некоторые из решений, полученных для типовых схем КЧ при использовании параллельной по напряжению обратной связи (рис. 1, а). Этот вид обратной связи допускает применение КЧ практически любой сложности. Количество решений равно числу двухполюсников в выбранном КЧ. Пусть используется взаимосвязь (6) для варианта применения одинаковых каскадов. Если в качестве КЧ используется последовательно включенное комплексное сопротивление Z (рис. 3, а), то зависимость этого сопротивления от частоты определяется следующим образом (аргументы опущены):
(20)
Параллельно включенное сопротивление Z (рис. 3, б):
(21)
Г-образное соединение двух сопротивлений Z1,2 (рис. 3, в):
(22)
Рис. 3. Примеры синтезированных КЧ
Fig. 3. Examples of synthesized CQ
Обратное Г-образное соединение двух сопротивлений Z1,2 (рис. 4, а):
(23)
Рис. 4. Примеры синтезированных КЧ (продолжение)
Fig. 4. Examples of synthesized CQ (continued)
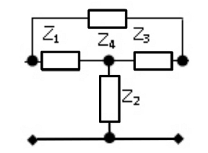
Т-образное соединение трех сопротивлений Z1,2,3 (рис. 4, б):
(24)
П-образное соединение трех сопротивлений Z1,2,3 (рис. 4, в):
(25)
Перекрытое Т-образное соединение четырех сопротивлений Z1,2,3,4 (рис. 5):
(26)
Рис. 5. Синтезированный КЧ (продолжение)
Fig. 5. Synthesized CQ (continued)
Пусть теперь используется взаимосвязь (15) для варианта применения неодинаковых каскадов. Если при этом в качестве КЧ используется последовательно включенное комплексное сопротивление Z (рис. 3, а), то зависимость этого сопротивления от частоты определяется следующим образом (аргументы опущены):
(27)
Параллельно включенное сопротивление Z (рис. 3, б):
(28)
Г-образное соединение двух сопротивлений Z1,2 (рис. 3, в):
(29)
Обратное Г-образное соединение двух сопротивлений Z1,2 (рис. 4, а):
(30)
Т-образное соединение трех сопротивлений Z1,2,3 (рис. 4, б):
(31)
П-образное соединение трех сопротивлений Z1,2,3 (рис. 4, в):
(32)
Перекрытое Т-образное соединение четырех сопротивлений Z1,2,3,4 (рис. 5):
(33)
;
;
Для КЧ, в которых число двухполюсников больше одного, оптимизация параметров двухполюсников, свободных от ограничений типа (20)–(33), производится с помощью известных численных методов [10] . Это же самое относится и к двухполюсникам всех КЧ, кроме n-го.
3. Математическое и схемотехническое моделирование
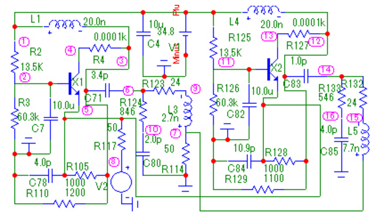
На рис. 6–9 для примера показаны принципиальные и эквивалентные схемы однокаскадного и двухкаскадного усилителя с одинаковыми каскадами, соответствующие исследуемой структурной схеме с параллельной по напряжению связью, представленной на рис. 1, а, а также их теоретические и экспериментальные характеристики. Использован транзистор типа BFQ17PH (рис. 6, а и 7). Схема НЧ выполнена в виде параллельно-соединенных транзистора и ЦОС (П-образного соединения трех элементов C78, R105, R110 на однокаскадной схеме (рис. 6, а) и C78, R105, R110, C83, R124, R125, на двухкаскадной схеме (рис. 7). Нагрузка и сопротивление источника сигнала выполнены на элементах R114 и R117 соответственно. Схемы КЧ собраны в виде Г-образных четырехполюсников на элементах R119, R120, L4, C79 (рис. 6, а), R119, R120, L4, C79 и R128, R129, L6, C84 (рис. 7), параметры которых определялись по формулам (22).
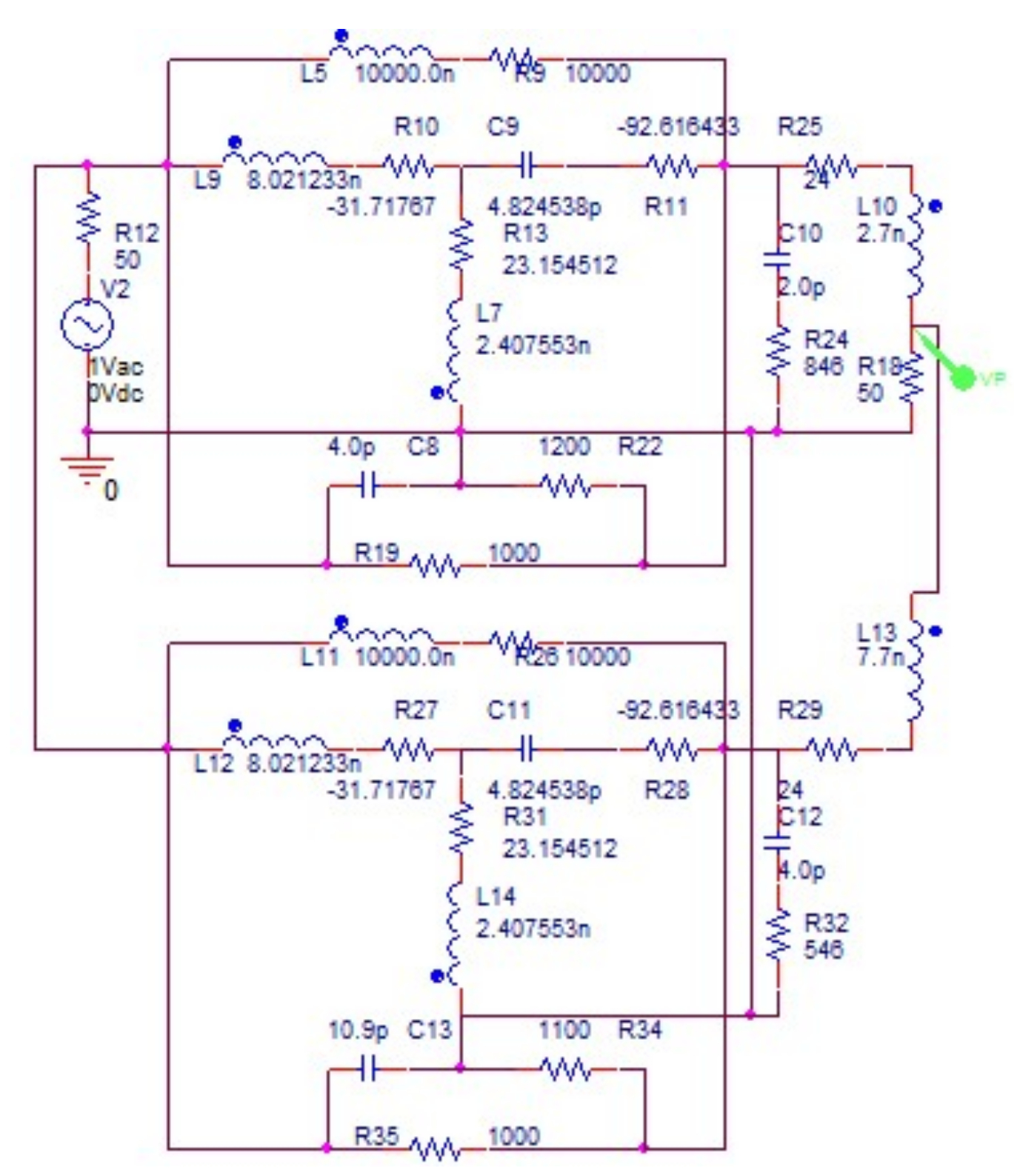
Эквивалентная схема нелинейного элемента выполнена в виде перекрытого Т-образного четырехполюсника на элементах R10, C9, R13, L7, R11, L9, R9, L5. (рис. 8). Параметры эквивалентной схемы НЭ выбраны из условия совпадения выходного сопротивления НЧ с выходным сопротивлением НЧ с использованием реального транзистора [9]. Схема НЧ реализована в виде параллельно-соединенных эквивалентной схемы нелинейного элемента и цепи обратной связи из П-образного соединения трех элементов C8, R19, R22. Параметры ЦОС заданы произвольно. Схема КЧ собрана на основе Г-образного соединения четырех элементов R24, R25, L10, C10.
Частотные характеристики принципиальных схем, показанные на рис. 6, б (сопротивления источника сигнала и нагрузки равны 100 Ом) и 7 (сопротивления источника сигнала и нагрузки равны 50 Ом), идентичны. Это соответствует выводам, сделанным на основе анализа полученных ранее [1] выражений для передаточных функций (1) исследуемых многокаскадных структурных схем (рис. 1, а).
Рис. 6. Принципиальная схема однокаскадного усилителя (а), соответствующая структурной схеме (рис. 1, а), при напряжении U =34,8 В, АЧХ и ФЧХ (б), исследуемые в системе MicroCap
Fig. 6. Schematic diagram of a single-stage amplifier (a), corresponding to the block diagram (Fig. 1, a), at a voltage of U =34,8 V, frequency response and phase response (b), studied in the MicroCap system
Таким образом, при использовании варианта включения КЧ между НЧ и нагрузкой также наблюдается новое явление, состоящее в том, что при определенных соотношениях между количеством каскадов и значениями сопротивлений источника сигнала и нагрузки однокаскадного радиоустройства частотные характеристики однокаскадного и многокаскадного радиоустройств оказываются идентичными или подобными [1]. Такие схемы названы эквивалентными.
Рис. 7. Принципиальная схема двухкаскадного усилителя с одинаковыми каскадами, соответствующая структурной схеме (рис. 1, а), частотные характеристики (рис. 6, б) которого идентичны соответствующим характеристикам (рис. 6, б) однокаскадного усилителя (рис. 6, а)
Fig. 7. Schematic diagram of a two-stage amplifier with identical stages, corresponding to the block diagram (Fig. 1, a), the frequency characteristics (Fig. 6, b) of which are identical to the corresponding characteristics (Fig. 6, b) of a single-stage amplifier (Fig. 6, a)
Необходимо отметить, что это явление наблюдается при любой сложности каскадов типа «НЧ–КЧ», а также при отсутствии НЧ или КЧ. Указанное явление не зависит от структуры схемы, включенной между источником сигнала и нагрузкой, и значений параметров этой схемы.
Анализ также показывает, что экспериментальные (рис. 6, б) частотные характеристики принципиальной схемы усилителя (рис. 6, а, 7) удовлетворительно совпадают с характеристиками эквивалентной схемы (рис. 8) усилителя, полученными расчетным путем (рис. 9, а) и экспериментально (рис. 9, б).
Средняя частота эквивалентной схемы
ƒ ≈ 930 МГц (рис. 9, а и б) незначительно отличается от средней частоты принципиальной схемы ƒ ≈ 930 МГц (рис. 6, б). Значения модулей передаточной функции принципиальной и эквивалентной схем усилителя равны m =100.
Рис. 8. Эквивалентная схема однокаскадного усилителя (рис. 6, а), соответствующая структурной схеме (рис. 1, а), исследуемая в системе OrCad
Fig. 8. Equivalent circuit of a single-stage amplifier (Fig. 6, a), corresponding to the block diagram (Fig. 1, a), studied in the OrCad system
Рис. 9. Частотные характеристики (АЧХ и ФЧХ) эквивалентной схемы (рис. 8), полученные в системе MathCad (а) и OrCad (б)
Fig. 9. Frequency characteristics (frequency response and phase response) of the equivalent circuit (Fig. 8), obtained in the MathCad (a) and OrCad (b) systems
При использовании неодинаковых каскадов возникает возможность значительно увеличить рабочую полосу частот.
Рис. 10. Принципиальная схема двухкаскадного усилителя (а) с неодинаковыми каскадами, соответствующая структурной схеме (рис. 1, а), при напряжении U = 34,8 В, исследуемая в системе MicroCap
Fig. 10. Schematic diagram of a two-stage amplifier (a) with unequal stages, corresponding to the block diagram (Fig. 1, a), at a voltage of U = 34,8 V, studied in the MicroCap system
Например, для двухкаскадной схемы (рис. 10) произведение коэффициента усиления на полосу частот составляет примерно 600 (рис. 12). Это почти в 3 раз больше, чем произведение коэффициента усиления на полосу частот однокаскадного усилителя или двухкаскадного усилителя с одинаковыми каскадами. Средняя частота эквивалентной схемы ƒ ≈ 751 МГц (рис. 12, б и в) незначительно отличается от средней частоты принципиальной схемы ƒ ≈ 751 МГц (рис. 12, а). Значения модулей передаточной функции принципиальной (рис. 10) и эквивалентной (рис. 11) схем усилителя равны m =100.
Рис. 11. Эквивалентная схема двухкаскадного усилителя (рис. 10) с неодинаковыми каскадами, соответствующая структурной схеме (рис. 1, а), исследуемая в системе OrCad
Fig. 11. Equivalent circuit of a two-stage amplifier (Fig. 10) with unequal stages, corresponding to the block diagram (Fig. 1, a), studied in the OrCad system
Рис. 12. Частотные характеристики (АЧХ и ФЧХ) принципиальной (рис. 10) и эквивалентной схемы (рис. 11), полученные системах MicroCap (а) MathCad (б) и OrCad (в)
Fig. 12. Frequency characteristics (frequency response and phase response) of the fundamental (Fig. 10) and equivalent circuit (Fig. 11), obtained by MicroCap (a) MathCad (b) and OrCad (c) systems
Формы АЧХ и ФЧХ совпадают удовлетворительно. Сопротивления РЧ, ЦОС, нагрузки и источника сигнала принципиальных и эквивалентных схем усилителей полностью совпадают.
В работе [11] показано, что результаты схемотехнического моделирования удовлетворительно совпадают с результатами экспериментальных исследований физических макетов радиоустройств.
Заключение
Таким образом, полученные математические модели КЧ типа (20)–(33) могут быть использованы для технического проектирования усилителей с заданными частотными характеристиками. Возможность изменения величины эквивалентного сопротивления источника сигнала и нагрузки путем включения произвольного количества одинаковых каскадов типа «НЧ–КЧ» значительно упрощает решение многих задач радиоэлектроники [12], например, задач обеспечения однонаправленности распространения сигнала и независимости процессов, происходящих в предыдущем и последующем динамических звеньях систем автоматического регулирования. При использовании неодинаковых каскадов появляется возможность значительного увеличения рабочей полосы частот.
About the authors
Alexander A. Golovkov
Military Educational and Scientific Center of the Air Force «Air Force Academy»
Author for correspondence.
Email: valgol2595@gmail.com
ORCID iD: 0000-0001-8468-0055
Doctor of Technical Sciences, professor, honored inventor of the Russian Federation, professor of the Department of Aviation Systems and Complexes of Radio Navigation and Radio Communication
Russian Federation, 54a, Staryh Bolshevikov Street, Voronezh, 394064References
- A. Golovkov and A. G. Volobuev, “Algorithms for the synthesis and analysis of active flat-layered media of reflective and mixed types,” Physics of Wave Processes and Radio Systems, vol. 6, no. 2, pp. 39–43, 2003. (In Russ.)
- A. Golovkov and V. A. Golovkov, “Principles of construction and basic characteristics of perspective noiseproof course-glide system,” Physics of Wave Processes and Radio Systems, vol. 25, no. 1, pp. 27–35, 2022, doi: https://doi.org/10.18469/1810-3189.2022.25.1.27-35. (In Russ.)
- A. Golovkov and A. V. Fomin, “Parametrical synthesis of radio devices with the set quantity of identical cascades for variants of inclusion of jet two-port networks between a source of a signal and a nonlinear part,” Physics of Wave Processes and Radio Systems, vol. 24, no. 3, pp. 46–55, 2021, doi: https://doi.org/10.18469/1810-3189.2021.24.3.46-55. (In Russ.)
- A. Golovkov, V. A. Golovkov, and A. V. Fomin, “Parametrical synthesis of radio devices with the set quantity of unequal cascades for variants of inclusion of jet two-port networks between a nonlinear part and loading,” Physics of Wave Processes and Radio Systems, vol. 24, no. 3, pp. 63–70, 2021, doi: https://doi.org/10.18469/1810-3189.2021.24.3.63-70. (In Russ.)
- A. Golovkov and V. A. Golovkov, “Algorithm for parametric synthesis of cascade-connected matching mixed quadripoles according to the criterion of ensuring stationary generation mode,” Physics of Wave Processes and Radio Systems, vol. 25, no. 1, pp. 45–54, 2022, doi: https://doi.org/10.18469/1810-3189.2022.25.1.45-54. (In Russ.)
- A. Golovkov and V. A. Golovkov, “Parametrical synthesis of dynamic links for variants of their inclusion between a nonlinear part and loading of automatic systems of radio management with the general feedback,” Physics of Wave Processes and Radio Systems, vol. 25, no. 2, pp. 40–50, 2022, doi: https://doi.org/10.18469/1810-3189.2022.25.2.40-50. (In Russ.)
- A. Golovkov and V. A. Golovkov, “Parametrical synthesis of the complex two-port networks for variants of their inclusion between a source of a signal and a nonlinear part by criterion of maintenance of the set characteristics amplifiers with the general feedback,” Physics of Wave Processes and Radio Systems, vol. 25, no. 2, pp. 51–59, 2022, doi: https://doi.org/10.18469/1810-3189.2022.25.2.51-59. (In Russ.)
- D. P. Tabakov, S. V. Morozov, and D. S. Klyuev, “Application of the thin-wire integral representation of the electromagnetic field to solving the problem of diffraction of electromagnetic waves on conducting bodies,” Physics of Wave Processes and Radio Systems, vol. 25, no. 2, pp. 7–14, 2022, doi: https://doi.org/10.18469/1810-3189.2022.25.2.7-14. (In Russ.)
- A. Golovkov and V. A. Golovkov, Parametric Synthesis of Radio Engineering Devices and Systems. Voronezh: VUNTs VVS «VVA», 2018. (In Russ.)
- E. Polak, Numerical Optimization Methods. Moscow: Mir, 1974. (In Russ.)
- V. D. Razevig, Circuit Simulation with MicroCap-7. Moscow: Goryachaya liniya – Telekom, 2003. (In Russ.)
- A. Kulikovskogo, Ed. Handbook of Radio Electronics, vol. 3. Moscow: Energiya, 1970. (In Russ.)
Supplementary files













