Cyclical Dynamics of Money and Debt
- Authors: Smirnov A.D.1
-
Affiliations:
- National Research University Higher School of Economics
- Issue: Vol 28, No 3 (2024)
- Pages: 363-411
- Section: Статьи
- URL: https://medbiosci.ru/1813-8691/article/view/271813
- DOI: https://doi.org/10.17323/1813-8691-2024-28-3-363-411
- ID: 271813
Cite item
Full Text
Abstract
The unprecedented liquidity issuance trigged by the "COVID-19" pandemic has drastically altered behavior of the money and debt markets participants including their interactions with monetary and macroprudential regulators. The global financialization aspects that dictated coherent monetary and debt processes were investigated by modelling the forced harmonic oscillator.
The model demonstrated that the macrodebt index dynamics followed the second-order ordinary differential equation (ODE) which elucidated how creditors were compensated for expected losses due to the aggregate debt growth. The liquidity and debt interference gave rise to their cyclic fluctuations alternatively visualized through their phasor rotation in the complex plane. Oscillations and rotation of money and debt indices provided insights into various facets of a macro-financial cycle encompassing critical phenomena such as resonance or financial crises.
The money creation process adhering to macro-financial theory has been modeled as an "instantaneous" impulse by the Dirac delta function. It enabled the calculation of the debt market fundamental response to monetary shocks represented by the Green's function. The convolution of the latter with the money/debt system driver yielded a solution to the oscillator's ODE, thus accommodating various monetary and macroprudential influences, not necessarily periodic in nature.
The proposed model uncovered causal links of the stimulus-reaction type that are prevalent in contemporary money and debt markets. It elucidated the paradox of "unlimited" money issuance by banks and aligned with I. Fisher's scenarios of cyclic money/debt development. The oscillator model behavior underscored inertia in debt repayments as a contributing factor to the macrofinancial stabilization costs. Numerical simulations of the model effectively replicated the global debt market reaction to the actions of leading central banks during the 2020 financial crisis.
Full Text
Обязательства, которым верят
безоговорочно, есть капитал.
1. Предыстория и постановка проблемы
Исследования циклов во взаимодействии денег и долга конкретизируют общую гипотезу цикличности экономических процессов, которая объединяет многие подходы в моделировании макрофинансов. В их числе применение обыкновенных дифференциальных уравнений (ОДУ) второго порядка, модели гармонического осциллятора, преобразования Фурье и Лапласа, спектральный анализ временных рядов. Начнем с краткой предыстории проблемы цикличности и постановки проблемы макрофинансовых осцилляций.
1.1. Краткая предыстория проблемы
Гипотеза цикличности экономических и финансовых процессов привлекает внимание теоретиков и практиков на протяжении более полутора веков. Обзор исследований в этой области выходит за рамки настоящей статьи, поэтому ограничимся ссылкой на Британскую энциклопедию [Encyclopedia, Business Cycle], где обсуждаются работы К. Жюльяра (1869), В. Джевонса (1906), Дж. Китчина (1923), Н. Кондратьева (1929), С. Кузнеца (1930) и Дж. Шумпетера (1934).
В различных исследовательских центрах мира ведутся разработки по упорядочению и классификации огромного эмпирического материала о деловых и финансовых циклах. Начиная с публикации К. Гренджера и M. Хатанаки, к экономическим временным рядам применяются методы спектрального анализа [Granger, Hatanaka, 1964]. В финансах проведено несколько интересных экспериментов с моделями квантовых осцилляторов, например, китайских физиков [Ye, Huang, 2008], которые требуют дальнейшей разработки и серьезного теоретико-экономического обоснования. В практических финансах активно используются преобразования Фурье и Лапласа, а также разложение различных индикаторов по «малым волнам» (wavelet analysis). Сведения о спектральных методах включаются в учебные пособия по современным финансам [Cherny, 2011].
Термины «цикл» и «колебания» входят, пожалуй, в число наиболее популярных слов экономического фольклора. Однако уточнение их экономического смысла и, особенно, квантификация происходят весьма медленно. Между тем недостаточная теоретическая обоснованность, и преимущественно дескриптивная трактовка понятия цикличности, препятствуют разработке и применению адекватных математических моделей. По этим причинам на современном уровне понимания экономических процессов модели типа «квантового осциллятора» являются, по сути, эзотерическими конструкциями.
Пионерная работа по экономическим осцилляторам принадлежит Рагнару Фришу [Frish, 1933]. В ней убедительно указано на необходимость исследования экономических осцилляций, используя теорию гармонических колебаний и волн, хорошо разработанную в физике и теории сигналов. Следует отметить, что обыкновенные дифференциальные уравнения (ОДУ) второго порядка, которые моделируют гармонические осцилляторы, применялись во многих работах П. Самуэлсона. Его модель «акселератора» экономического роста детально анализируется в известной книге Р. Аллена [Allen, 1955] наряду с разделами о комплексных числах, осцилляциями и ОДУ второго порядка.
Интерес экономистов к проблеме цикличности более чем оправдан. Понятно, что если установлены основные характеристики периодического процесса, то точность экономических предсказаний, а следовательно, и надежность управления, существенно возрастают. Однако вслед за древними спартанцами необходимо подчеркнуть важность выполнения условия «если», поскольку квантификация экономических процессов, расчеты их периодичности, в частности, требуют весьма нетривиальных подходов. Кроме того, эмпирически наблюдаемые осцилляции многих экономических индикаторов не обязательно носят периодический характер. Например, колеблемость индекса цен на рис. 1 заметна «невооруженным» взглядом, тогда как утверждение о периодичности этого процесса нуждается в доказательствах. Думается, что, глядя на такой ряд, трудно не согласиться с Б. Мандельбротом, который вообще отрицал периодичность финансовых процессов [Mandelbrot, Hadson, 2005].
Рис. 1. Динамика индекса товарных цен за 1990–2024 гг.
В разработке гипотезы цикличности экономических процессов особое место, по мнению автора, принадлежит Ирвингу Фишеру [Fisher, 1933]. Свое видение этой проблемы он изложил в известной статье «Теория долга и дефляции великих депрессий», опубликованной практически одновременно с работой Р. Фриша. По каким-то причинам позиция И. Фишера по вопросам экономической цикличности осталась «незамеченной», но его научное предвидение оказалось весьма точным. Еще на заре финансиализации глобальной экономики он однозначно указал на совокупную задолженность (debt) и покупательную способность денег (the purchasing power of the monetary unit) как на важнейшие факторы макрофинансового цикла. Некоторые аспекты его анализа экономической цикличности будут рассмотрены в разделе 5 данной статьи.
1.2. О проекте Financial Stability Oversight
Исследования денег и долга, даже не «завязанные» на цикличности непосредственно, обязательно трактуют те или иные проблемы стабилизации финансовой системы. В этой связи нельзя не отметить разработку индекса финансовой стабильности, OFR FSI, которая реализуется в США с 2010 г. в рамках проекта Financial Stability Oversight[1]. Динамика этого индекса представлена на рис. 2.
Рис. 2. Индекс финансовой стабильности OFR FSI Источник: https://www.financialresearch.gov/financialstress index…
Методологические вопросы разработки и конструкция данного индекса требуют специального рассмотрения, но в контексте статьи ограничимся лишь ссылкой на официоз [Office of Financial Research, 2023]. Индекс рассчитывается по пяти группам укрупненных показателей, составленных из 33 индикаторов. Положительные значения индекса говорят о финансовых «напряжениях», или стрессе, а негативные – о «спокойной» обстановке в финансовой сфере. Динамика индекса в пределах амплитуды значений, скажем (–10, 10), напоминает стационарный стохастический процесс, хотя это утверждение требует проверки. Следует иметь в виду, что индекс OFR FSI – конструкция ненаблюдаемая, его динамика не имеет каузального характера, а следовательно, не объясняет природу процесса финансовой стабилизации.
Представляется, вместе с тем, что некоторые характеристики индекса OFR FSI, например, амплитуда и частоты колебаний, могут быть использованы в теоретическом, причинно-следственном, контексте. Как будет показано в дальнейшем, простая детерминированная модель гармонического осциллятора, которая воспроизводит основные аспекты циклического поведения макрофинансовой системы, имеет интерпретацию, вполне аналогичную индексу финансового стресса.
1.3. Цель настоящего исследования
В данной статье рассматривается когерентность (согласованность) периодических процессов денег и долга, связывающих прошлое, настоящее и будущее экономической системы. Их взаимодействие образует ядро сопряженных процессов производства, потребления, издержек, доходов и инвестиций. Долги обеспечивают инвестиции в будущее, а деньги, поддерживая необходимые пропорции между растущими потребностями и ограниченными ресурсами, измеряют долги и стоимость товаров. Деньги непрерывно трансформируются в товары и новые долги, которые, в свою очередь, через продажи и погашение долгов конвертируются в деньги. В предположении линейности и инвариантности во времени эти процессы исследуются на модели макрофинансового осциллятора, колебания которого имеют вынужденный и подавленный характер.
Модель представлена неоднородным ОДУ второго порядка. Однородная часть осциллятора объясняет действия кредиторов, компенсирующих ожидаемые потери из-за роста заимствований. Процессы роста долга и «размывания» его стоимости формируют циклические колебания долгового рынка, которые на плоскости комплексных чисел представлены ротацией фазора макрофинансовой системы. Изменения амплитуды и фазы вектора состояния макрофинансовой системы соответствуют различным аспектам долгового цикла, включая критические явления типа резонанса, или финансового кризиса.
Каузальные связи денег, займов и долгов раскрываются в решении ОДУ осциллятора методом вычисления функции Грина. Создание новых денег и заимствования, следуя общепринятой банковской практике, моделируются дельта-функцией Дирака. Знание «мгновенного» монетарного импульса позволяет вычислить кумулятивную реакцию долгового рынка, которая представлена функцией Грина. Решение ОДУ осциллятора, для заданных начальных условий и (не только периодических) монетарных и макропруденциальных воздействий, дается конволюцией фундаментальной реакции и драйвера системы деньги/долги. В частности, объяснен парадокс «неограниченной» эмиссии денег банковской системой. Численная имитация модели воспроизвела динамику глобального долгового рынка, которая оказалась вполне аналогичной его реакции на действия ведущих центральных банков во время кризиса «COVID-19».
Предлагаемая модель макрофинансового осциллятора является детерминированной, но допускает естественные обобщения вероятностного характера. Ее теоретическая и экспериментальная разработка, на наш взгляд, позволит заложить экономические основы более сложных моделей поведения макроэкономических систем.
2. Макродолг, деньги и финансиализация экономики
Данный раздел статьи содержит изложение некоторых аспектов теории денег и долга, необходимых для понимания экономического содержания модели макрофинансового осциллятора. По необходимости краткое, это изложение не претендует на раскрытие всего богатства идей, прежде всего, Аристотеля, Г. Кнаппа, А. Митчелл-Иннеса, И. Фишера, Дж. М. Кейнса, Дж. К. Гелбрейта, Дж. Тобина, Д. Гребера и других исследователей этой фундаментальной проблемы экономической теории.
2.1. Долги, деньги и финансиализация экономики
Развитие экономики происходит как взаимодействие научно-технического прогресса, финансов, производства и потребления разнообразных интеллектуальных, информационных и материальных ресурсов. «Нормальный», без серьезных потрясений, режим развития обеспечивает возмещение текущих издержек и осуществление инвестиций в будущее, финансирование которых, обусловленное неопределенностью, требует соответствия активов и обязательств, денег и долгов. На рынке денег осуществляются платежи по возмещению текущих издержек и поступлению доходов. Инвестиции формируются через разнообразные инструменты долгового характера, средневзвешенный период погашения которых определяет «горизонт планирования будущего» всей экономической системы.
Получение денежных доходов, сообразно вкладу в создание общественного богатства, является объективным процессом: общеизвестно, что примитивные финансы увеличивают богатство намного медленнее, чем развитый и эффективный финансовый рынок [Mader et al., 2020]. Эволюционное развитие рынков ресурсов (товаров и услуг) и рынков финансовых активов, известное как финансиализация экономики, с конца 70-х годов прошлого столетия привело к полной интеграции реальных и финансовых рынков. Взаимодействие денег и долга приобрело доминирующий характер, а центральные банки превратились в основных регуляторов экономики. Через развитие все более сложных, особенно цифровых, систем деньги, долги, и финансы в целом все теснее взаимодействуют с реальными рынками.
Эволюция денег и долгов породила огромное количество финансовых инструментов, исходных и производных, обеспечивающих реализацию различных экономических, социальных и научно-технических проектов. Финансиализация сделала возможными исчисление рыночного формирования стоимости (negotiability) взаимных обязательств, трансляцию стоимости во времени, обеспечение текущих обязательств «отложенными» (будущими) платежами [Goetzmann, Rouwenhorst, 2005].
Значимость этих возможностей трудно переоценить, но не менее очевидны и негативные последствия «избыточной» финансиализации, придающей деньгам мистическую способность увеличения стоимости. Безусловная поддержка государством системно-значимых банков, входящих в группу «too big to fail», стала наихудшим вариантом псевдонационализации, обобществляющей издержки, но сохраняющей частные прибыли спасаемых банкротов. Масштабные операции по их спасению стали одной из причин стагнации экономики многих стран мира.
2.2. Финансиализация и современный долг
Производство все более сложных и разнообразных товаров и услуг всегда финансировалось долгами, хотя и в разной мере, а обслуживалось денежными платежами. Деньги и долги функционировали в различных социально-экономических формациях, включая системы директивного распределения ресурсов либо древнего Египта, либо советского типа. Технические и социальные формы денег и долгов существенно менялись, но инвариантность экономического содержания процессов заимствований, их погашения, оплаты товаров и обслуживания обязательств сохраняется на протяжении многих веков.
Следствием финансиализации явилась гигантская, иерархически организованная, система контрактов, прежде всего, долговых. Номинальная стоимость глобальных макрофинансовых обязательств в 2024 г. превысила 3 ´ 1014 долл. (при мировом ВВП порядка 100 трлн долл.) [IIF, 2024]. Можно утверждать, что в современных условиях макродолг, как многомерная система финансовых (долговых) контрактов, диктует важнейшие параметры развития всей социально-экономической системы.
Долг – это сложная категория, имеющая различные атрибуты не только экономического, но и морально-этического содержания[2]. В чисто экономическом аспекте долг представляет собой обещание (promise) выплаты денег в будущем. Это определение отражает единство и различия денег и долга. Имея денежную форму, долг принципиально отличается от денег, поскольку исполнение обещаний связано с их различной периодизацией и трудно квантифицируемой неопределенностью.
Совокупный долг, или агрегат макрофинансовых, длинных и коротких, обязательств, представляет квинтэссенцию «обещаний» будущих доходов, исполнение которых происходит по мере трансформации реальных благ в деньги. В этом смысле приращение общественного богатства, с коррекцией на неопределенность превращения будущего в реальность, является реализованной компонентой совокупных обязательств. Совокупный долг можно трактовать как «отложенный» актив, стоимость которого соответствует величине нереализованного («обещанного» или ожидаемого) богатства. Парадоксально, но макродолг никогда не уподоблялся «вечному» аннуитету (perpetuity): история финансов утверждает, что «вечность» длинных финансовых инструментов, за редкими исключениями, не превышала 30 лет.
Совокупный долг, или макродолг, является перманентным атрибутом практически всех развитых экономик мира. Его перманентность определяется непрерывным чередованием циклов формирования и погашения долговых траншей. Конвертация долгов в деньги, которая происходит через погашение траншей, регулярно сменяется кредитованием, инвестированием, иначе, новыми заимствованиями. Указанная декомпозиция фаз заимствований и погашения долга может быть представлена двояко: либо процессами осцилляций, либо альтернативно, ротациями состояний макрофинансовой системы.
В номинальном выражении макродолг является агрегатом иерархической сети разнообразных финансовых контрактов. Эта сеть носит информационный характер. Она «нематериальна» в том смысле, что в нормальных условиях кредиторы не требуют немедленного и полного возврата номинального долга, т.е. денежных выплат. Вместе с тем сеть долговых контрактов императивна, поскольку все контракты должны быть исполнены. Нарушения взаимодействия (интерференции) денег и долга вызывают различные экономические коллизии, напряжения и рассогласования, которые нарушают процесс погашения долга.
Чрезмерный спрос на заимствования, дополненный опасениями их невозврата, вызывает неликвидность и различного рода напряжения, периодически возникающие на рынках денег и долга. Малейшие сомнения в реализуемости контрактов вызывают требования кредиторов о немедленном возврате денег, исполнение которых невозможно. Макрофинансовая система начинает испытывать стресс, измеряемый, например, индексом OFR FSI, либо более простыми осцилляциями синусоидальной формы (см. рис. 3). Это делает макрофинансовую систему нестабильной и, когда амплитуда стресса достигает критических значений, означает начало финансового кризиса.
Рис. 3. Амплитуда финансового цикла Источник: Borio, 2018.
Объем номинального долга (debt outstanding) в сбалансированной макрофинансовой системе диктует размер ликвидности, используемой как средство текущих платежей. Эта особая функция денег исключительно важна, поскольку собственно долговые инструменты не служат платежным средством. Продажа финансовых, прежде всего долговых, инструментов связывает продавцов обязательствами их погашения. Поэтому меру погашения долга Митчелл-Иннес определял через атрибут денег как «стандарта отложенных платежей», понимая под этим регулярные выплаты по займам и другим финансовым обязательствам [Mitchell-Innes, 1913].
2.3. Деньги и кредит
Деньги – это «мгновенно» погашенный долг, что известно со времен введения банкнот в хозяйственный оборот Английским банком [Смирнов, 2023]. Так, билеты Английского банка, скажем, 50-ти фунтовая банкнота, имеют надпись: «Bank of England – I promise to pay the bearer on demand the sum of 50 pounds». Но владелец уже держит эту банкноту в руках! Поэтому, в силу «мгновенного» выполнения банком своих обязательств, билет Английского банка стал эталоном полного доверия и стабильности, поддержанным ответственной монетарной политикой, интегральным мнением рынка и авторитетом государства.
Долг и деньги являются элементами информационного пространства, а не мира товаров и вещей. Феномен денег стоит в одном ряду с такими феноменами цивилизации как языки общения, использование огня и колеса[3] [Tobin, 1992]. Долги невозможны без расчета их объема, условий и периода погашения, ставок доходности и многих других характеристик. Целесообразное и эффективное использование сложных, включая интеллектуальные, ресурсов и активов предполагает наличие меры, обеспечивающей сопоставление полезности различных благ и издержек их производства. Соответственно, деньги – символ, который экономисты традиционно ассоциируют с единицей измерения, unit of account, правда, воздерживаясь от конкретизации этого понятия.
Имплицитно, на равновесном рынке долга продавцы полностью погашают свои обязательства. Текущее равновесие определяется равенством приведенной стоимости номинала обязательств и денежной массы, обеспеченной либо доверием (full faith and credit), либо залогом (collateral). В силу этого доверие к деньгам и финансовым инструментам, которое поддерживается законами и средствами принуждения государства, является основой всей финансовой системы [Knapp, 1928]. Более того, если обязательства пользуются полным доверием населения и деловых кругов, а также других стран, то они становятся, по сути, капиталом.
В определенном смысле, финансиализация экономики является процессом формирования универсальной меры полезности и издержек, которая тысячелетиями идентифицируется как деньги. Конечно, деньги – весьма неточный и изменчивый измеритель стоимости вещей и долга, а их покупательная способность практически непредсказуема даже на краткосрочный период. Тем не менее за известные пять тысяч лет истории экономики и финансов человечество не создало ничего лучшего. За века исчисления относительной ценности различных монет и ассигнаций денежные менялы, а затем и банки осознали важнейшую истину: случайные колебания курсов валют, в конечном счете, следуют изменениям состояния соответствующих экономик. При этом реальность денег как особого товара в доказательствах не нуждается: или они у вас есть, или их нет.
Деньги – социальная технология, которая совершенствуется по мере общественного развития, отражая интегральные представления общества о современных рынках. Как мера задолженности деньги используются преимущественно в двух формах: кредита (займов) и стандарта платежей (specie), золота или серебра. Кредитные деньги есть специфическая форма финансового исчисления в рамках определенной социальной системы (social arrangement), которая поддерживается традициями, различными соглашениями и законами, всем авторитетом и средствами принуждения государства. История финансов, опираясь на комплексные исследования, археологии и антропологии в том числе, утверждает, что кредитные деньги появились тысячелетия тому назад, много раньше золотых или серебряных монет [Graeber, 2011].
Определение кредитных денег не имеет операционального характера, но это – не единственная проблема такого рода. Парадоксально, но на протяжении веков количества и номенклатура произведенных благ остаются весьма «размытыми» характеристиками, а их уточнение остается вне поля внимания экономистов. «Реальность» валового внутреннего продукта, к примеру, – весьма неопределенное понятие, зависящее от принятых бухгалтерских, инженерных и статистических конвенций, классификаций, доступных баз данных и методов расчета. Тем не менее незнание точной номенклатуры производимых товаров и услуг, похоже, не слишком затрудняет нашу жизнь. Главное требование к производству товаров и услуг состоит в том, чтобы его сложный механизм работал бесперебойно. Аналогичные рассуждения применимы и к механизму «общественного договора», лежащему в основе функционирования кредитных денег (social arrangements of credit money).
Достаточно задать простой вопрос: как современный доллар США измеряет стоимость самых различных благ? То, что это происходит, причем в технически несравненно более сложных формах, чем в далекой древности, сомнению не подлежит[4]. Но не менее очевидно и отсутствие на данном уровне понимания этого процесса, его операционального, допускающего квантификацию, определения. Важно при этом понимать, что отсутствие операциональности не может служить основанием для отрицания самого процесса.
Современные фидуциарные деньги (fiat money), включая их цифровые формы (cryptocurrencies, stablecoins and CBDC), служат стандартом платежей по текущим и «отложенным» операциям купли-продажи активов, товаров и услуг [Банк России, 2023]. В современных условиях сложная система social arrangements реализуется в форме банковского кредита, но обратное неверно. Исторически кредитные, или виртуальные, деньги существовали задолго до появления прототипов современных банков.
Современные, особенно цифровые, деньги – технически сложные средства платежа, но содержательно их функции вполне идентичны «виртуальным» деньгам времен Шумеро-Аккадской цивилизации, за три тысячи лет до новой эры[5]. Значимые признаки бартера на планете Земля не обнаружены, несмотря на длительные и тщательные поиски историков, археологов, лингвистов и антропологов. Вместе с тем история финансов утверждает, что «мнимые» деньги существовали в течение разных периодов. Так, спустя столетия после исчезновения римских монет из обращения европейские платежи продолжали исчисляться в древнеримских денежных единицах. Периодичность денежных отношений, несмотря на ее сложный и малоизученный характер, является практически перманентным атрибутом экономического развития.
3. Макрофинансовая ротация и осцилляции
Предлагаемая модель исследует долговые циклы как непрерывную последовательность фаз заимствований и погашения макродолга. Цикличность погашения макродолга отличается как от гигантских периодов смены форм денег, так и их микрофинансовой конверсии. Так, денежные «суперциклы», согласно гипотезе Д. Гребера, говорят о смене форм денег либо как кредита, либо specie (золотого или серебряного стандарта), вызванной многовековыми изменениями социально-экономических эпох [Graeber, 2011]. С другой стороны, в аналитических финансах широко используются расчеты суперкоротких, исчисляемых днями, «циклов конверсии денег» (the cash conversion cycle, CCC), которые раскрывают эффективность использования «рабочего капитала» (working capital) при ведении любого бизнеса.
3.1. Макрофинансовый контекст модели
Модель макрофинансового осциллятора, акцентируя феномен цикличности как специфический аспект поведения рынка денег и долга, использует балансовые уравнения модели динамики макрофинансовой системы [Смирнов, 2023]. Параметры модели рассчитаны по информации о состоянии мировой макрофинансовой системы в 2019 г. Выбор состояния мировых финансов в 2019 г. не случаен. Именно в этом году, практически по единодушному мнению экспертов, мировая макрофинансовая система, преодолев потрясения кризиса 2007–2008 гг., достигла апогея стабильности. Эта информация сведена в табл. 1, рассчитанную по ряду источников [Dejardins, 2020; BIS, 2023: Credit Suisse, 2023].
Таблица 1.
Глобальные обязательства и богатство, трлн долл.
Объем номинального долга, F | 257,4 | ||
Капитализация фондовых рынков, E | 89,5 | ||
Глобальные финансовые обязательства | 346,9 | Стоимость богатства | 360,6 |
|
| Недвижимость | 280,6 |
|
| Золото | 10,9 |
Мировой ВВП, Y | 87,7 | «Широкая» денежная масса, M | 95,7 |
Коротко напомним основные уравнения этой модели макрофинансовой системы:
(1)
где – общая стоимость макрофинансовых обязательств; – номинальная величина макродолга; – стоимость equity, или капитализация фондовых рынков. На рис. 4 представлена блок-схема макрофинансовой модели динамики долга, денег и реальных ресурсов.
Рис. 4. Модель рынка денег и долга
Согласно блок-схеме, изменения, происходящие на рынке долга/денег (средний блок) обеспечивают взаимодействие этого рынка с производством реальных ресурсов (левый блок), а также формированием и погашением долга (правый блок). Стоимость макрофинансовых обязательств формируется согласно уравнениям дисконтирования стоимости долга и определения номинальной стоимости ресурсов:
(2)
где – приведенная (дисконтированная) стоимость долга; r – «длинная» ставка процента; T – ожидаемый период погашения долга; – реальная стоимость ресурсов; – индекс цен. Макрофинансовая система (рис. 4) полагается линейной:
(3)
а ее инвариантность во времени справедлива для малых изменений структурного коэффициента . В общем случае траектории динамики реального богатства являются решением логистического уравнения равновесного рынка денег и ресурсов (богатства):
(4)
Денежная масса в модели соответствует капитализации макрофинансового рынка , поскольку подавляющая часть «широких» денег представлена банковскими депозитами. Равенство означает, что денежная масса, равная дисконтированной стоимости номинального долга (debt outstanding), покупает по рыночным ценам номинальный продукт. При этом покупательная способность денег обеспечена уверенностью кредиторов и заемщиков в погашении действующих долговых обязательств, основанной на информации об их структуре и ходе исполнения контрактов. Таким образом, хотя рынок краткосрочных долговых инструментов редуцируется к сегменту денег (money market), но объем средств, обращающихся в блоке М : В модели (рис. 4), включает все сделки купли-продажи на реальном рынке.
В предлагаемой модели макрофинансового осциллятора основное внимание уделяется содержанию блока М : В, функционирование которого представляет собой процесс ротации, порождаемый взаимодействием денег и долга. Ротация включает не только равновесные, но и неравновесные объемы денег и долга, исчисление которых использует следующие характеристики.
3.2. Характеристики макрофинансовой ротации
Сегменты долга и денег макрофинансового рынка полагаются осциллирующими относительно их равновесных состояний соответственно величин и :
(5)
Равновесное значение долга (ставка процента и период погашения заданы) определяется как дисконтированная стоимость полностью погашаемого долга :
(6)
Соответственно, равновесный объем денег адекватен их предложению на нормально функционирующем рынке текущих платежей, т.е. купли/продажи реальных ресурсов. Условие полагается выполненным, поскольку в современных условиях подавляющая часть денежной массы состоит из депозитов коммерческих банков , представляющих стоимость «отложенных» активов (deferred assets) [McLeay et al., 2011]. В начале координат система «неподвижна», и ее цикличность, соответственно, не определена.
Операции дисконтирования номинального объема долга (debt stock outstanding) , а затем нормализации абсолютных объемов долга и денег (money stock outstanding) относительно равновесных состояний и порождают плоскость с координатами .
Поведение рынка денег и долга во времени задается осцилляциями индексов и , где абсолютная величина амплитуды характеризует максимальное уклонение долга (или денег) от состояния равновесия. Динамика этих индексов удовлетворяет условиям стационарности[6], что видно, например, на рис. 5, где случайная динамика индекса долга смоделирована программой Mathematica 10, составленной системой ИИ [AI LMSYS, 2024].
Рис. 5. Динамика индекса заимствований
3.3. Ортогональность денег и долга
Операции сдвига (дисконтирования) и поворота (введения координат долга и денег) позволяют анализировать цикличность заимствований и возврата (погашения) заемных средств, поскольку переменные денег и долга ортогональны. Ортогональность осей координат соответствует умножению переменной долга на число , что эквивалентно повороту на оси денег относительно оси долга[7]. По экономическому смыслу, отрицательный (при значении аргумента радиан) долг является займом, тогда как деньги соответствуют оси координат с углом радиан.
Конструкция модели отражает фундаментальность записи займов и долгов на разных сторонах, активов и пассивов, макрофинансового баланса. Модель, которая фокусирует внимание на долгах, приписывает им знак плюс, соответственно, знак минус резервируется для займов, но это – просто особенность данного соглашения. Экономические различия займов и долгов отражаются в противоположности их знаков, тогда как ортогональность по отношению к ним денег предполагает умножение на «мнимое» число . Деньги, по экономическому смыслу, не противоположны, а ортогональны долгам и займам, откуда следует независимость изменений денег и долга[8].
В повседневной экономической действительности деньги и долги тесно связаны, имеют высокую степень коррелированности, но их взаимозависимость не имеет функционального характера. Конечно, больший (меньший) номинал долга подразумевает большие (меньшие) выплаты, но это соотношение справедливо лишь ceteris paribus, скажем, при выполнении условия неизменности ставок доходности и периода погашения долга. Кроме того, создание денег возможно как в результате банковских займов, так и без них, а параметры обслуживания долга и эмиссии денег различны [Keynes, 1932; Galbraith, 1975]. Но главное отличие долга и денег, на наш взгляд, состоит в том, что они являются качественно различными атрибутами рынка долговых инструментов.
На финансовых, прежде всего долговых, рынках взаимодействуют деньги и долги. Важность этого, казалось бы очевидного, обстоятельства особо акцентируют такие знатоки долгового рынка, как Рэй Далио [Dalio, 2016]. Формально, из этого утверждения следует, что на плоскости состояние макрофинансового рынка представлено фазором, которому соответствует комплексная функция времени :
(7)
где – амплитуда и – фаза (угловая скорость) процесса. Аддитивность долга («журавля в небе») и денег («синицы в руках») обеспечивается в формуле (7) посредством мнимого числа , присутствие которого «напоминает» о многовековых периодах исчисления платежей в «мнимых» денежных единицах.
3.4. Ротация фазора и осцилляции индексов
Взаимодействие долга и денег имеет двоякое представление: ротации фазора на плоскости комплексных чисел и осцилляции индексов денег и долга вдоль координаты времени.
Процесс ротации, или кругового движения, порождается интерференцией (взаимной конвертацией) денег и долга. В простейшем случае ротация изменяет композицию этих компонент, не вызывая изменений амплитуды колебаний, например, как движение точки по окружности единичного радиуса (см. рис. 6).
В производстве товаров и услуг, создании реальных ресурсов и потребительских благ ротация, по-видимому, отсутствует либо себя не проявляет, несмотря на усилия теории «реальных деловых циклов» (real business cycles theory) установить обратное[9].
Рис. 6. Поведение рынка долга и денег на фазовой плоскости
Вектор с двумя действительными координатами соответствует комплексной функции в формуле (7). Операция исчисления реальной компоненты комплексного числа восстанавливает очевидный факт реальности, которой обладает стоимость долга, измеряемая деньгами.
Динамика индексов нормированных уклонений (осцилляций) долга и денег от равновесных состояний представлена на рис. 7.
Рис. 7. Индексы денег и долга
Интерпретация амплитуды в формуле (7) аналогична истолкованию индекса OFR FSI, рассмотренного в разделе 1 статьи. Величина – это мера «погашаемости» фактического долга. Ее отрицательное значение свидетельствует о нормальном погашении макродолга, иначе, об отсутствии финансового стресса. Положительное значение амплитуды фазора, особенно превышающее единицу, говорит о значительных финансовых трудностях и возможной потере стабильности системы (кризисе). Радиус фазора во времени меняет свои значения в пределах фиксированного коридора амплитуд , и в экономическом анализе процесса ротации удобно условие .
В декартовой системе координат отношение индексов представляет величину «монетизации макродолга», которая может принимать как положительные, так и отрицательные значения. Это отношение определяет фазу вектора фактического состояния макродолга, т.е. степень «погашаемости» долга, которая фиксируется его положением в круговом цикле «заимствование/погашение»[10]. Монетизация долга и фаза погашения связываются в модели функцией atan2(m,b):
(8)
которая была введена в 60-е годы прошлого века и представлена на рис. 8.
Рис. 8. Связь фазы и монетизации долга
3.5. Особенность интерпретации комплексных индексов
Следует иметь в виду, что, поскольку отношения «больше, меньше» на плоскости комплексных чисел не определены [Hautmann, 2011], то экономическая интерпретация комплексного индекса имеет своеобразие. Пусть, например, требуется вычислить и интерпретировать индекс отношения двух состояний макрофинансовой системы , где . В соответствии с правилами деления комплексных чисел, этот индекс равен
Экономически, следовательно, можно говорить об увеличении либо уменьшении амплитуды колебаний индекса , учитывая, однако, поправку на изменение фазы погашения долга . В совокупности информация о соотношении комплексных состояний макрофинансовой системы более полная, чем для действительных чисел, но простой вопрос о том, какое из них больше, а какое меньше другого, остается открытым.
3.6. Частоты и ставка процента
Различные транши макродолга, как отмечалось в разделе 2, непрерывно формируются и погашаются. Кредиты и, особенно, долгосрочные и консолидированные долги представляют сложные, многомерные инструменты, которые специфицированы различными характеристиками, прежде всего, ожидаемым (средневзвешенным) периодом погашения. Информация о долговом рынке обязательно включает величину периода процесса погашения долга.
На основных финансовых рынках мира усредненная величина периода ожидаемого погашения долга рассчитывается как «время до погашения» (weighted average maturity, WAM). Так, по данным МВФ [Chen et al., 2018], этот период оценивается примерно в восемь лет. В иллюстративных примерах, используемых в настоящей статье, приняты две гипотезы ожидаемого периода погашения макродолга: в 10 и 6 лет. Следует отметить, что средневзвешенный период погашения макродолга определяет горизонт планирования всей экономической «надсистемы» и дает основания утверждать, что вещественное и интеллектуальное богатство общества является реализованным долгом.
Фундаментальная и угловая частоты процесса погашения макродолга связаны в модели простыми соотношениями. Для периода погашения имеет место равенство
(9) или ,
где f – фундаментальная частота процесса. Соответственно,
(10) или
где – угловая частота процесса. Фаза есть функция времени
(11)
а параметр в уравнении (11) характеризует сдвиг начальной фазы колебаний макрофинансового долга.
Заметим, что согласно эмпирическим данным за 2019 г., приведенным в разделе 6, отношение мирового номинального долга к его дисконтированному значению было близко к трем:
что эквивалентно равенству
(12)
Из сопоставления уравнений (10) и (12) следует, что «длинная» ставка процента и угловая частота связаны простым соотношением:
(13)
Простые соображения, высказанные выше, имеют, однако, интересное следствие. В экономической литературе финансы часто именуются высокочастотным процессом. Это верно, но лишь отчасти. Так называемая «алгоритмическая торговля» акциями, особенно на крупных биржах, безусловно, является высокочастотным процессом. Между тем, частотность долгового рынка, составляющего почти ¾ глобальных финансовых обязательств, оказывается крайне низкой:
,
составляя менее одного наногерца[11]. Таким образом, даже несложный расчет частотности функционирования финансовых рынков вносит серьезные коррективы в наши представления об этой важной сфере экономической деятельности.
3.7. Макродолг как перманентный атрибут рыночной экономики
Перманентность макродолга отражает непрерывность чередования циклов формирования и погашения долговых траншей, специфицированных рядом характеристик, прежде всего, ожидаемыми (средневзвешенными) периодами погашения. В течение периода погашение транша, иначе, конвертация макродолга в деньги (сегмент долга), сменяется инвестированием, т.е. конвертацией денег в новые долги (сегмент денег). В модели эти процессы аналитически разделены, хотя в действительности они происходят одновременно.
Погашение t-го транша может быть представлено ротацией фазора единичной амплитуды[12]:
(14)
На плоскости комплексных чисел с координатами ротация фазора реализует циклическое поведение рынка денег и долга как чередование совместных состояний равновесия долга и недостатка (избытка) денег либо равновесия денег и нехватки (избытка) долгов. В начале координат совместное равновесие денег и долга недостижимо, поскольку означает прекращение развития системы. Поддержание регулярности смены фаз погашения долга, по существу, образует основное содержание макропруденциальной политики, которая отнюдь не сводится к контролю поведения участников финансового рынка[13]. Нарушения регулярности чреваты напряжениями и оттоком денег с финансовых рынков, поэтому ее поддержание придает поведению макрофинансовой системы инерциальный характер.
4. Дифференциальное уравнение осциллятора индекса долга
Макрофинансовые сценарии на фазовой плоскости могут рассматриваться как результат экономической интерпретации решения ОДУ «потерь стоимости растущего долга» (debt dilution process). Феномен «размывания» стоимости растущего долга детально изучен финансистами, но его модель как ОДУ второго порядка предлагается впервые.
4.1. «Размывание» стоимости растущего долга
Хорошо известно, что непрерывно растущие, хотя и с разными темпами, объемы заимствований увеличивают скепсис кредиторов, которые теряют уверенность в возврате (с процентами) вложенных средств. Этот процесс формулируется в терминах увеличения вероятности дефолта имеющегося долга (debt outstanding), что в детерминированной модели эквивалентно утверждению об ожидаемых потерях из-за снижения стоимости макродолга. Согласно эмпирическим данным, рациональные инвесторы, доминирующие на рынке, компенсируют свои ожидаемые потери, как правило, занижая стоимость покупаемых долговых инструментов. Феномен потерь стоимости растущего долга предлагается моделировать дифференциальным уравнением второго порядка.
Предположим, что увеличение стоимости долга происходит с некоторой (мгновенной) скоростью, равной производной индекса уклонения долга от состояния равновесия:
(15)
где координата v характеризует скорость возрастания заимствований. Вторую производную индекса представим в виде
(16)
Формула (16) имеет следующее экономическое истолкование. Если инвесторы рассчитывают ожидаемые потери на единицу роста стоимости долга, , а «скорость» роста макродолга равна v, то величина есть оценка кредиторами ожидаемых потерь при увеличении заимствований. Рациональные инвесторы компенсируют свои потери, занижая (с эмпирически наблюдаемым коэффициентом ) стоимость покупаемых долговых инструментов. Данное экономическое утверждение соответствует следующему ОДУ второго порядка:
(17) .
В этом уравнении величина параметра угловой частоты определяет невынужденные колебания рынка денег/долга, отражая, тем самым, представления о перспективах эволюции рынка как суперпозиции процессов роста заимствований и ожидаемых потерь [Smirnov, 2023]. Например, если параметр собственных (незатухающих) колебаний рынка долга равен , то рост объема заимствований на 10% в год вынуждает кредиторов занижать текущую стоимость долговых инструментов на 3,6%, т.е. 0,1 ´ 0,62 = 0,036.
Дифференциальное уравнение
(18) ,
являясь детерминированным аналогом рисков дефолта растущего долга, характеризует поведение рынка долговых инструментов как простого гармонического осциллятора консервативной системы. Заметим, что, если (мгновенное) приращение макродолга соответствует денежной массе, поступающей на рынок заимствований:
(19) ,
то ОДУ (20) динамики макродолга остается неизменным, экономически объясняя процесс интерференции долга и денег.
Циклическая динамика макродолга в явном виде – это действительная функция времени:
(20) где ,
а константы A и определяются начальными условиями макрофинансовой системы[14].
4.2. Экономическое истолкование решения ОДУ
Решение ОДУ «ожидаемых потерь стоимости растущего долга», записанное в виде
(21)
формирует замкнутую эллиптическую траекторию. Циклическая орбита динамики долга, которая параметризована временем t, представлена следующим уравнением:
(22)
Интересно отметить следующий факт. ОДУ второго порядка (18) эквивалентно векторно-матричному уравнению
(23)
которому следует циклическое поведение рациональных кредиторов. Вектор имеет простое экономическое истолкование, и система (24) служит базовой моделью динамики инвариантного во времени рынка денег и долга.
Решение векторно-матричной системы погашения долга
(24)
может быть представлено через матричную экспоненциальную функцию в следующем виде:
(25)
где
Согласно эмпирическим данным за 2019 г., оценка периода погашения глобальных долговых обязательств равна, примерно, шести годам, что соответствует угловой частоте . Такая величина параметра частоты превращает ортогональную матрицу A в кососимметрическую матрицу с детерминантом (плюс) единица, удовлетворяющую условию . Это означает, что экспоненциальная матрица в решении (28) становится ротационной матрицей [Yashinsky, 2021]. Очевидно, что равенство
(26)
соответствует гипотезе периодичности процесса погашения долга, согласно которой
(27)
4.3. Неоднородное ОДУ динамики рынка денег/долга
Современные долговые рынки, которые функционируют в тесной взаимосвязи с реальной экономикой, понятно, не являются консервативными системами. Во-первых, не требует особых доказательств факт постоянного и непрерывного увеличения совокупной задолженности. Во-вторых, темпы роста долга могут принимать отрицательные значения не только в период финансовых кризисов, когда стоимость макродолга резко сокращается. Даже в режиме «нормального» развития совокупные заимствования могут сокращаться по ряду причин, включая «рыночные фрикции», отказы от возмещения задолженности и т.д. Особо следует отметить процедуры так называемой компрессии взаимных долгов, которая активно применяется в процессе функционирования долговых рынков[15]. Следовательно, колебания рыночной стоимости долга в действительности носят подавленный характер, что требует введения фактора в уравнение осциллятора (18).
Особо важную роль для «нормального» функционирования рынка заимствований имеет непрерывное формирование новых долгов, прежде всего, правительственных, определяемых в соответствии с планами финансирования экономики, инфраструктуры и других социальных проектов. Объемы общественных заимствований в современных условиях доминируют в сравнении с коммерческими долгами. Это, в частности, объясняет ведущую роль казначейства в решении вопросов стабилизации финансовой системы.
Новые долги могут покупаться центральным банком, который эмитирует деньги ex nihilo, идущие на создание банковских резервов, а также на денежные доходы бизнеса в форме банковских депозитов. Интерференция заимствований и погашения долга с поступлением новой ликвидности порождает осцилляции индексов денег и стоимости глобального долга , которые соответствуют ротации фазора макросистемы деньги/ долги на плоскости комплексных чисел. В совокупности, действие этих факторов придает колебаниям рынка денег/долга «вынужденный» характер, который определяется видом драйвера системы, т.е. функции входных воздействий .
Сказанное выше позволяет сформулировать неоднородное ОДУ второго порядка
(28)
которое решается при заданных начальных значениях индекса отклонений долга от состояния равновесия и скорости его изменения, соответственно . ОДУ (28) моделирует поведение рынка денег/долга как линейного осциллятора с подавленными и вынужденными колебаниями[16].
Индекс отклонений долга от равновесных значений представляет действительную часть комплексной функции состояния макрофинансовой системы , а его динамика представляет суперпозицию процессов эмиссии ликвидности, роста объемов долга, а также ожидаемых потерь инвесторов, вызванных увеличением заимствований.
Левая часть уравнения (28) соответствует однородному ОДУ невозмущенного осциллятора с подавленными колебаниями, которому следует рост заимствований и ожидаемые потери инвесторов. Правая часть ОДУ (28) характеризует драйвер системы , т.е. поступление денег и формирование новых долгов в соответствии с параметрами монетарной и макропруденциальной политики.
Решение ОДУ макрофинансового осциллятора зависит от вида функции внешнего воздействия , иначе драйвера макрофинансовой системы. Рассмотрим драйверы трех видов: постоянной денежной эмиссии, ее периодического изменения , где v (греческая буква ню, здесь и в дальнейшем) есть частота колебаний нового долга, необязательно связанная с частотой невынужденных колебаний основного рынка макродолга . Особое внимание в разделе 6 будет уделено специальному виду драйвера, представляющему эмиссию денег как мгновенный импульс.
4.4. Постоянный и периодический драйвер макрофинансовой системы
Решение ОДУ (28) находится достаточно просто, если драйвер – константа, . Уравнение модели переписывается в виде
(29)
а его общее решение находится как функция
(30)
где а – константы интегрирования, которые вычисляются по информации о положении макрофинансовой системы на начальный момент времени. Решение (30) соответствует постоянной эмиссии ликвидности, которая сдвигает равновесие рынка денег и долга в новое положение.
Для входного воздействия, представленного синусоидой, решение ОДУ (28) имеет следующий вид:
(31)
где есть частота «подавленных» осцилляций рынка денег/долга, не являющаяся резонансной.
Амплитуда D реакции рынка на монетарный импульс и сдвиг по фазе даются следующими выражениями:
(32)
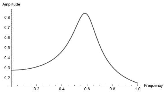
Важное экономическое значение имеет совпадение частот долгового рынка и периодических воздействий на него. Оно порождают явление резонанса, т.е. резкого увеличения амплитуды колебаний макрофинансовой системы, которое означает финансовый кризис. График амплитуды финансового кризиса (резонанса) представлен на рис. 9.
Рис. 9. Амплитуда макрофинансового резонанса
Кризисное значение амплитуды реакции рынка достигает максимума, когда частота колебаний системы удовлетворяет равенству
Резкий рост амплитуды колебаний индекса долга означает усиление напряжений, асинхронностей и дисбалансов в макрофинансовой системе, т.е. явлений, которые индекс OFR FSI ассоциирует со стрессами. Критически большие значения макрофинансового стресса либо сигнализируют о наступившем кризисе, либо настолько с ним тесно связаны, что не оставляют сомнений в их негативном влиянии на функционирование рынка денег и долга[17].
5. Интерференция денег и долга
Основным постулатом предлагаемой модели является утверждение о взаимодействии денег и долга как ядра режима «нормального» развития рыночной экономики. В разделе 2 было показано, что это взаимодействие является необходимым условием сбалансированности текущих издержек производства и капиталовложений в предвидимое будущее. В модели текущее состояние платежной системы представлено индексом , тогда как инвестиции в будущее формируются совокупным долгом, измеряемым индексом .
5.1. Гармоники поведения рынка денег и долга
Непрерывная конвертация денежных потоков в новые заимствования, равно как и обратная трансформация, находят свое отражение в свойствах денег как стандарта текущих платежей, так и будущих «отложенных» выплат. В разделе 3 отмечалось, что ротация и осцилляции – разные аспекты периодического процесса. Осцилляции индексов уклонений денег и долга представлены гармоническими функциями (синусоидами):
(33)
Гармоники (33) являются решением обыкновенного дифференциального уравнения второго порядка, сформулированного в разделе 4. Каждый из этих индексов отображает макрофинансовую динамику как непрерывную смену фаз: избытка, нехватки и равновесия долга и денег. Синусоиды (33) имеют одинаковый период и сдвинуты относительно друг друга на , а параметр характеризует сдвиг начальной фазы колебаний макрофинансового рынка. «Мгновенное» изменение индекса долга представлено его производной:
(34)
5.2. Сценарии поведения макрофинансовой системы
На плоскости комплексных чисел сценарии поведения макрофинансовой системы определяются системой уравнений
(35)
которая дополняется условиями для равновесий и экстремальных точек
(36)
Условия (36) означают, что индексы уклонений долга и денег от равновесия имеют максимальную скорость в точках равновесия и нулевую – в экстремальных точках, где направления изменений меняют свой знак. Эти условия поддерживают ротацию макрофинансовой системы, но существенно упрощают ее поведение. В экономическом анализе поведения системы состояния избытка (нехватки) долгов могут трактоваться по аналогии с макроэкономическими неравенствами сбережений и инвестиций, а состояния избытка (нехватки) денег считаться аналогичными инфляции и дефляции[18]. Состояния макрофинансовой системы представлены в табл. 2.
Таблица 2.
Состояния макрофинансовой системы
Q1: | Q2: | Q3: | Q4: |
; | ; | ; | ; |
; | ; | ; | ; |
Предлагаемая модель отслеживает индекс отклонений долга, но величина
(37)
может быть истолкована как показатель «шансов» усиления стресса и снижения устойчивости макрофинансов.
Состояния, представленные в табл. 2, соответствуя циклу заимствований и погашения долга, логически обусловлены, но их чередование не обязательно экономически оправдано. В первом квадранте состояния макрофинансовой системы соответствуют «инфляционному погашению» заимствований. Второй квадрант содержит описание процессов стагнации и падения производства из-за удорожания денег. Третий квадрант таблицы характеризует постепенное увеличение совокупной задолженности, вызванное ростом производства, который сопровождается постепенным снижением цен и «накоплением денег» (hoarding). Четвертый квадрант содержит сценарии увеличения стоимости денег, наряду с чрезмерным ростом совокупных заимствований, вплоть до долгового дефолта.
На рис. 10 четыре квадранта представляют состояния макрофинансовой системы, а стрелки на окружности единичного радиуса показывают направления изменений долга и денег. Производные (мгновенные изменения) индексов долга и денег в первом и третьем квадрантах соответствуют сочетаниям знаков и , а во втором и четвертом квадрантах представлены комбинациями и . Именно такие сочетания скоростей изменения индексов поддерживают процесс ротации в различных макрофинансовых условиях, а их нарушения дезорганизуют поведение фазора на плоскости. Эти сочетания соответствуют когерентным (сопряженным) макрофинансовым условиям, сгруппированным в четырех квадрантах плоскости, причем среди них нет односторонних изменений либо только долга, либо только денег. Нарушения когерентности объясняют появление макрофинансовых стрессов разной интенсивности, изучение которых важно для понимания причин и следствий экстремальных ситуаций в макроэкономике.
Рис. 10. Макрофинансовые состояния и их изменения
В нормальных условиях уклонения от траектории сбалансированного развития относительно невелики. Напротив, амплитуды индексов возле точек говорят о серьезных макрофинансовых потрясениях, и даже о возможном финансовом кризисе. По экономическому смыслу, можно полагать, что если абсолютные значения колебаний макрофинансовых индикаторов удовлетворяют условию для окружности единичного радиуса, то макрофинансовые стрессы, скорее всего, не влекут за собой катастрофических последствий
5.3. Сценарии циклов И. Фишера
Состояния макрофинансовой системы, представленные в табл. 1, с некоторыми поправками на различия в терминологии, аналогичны экономическим сценариям, изложенным в пунктах 24–34 статьи И. Фишера [Fisher, 1933], хотя он не использовал модель гармонического осциллятора.
Методологическая общность его сценариев и состояний макрофинансовой системы, представленных в табл. 2, на наш взгляд, объясняется тем, что чрезмерная задолженность и дефляция указаны И. Фишером (пункт 19) как основные факторы, порождающие экономические осцилляции. Он уточнил содержательный смысл этих категорий в пункте 21, трактуя их как «долг» и «покупательную способность денег». Таким образом, это те же самые факторы, которые в модели гармонического осциллятора принимают форму индексов уклонений долга и денег от равновесия.
Конечно, рыночный цикл взаимодействия (интерференции) денег и долга не может быть объяснен только двумя индексами. Апелляция к надсистеме (экономика, общество и природа) отчетливо прослеживается в работе И. Фишера, который дополнил анализ динамики долга и дефляции индикаторами доверия, выпуска продукции, ставки процента и т.д. Поэтому можно утверждать, что по мере накопления и систематизации эмпирической информации сценарии циклического поведения макрофинансовой системы будут наполняться все более конкретным содержанием.
5.4. Цикличность и инерциальность погашения долга
Логически, если макрофинансовая цикличность идентифицируется с необходимостью погашения долга, то инерциальность этого процесса эквивалентна стабильности системы. Следовательно, задачи стабилизации макрофинансовой системы и развития реальной экономики не идентичны. Например, в табл. 2 состояние макросистемы во втором квадранте (Q2) означает сокращение задолженности, вызванное спадом производства, а дефицит денежной массы в третьем квадранте (Q3) вызван несбалансированностью сегментов реального и финансового рынков, одновременно предъявляющих высокий спрос на деньги.
Из приведенных выше соображений следует, что инерциальность погашения долга эквивалентна перманентности избытка (нехватки) денег. Эксцессы этого индикатора являются, таким образом, обязательными спутниками фактического объема макродолга. Если вышеупомянутые эксцессы – неустранимый феномен периодичности макрофинансового процесса, то его инерциальность является существенным фактором формирования издержек стабилизации макрофинансовой системы. Значит, решение задач развития реальной экономики должно сопровождаться сопоставлением эффектов их достижения с потенциальными издержками нарушения макрофинансовой стабильности[19].
Методологически сказанное есть прямое следствие ортогональности денег и долга. Это же утверждение объясняет, почему точки равновесия не имеют принципиального значения в модели макрофинансового осциллятора: система «проскакивает» положения равновесия, поскольку скорости соответствующих индикаторов максимальны в начале координат.
5.5. Рынок макродолга и преобразование Фурье
Драйвер рынка макродолга (28), представленный константой либо синусоидой, для дискретных частот (периодов погашения отдельных долгов) может быть аппроксимирован рядом Фурье:
(38)
где коэффициенты определены соотношениями .
В контексте взаимодействия денег и долга экономическое истолкование ряда Фурье может быть следующим. Процесс погашения долга допускает представление в виде последовательности элементарных ротаций, или умножений на комплексное число , которое, по смыслу, является Т-ым корнем единицы. Для любого целого (положительного или отрицательного) числа величина будет характеризовать состояние макрофинансовой системы после элементарных ротаций, связанных с погашением (накоплением) соответствующего транша. Отрицательный знак в показателе степени соответствует движению по часовой стрелке, т.е. накоплению (транша) задолженности. Таким образом, можно вычислить, что сумма состояний полной ротации равна нулю
если каждое состояние встречается только один раз. Равенство данной суммы состояний нулю означает, что система, совершив полную ротацию, возвращается к исходному состоянию. Для произвольного это выражение может быть обобщено:
если каждое состояние может встречаться t раз за период полной ротации.
Для произвольных значений n и t состояние макрофинансовой системы наступает после n элементарных ротаций (поворотов), в которых каждое состояние может появиться t раз. Таким образом, формула (38) представляет драйвер макрофинансовой системы как последовательность элементарных ротаций, взвешенных по их вкладу в процесс погашения (накопления) долга сообразно величине коэффициентов .
Элементарные ротации и для целых чисел m и n ортогональны. Они моделируют взаимодействие (интерференцию) денег и долга на n–ом шаге погашения (накопления) долга в момент времени t. Изолированное погашение долгов соответствующих периодов на каждом этапе вполне согласуется с реалиями современных рынков «исходных» финансовых инструментов (financial underlyings): ипотеки, акций, кредитов, «длинных» и «средних» облигаций. Так, сегменты ипотеки (mortgages) практически не связаны с движением краткосрочных инструментов «рынка денег» (money market), а инвесторы в муниципальные облигации (munies) не торгуют казначейскими обязательствами.
На макроуровне фрагментированность долгового рынка «исчезает» в силу гигантских, на сотни триллионов долларов, объемов обращающихся финансовых инструментов. Это означает, что свойство перманентности макродолга, , влечет за собой естественное предположение о непрерывности частот различных фаз погашения (накопления) долга. Предельный переход, по мере увеличения периода погашения «элементарного» долга, от дискретных частот vn к непрерывному спектру частот v, является сложной математической операцией [Chong, 2024]. В модели рынка денег/долга (28) этот переход позволяет представить драйвер осциллятора бесконечно большой суммой (интегралом) элементарных взаимодействий денег и долгов:
(39)
В силу линейности оператора интегрирования, выражение (39), по сути, является суперпозицией элементарных ротаций, в которых происходит «изолированное» погашение долговых инструментов соответствующего периода. Представление драйвера макрофинансовой системы (39) является обратным преобразованием Фурье, которое аналогично по смыслу ряду Фурье (38).
«Вклад» каждой осцилляции в текущее состояние рынка соответствует величине ее спектрального распределения , которая вычисляется по известной динамике драйвера во времени:
(40)
Формула (40) представляет прямое преобразование Фурье[20], которое является непрерывным аналогом коэффициентов ряда (38) для дискретного спектра частот.
6. Макрофинансовая реакция на создание новых денег
Преобразование Фурье превращает дифференциальное уравнение осциллятора (28) в алгебраическое, решение которого после применения обратного преобразования позволяет найти искомую функцию индекса долга. Трудности возникают, когда драйвер системы не имеет хорошо определенного преобразования Фурье, например, из-за нестационарности входных воздействий[21].
Теоретический интерес представляет (не обязательно периодический) драйвер макрофинансового осциллятора, который говорит о проведении, начиная с некоторого момента , новой монетарной, и/или макропруденциальной, политики. Такой драйвер может моделироваться как интегральный импульс, или – функция Хевисайда:
(41)
где претерпевает единичный скачок в начале координат. Такой драйвер помогает раскрыть каузальные связи между деньгами и долгами.
6.1. Характеристики непериодического драйвера
Интегральный импульс проведения новой политики имеет производную, которая называется «мгновенным» импульсом, или дельта-функцией Дирака:
(42)
Мгновенный импульс возникает в результате одновременного применения прямого и обратного преобразований Фурье, что акцентирует общность изменений процесса во времени и частотной области. Действительно,
где – это так называемая дельта-функция Дирака[22].
Дельта-функция Дирака определяется соотношениями
(43)
которые говорят о том, что она – не обычная функция, а так называемое «распределение», обладающее специфическими свойствами[23].
На наш взгляд, «мгновенный» импульс адекватно моделирует процесс создания новых денег банковской системой, включая их эмиссию ex nihilo центральными банками. Напомним, что деньги создаются не отдельно взятым банком, а банковской системой в целом, причем «львиная доля» денежной массы состоит из депозитов коммерческих банков. Центральный банк легально и, теоретически, неопределенно долго, может создавать деньги ex nihilo, но у коммерческих банков «неограниченные» возможности создания денег существуют всего лишь мгновение, причем для цифровых денег в буквальном смысле.
6.2. Создание денег как «мгновенный» импульс
Современный процесс эмиссии денег коммерческими банками обстоятельно и детально раскрыт, например, в работе М. Клиффе и Т. Брозенса [Cliffe, Brosens, 2018]. По мнению этих компетентных экспертов банковского дела, противоречие, известное как «парадокс создания денег», на самом деле, мнимое, поскольку кредиторы обязаны финансировать свои займы имеющимися средствами. Значит, эмитируя деньги, коммерческие банки, могут не учитывать объемы имеющихся у них депозитов всего лишь «на мгновение», до траты заемщиком полученных средств [Tobin, 1963]. Social arrangement «кредитных» денег имеет место, таким образом, не только в пространстве (между банками), но и во времени.
Благодаря свойству «фильтрации», которым обладает дельта-функция , она характеризует процесс конвертации новой ликвидности в долги. На интуитивном уровне это показано на рис. 11, где за очень короткий промежуток времени «мгновенный импульс» создания новых денег представлен единичным «распределением»:
Таким образом, весь объем задолженности пересчитывается (деноминируется) во вновь созданных деньгах, что происходит согласно следующей формуле:
(44)
Рис. 11. Фильтрация дельта-функции
В свою очередь, долги, деноминированные в новых деньгах, совместно с параметрами новой финансовой политики, определяют драйвер рынка денег и долгов общего вида[24].
Свойство «фильтрации» (44) дельта-функции Дирака позволяет найти решение ОДУ макрофинансового осциллятора (28) для драйвера системы общего вида, не обязательно периодического. Это требуется, когда возникают задачи определения реакции макрофинансового рынка долга на краткосрочные импульсы, вызванные внешними шоками. Например, внешний шок, представлявший пандемию «COVID-19», вызвал, начиная с некоторого момента, массированную «накачку» ликвидности на долговой рынок. Это стало началом проведения новой макроэкономической и макропруденциальной политики центрального банка, причем долговой рынок отреагировал не только на текущие, а на все накопленные воздействия.
6.3. Решение ОДУ методом функции Грина
Сказанное выше формально означает, что решение ОДУ второго порядка, которое характеризует макрофинансовую динамику, зависит не только от текущих воздействий, а от всех значений драйвера, накопленных за определенный период. Решение такого вида может быть найдено методом исчисления функции Грина, который широко применяется в теории сигналов и спектральных разложений, исследованиях различных физических проблем, моделируемых ОДУ второго порядка [Колоколов, Лебедев, 2019].
Покажем, что функция Грина действительно является решением исходного ОДУ осциллятора рынка денег/долга (28). Иными словами, уравнение динамики рынка, записанное с помощью оператора дифференцирования :
(45)
имеет своим решением конволюцию (свертку) драйвера системы и некоторой функции , называемой функцией Грина:
(46)
Напомним, что основным предположением модели поведения рынка долга является представление процесса создания новых денег посредством дельта-функции Дирака, . Учитывая (45), это значит, что функция Грина является решением ОДУ осциллятора:
(47)
драйвер которого имеет специальный вид импульсной функции Дирака . Оператор дифференцирования действует вдоль координаты времени t, поэтому он коммутативен с оператором интегрирования по переменной . Применение оператора к обеим частям равенства (46) воспроизводит исходное ОДУ (45):
что доказывает данное утверждение.
6.4. Преобразование Фурье макрофинансового осциллятора
Применение преобразования Фурье к ОДУ макрофинансового осциллятора превращает дифференциальное уравнение (28), либо (45), в уравнение алгебраическое относительно спектральных распределений индекса долга и драйвера :
(48)
где есть спектральное распределение драйвера макрофинансовой системы[25]. Применение обратного преобразования Фурье к алгебраическому равенству
(49)
восстанавливает искомое значение индекса уклонений долга от равновесия:
(50)
Для драйвера произвольного вида вычисление спектрального распределения входного воздействия на систему может быть непростой задачей, но моделирование создания денег посредством «мгновенного» импульса существенно упрощает эту задачу.
6.5. Реакция долгового рынка на импульс создания денег
Метод функции Грина состоит в решении ОДУ (28) сначала для входного воздействия, заданного дельта-функцией Дирака:
(51)
а затем для драйвера общего вида. По определению, функция Грина является решением ОДУ (51), а ее спектральное распределение представляет выражение
(52)
где v – частота драйвера осциллятора, а – момент входного импульса, т.е. начала проведения новой монетарной и макропруденциальной политики.
Далее. Применение преобразования Фурье к «мгновенному импульсу», в силу свойства «фильтрации» дельта-функции Дирака, дает спектральное распределение драйвера системы (51):
(53)
Соответственно, применение обратного преобразования Фурье к равенству
(54)
позволяет вычислить функцию Грина :
(55)
По экономическому смыслу, функция (55) характеризует кумулятивную реакцию сегмента денег долгового рынка (money market) во времени t на создание новых денег в момент .
В свою очередь, интеграл вычисляется методом «остатков полюсов» комплексного уравнения в знаменателе подынтегрального выражения (55) [Chong, 2024]. Используя известный результат вычисления интеграла (55), находим явный вид функции Грина:
(56)
В формуле (56) функция Хевисайда моделирует интегральный импульс новой политики, проведение которой начинается с момента , причем имеет место равенство Полюсы в выражении (56) даны равенствами а параметр определен как .
Для вычисленных полюсов и естественной связки значений кумулятивная реакция money market оказывается достаточно простой функцией комплексного переменного:
(57)
6.6. Поведение долгового рынка в общем случае
Кумулятивная реакция макрофинансовой системы на «мгновенный» импульс позволяет смоделировать поведение рынка долга, или динамику индекса уклонений долга от равновесия , в зависимости от произвольного, не обязательно периодического, воздействия драйвера. Это поведение в реальном времени формируется как совместный эффект новой политики и дополнительной ликвидности на долговом рынке, который представлен конволюцией (сверткой) функций и :
(58)
Очевидно, что до начала проведения новой политики (момента ) реакция рынка на нее отсутствует (принцип каузальности). Это значит, что для функция Хевисайда равна нулю, что упрощает частное решение ОДУ осциллятора (58):
(59)
С экономической точки зрения решение (59) представляет затухающие колебания макрофинансового осциллятора, вызванные кумулятивным воздействием драйвера системы. Вычисление функции Грина моделирует формирование долговых обязательств как двухэтапный процесс. На первом этапе реакция долгового рынка на «мгновенный» импульс создания денег происходит в основном на сегменте денег долгового рынка (money market). На втором этапе реакция системы обобщается, учитывая особенности проведения новой макропруденциальной политики. Тем самым, взаимодействие ликвидности и новых заимствований предстает как каузальная последовательность формирования совокупных долговых обязательств.
В следующем разделе решение ОДУ осциллятора будет иллюстрировано на численной информации о состоянии глобальной макрофинансовой системы в 2019 г., который предшествовал глобальным шокам: пандемии «COVID-19», а затем геополитическим событиям 2022 и 2023 гг.
7. Численная имитация модели динамики долга и денег
Модель гармонического осциллятора значительно упрощает экономическую действительность, но не противоречит ей[26]. Численная имитация простой модели макрофинансового осциллятора преследовала достаточно ограниченную цель воспроизведения основных каузальных связей, лежащих в основе поведения рынка денег и долга. Особое внимание было уделено вычислению реакции долгового рынка на экзогенный шок, представленный беспрецедентной эмиссией денег, прежде всего, долларов США, которая была вызвана пандемией «COVID-19».
7.1. Параметризация модели осциллятора
Параметризация модели макрофинансового осциллятора основана на экономических характеристиках макромодели (табл. 1), рассчитанных по информации о состоянии мировой макрофинансовой системы в 2019 г. [Смирнов, 2023]. Частотные параметры модели представлены в табл. 3.
Таблица 3.
Параметры модели
Ожидаемый период погашения макродолга, T | 10 лет |
Фундаментальная частота, f | |
Угловая частота (фаза), | |
Параметр собственных колебаний рынка частота, | 0,36 |
«Длинная» ставка процента, r | |
Начальная позиция макрофинансового рынка, | –0,3 |
Начальное увеличение макродолга, | –0,1 |
Индексы уклонений долга и денег от состояния их равновесия рассчитаны в табл. 4, согласно значениям которой колебания макрофинансовой системы действительно происходят в пределах единичной амплитуды и весьма напоминают динамику индекса, рассчитанного LMSYS Chatbot Arena и представленного на рис. 6.
Таблица 4.
Динамика индексов и
Время | Индекс долга | Приращения долга | Индекс денег |
0 | –0,2997 | –0,0963 | 0,1605 |
1 | –0,3338 | 0,0221 | –0,0368 |
2 | –0,2582 | 0,1327 | –0,2212 |
3 | –0,0882 | 0,1970 | –0,3284 |
4 | 0,1126 | 0,1925 | –0,3208 |
5 | 0,2741 | 0,1207 | –0,2012 |
6 | 0,3398 | 0,0068 | –0,0113 |
7 | 0,2868 | –0,1095 | 0,1826 |
8 | 0,1336 | –0,1876 | 0,3126 |
9 | –0,0662 | –0,2001 | 0,3335 |
10 | –0,2430 | –0,1427 | 0,2378 |
Простой гармонический осциллятор, соответствующий ОДУ (12), является консервативной системой, и поведение рынка денег и долга на фазовой плоскости, как было показано в разделе 4, теоретически представлено уравнением замкнутой траектории. Траектория гармонического осциллятора с угловой частотой иллюстрирована на рис. 12.
Рис. 12. Фазовый портрет простого гармонического осциллятора
Результаты имитационного моделирования макрофинансовой динамики были получены для разных типов монетарных импульсов. Основной интерес среди них, разумеется, представляет динамика макрофинансовой системы как реакции на экзогенный шок пандемии «COVID-19»[27].
7.2. Реакция рынка долга на эмиссию ликвидности
Пандемия 2020 г. вызвала беспрецедентную эмиссию ликвидности, посредством которой ведущие центральные банки мира, прежде всего ФРС США, предотвратили перерастание финансовых потрясений в общеэкономическую катастрофу. Мировой рынок долга отреагировал на этот гигантский монетарный импульс рекордным увеличением заимствований.
Имитация модели осциллятора, по экономическому смыслу, воспроизвела действия ФРС в марте 2020 г., когда монетарный регулятор приступил к активной эмиссии долларов в попытке преодолеть их острую нехватку (the dollar liquidity squeeze), возникшую на рынке казначейских облигаций. В результате активных действий центрального банка за неполные три месяца размер баланса ФРС увеличился на два триллиона долларов. Это стало беспрецедентной, по своим масштабам, монетарной операцией центрального банка ведущей экономики мира.
Экономические соображения, высказанные выше, формально были сведены к вычислению частного решения (59) ОДУ гармонического осциллятора, имеющего непериодический драйвер:
(60) .
Функция (60) говорит о проведении регулятором макрофинансовой системы новой макропруденциальной политики, начиная с момента , который соответствует марту 2020 г. Амплитуда колебаний используется для простого имитационного расчета, тогда как метод функции Грина наиболее эффективен для гипотез более сложных драйверов. Используя формулу Эйлера и учитывая нулевое значение подынтегрального выражения для всех , интеграл (59) с драйвером (60) был преобразован к более простому виду:
(61)
В свою очередь, вычисление интеграла (61) с помощью программы Mathematica 10.3, воспроизвело следующую динамику индекса уклонений долга от равновесия:
(62)
Рис. 13. Динамика индекса заимствований
График функции приведен на рис. 13, где наибольший размах колебаний имеет уровень индекса заимствований, за которым следует скорость роста заимствований, а затем – ожидаемые потери инвесторов. На графике видно, как быстрая и массированная «накачка» долларов, символизируемая «мгновенным» импульсом, привела рынок казначейских облигаций к новому состоянию равновесия . Непрерывная последовательность монетарных импульсов вызвала колебания индексов денег и долга, амплитуда которых постепенно уменьшалась по мере приближения к состоянию нового равновесия. На рис. 14 динамика макрофинансовой системы на фазовой плоскости показывает перемещение положения системы из точки на отрицательной полуоси значений индекса в точку, лежащую справа от начала координат.
Рис. 14. Фазовый портрет индекса
Иными словами, долговой рынок отреагировал на массированную эмиссию денег, но перемещение индекса вправо сделало макрофинансовую систему восприимчивой к стрессам. Дальнейшее развитие событий этот вывод подтвердило. Беспрецедентная эмиссия долларов, в сочетании с фактической стагнацией производства, стала важнейшим фактором значительного скачка инфляции, который в США произошел в конце 2021 г.
Следует отметить, что специфическое явление марта 2020 г., получившее название «острой нехватки долларов» (the dollar liquidity squeeze), имело только одного участника, обладавшего деньгами и способного выдавать кредиты в долларах. Таким участником, а точнее, главным действующим лицом, был центральный банк (ФРС) США, действия которого частный интеграл (62) охарактеризовал достаточно аккуратно. Поэтому имитация модели была сфокусирована на динамике частного решения (61), без учета влияния однородной части ОДУ гармонического осциллятора.
Указанное упрощение реальности, которое может быть записано как , не повлекло за собой ошибки, способной изменить полученные результаты. Дело в том, что частное решение (62) практически повторяет динамику однородной компоненты уравнения (31). Это позволило представить общее решение ОДУ макрофинансового осциллятора в компактном виде:
(63)
где константы A и B определяются начальными условиями системы.
7.3. Эмпирическое подтверждение численной имитации
Массированная эмиссия долларов, порядка 2 трлн, была поддержана эмиссией евро, иены и других валют. В целом за 2020 г. балансы крупнейших банков мира увеличились примерно на 4 трлн долл. Импульсный характер эмиссии долларов США достаточно отчетливо виден на рис. 15.
Рис. 15. Динамика долларовой ликвидности США Источник: Yardeni Research.
Солидарная монетарная политика ФРС, ЕЦБ и Банка Японии, а также многих других центральных банков, дала толчок рекордному росту глобальных заимствований. Их объем за 2020 г., по данным Института международных финансов, увеличился более чем на 24 трлн долл. Величины глобального долга составили 257,4 трлн долл. в конце 2019 г. и 281,5 трлн долл. в конце 2020 г. [IIF, 2021].
Рекордное приращение мировых заимствований было обусловлено, прежде всего, их ростом в США. На рис. 16 виден резкий скачок отношения совокупного долга к ВВП США (две верхние кривые), который был зафиксирован по итогам 2020 г.
Рис. 16. Динамика отношения Долг/ВВП США Источник: Yardeni Research.
Интересно отметить, что неоднородное ОДУ (28) с драйвером
(65)
не имеет аналитического решения, но имитация реакции долгового рынка на такой монетарный шок воспроизвела практически идентичные результаты. Модифицированный драйвер (65) обусловил лишь более высокие значения состояния равновесия и амплитуды колебаний системы. Правда, этот сценарий оставляет открытым вопрос об изменении характера макрофинансовой динамики в долгосрочной перспективе.
Таким образом, можно констатировать, что численная имитация модели макрофинансового осциллятора достаточно точно воспроизвела действия центрального банка, реакцию долгового рынка на входные возмущения, а также каузальную цепь эмиссии денег и роста глобального долга.
Некоторые выводы
Поддержание обоснованных пропорций между массой денег, долгами и ресурсами, при современных представлениях об этих процессах, является, скорее, искусством, чем применением строгих научных методов. В этом контексте модель макрофинансового осциллятора акцентирует необходимость более глубокого понимания макрофинансовой динамики.
Например, представляется очевидным, что наличие комплексно-сопряженных корней в решении ОДУ динамики денег и долга требует не простой ссылки на математические методы, а содержательного, в экономических терминах, объяснения их влияния на поведение рынка. Эта линия рассуждений должна иметь результатом и убедительную волновую формулировку динамики долга, включая экономическую интерпретацию соответствующего дифференциального уравнения в частных производных. Вместе с тем даже простая гипотеза цикличности линейного, инвариантного во времени, процесса предлагает достаточно аргументированные экономически ответы, упрощая, конечно, действительность. Так, спектральный анализ объясняет кумулятивную реакцию долгового рынка на денежные импульсы, а ротационный цикл акцентирует инерционность погашения долга как фактора издержек стабилизации макрофинансовой системы.
Колоссальный рост мировых заимствований, безусловно, порождает сомнения в стабильности современной экономики. Вместе с тем редукция проблемы глобальной задолженности лишь к парадигме «жизни не по средствам», явно несостоятельна [United Nations, 2023]. Она не объясняет ни развала платежной системы, ни масштаба потрясений экономики, неизбежно следующих за односторонним сокращением задолженности. Между тем из анализа интерференции денег и долга следует, что их когерентность – необходимое условие проведения монетарной, фискальной и макропруденциальной политики.
Казалось бы, общеевропейский кризис середины XIV в., вызванный дефолтом короля Эдуарда Третьего, трудности с эмиссией долларов национальными банками после гражданской войны в США, несоразмерная выплата внешнего долга Румынией в 80-е годы прошлого века – совершенно разные события. Однако модель макрофинансового осциллятора указывает на их важное общее свойство, состоящее в значительном, и главное, одностороннем сокращении долга. Модель объясняет опасность подобных действий именно нарушениями когерентности эмиссии денег и формирования макродолга. Являясь ротационными, такие процессы неизбежно носят колебательный характер, но без увеличения задолженности рост денег и ресурсов вообще невозможен.
Общеизвестно, что купленная облигация является активом ее владельца. Однако очевидность этого факта скрывает его парадоксальность. «Загадочность» создания денег, как показывает модель макрофинансового осциллятора, состоит не в способности коммерческого банка формировать, на мгновение, необеспеченные обязательства, а в перемещении макродолга (обязательства) на сторону активов центрального банка.
Когерентность изменений долга и денег обеспечила, начиная с 1694 г., устойчивость функционирования двухуровневой банковской системы. С тех пор ответственные центральные банки увеличивают резервы коммерческих банков, денежную базу, поддерживают рост национальной экономики, покупая в значительных объемах долги собственного правительства. В свою очередь, эмиссия банковских обязательств, обладающих безусловным доверием населения и бизнеса, возможна лишь при растущих активах центрального банка, что предполагает перманентный и сбалансированный рост совокупной национальной задолженности.
Справедливо и обратное утверждение. Так, (оправданное) сокращение в начале 2000-х годов внешнего долга произошло с одновременным сжатием рынка гособлигаций, вместо его трансформации в рублевые ценные бумаги. Это способствовало стагнации экономики России и закрепило с конца 1990-х годов монетарную модель аналогичную «currency board». Отказ от подобного анахронизма, особенно в условиях санкций, возможен только при увеличении портфеля активов центрального банка, значит, и объемов государственного рублевого долга. Таким образом, соблюдение когерентности денег и долгов, доказанное многовековым развитием финансов, лежит в основе создания емкого и активного рынка национального капитала.
[1] С конца 2023 г. под эгидой FSO начата реформа крупнейшего в мире рынка T-bonds с объемом около 23 трлн долл. Хорошо известно, что рынок казначейских облигаций США играет важную роль в обеспечении функций доллара как главной резервной валюты.
[2] В статье категория совокупного долга, или макродолга, используется лишь в экономическом смысле, т.е. как агрегата частных и государственных обязательств выплаты денег в будущем. Технически рынки кредитов, облигаций, недвижимости и акций весьма различны, но все эти инструменты (financial underlyings) являются обещаниями выплаты денег в будущем.
[3] Природа не создала колеса, но и деньги, по Аристотелю, существуют «не благодаря Природе, а в силу Закона» [Warne, 2007]. Тем более очевидно, что сложная информационная сеть долговых контрактов является исключительным продуктом человеческой цивилизации.
[4] Золото не определяет покупательную способность денег, хотя и влияет на их стоимость. Например, стабилизация паритета доллара к золоту усугубила финансовый кризис и гарантировала его трансформацию во всеобщую экономическую катастрофу [Friedman, Schwartz, 1962; Bernanke, 1995]. На наш взгляд, ошибочность политики ФРС США в 20-е годы прошлого века была, прежде всего, результатом абсолютизации концепции золотого стандарта, хотя имели место и просчеты ее тогдашнего руководства.
[5] Финансовые задачи времен Шумеро-Аккадской цивилизации (клинописные записи контрактов хранятся в музее Берлина) далеко не тривиальны. Например, одна из них: «Дан шекель серебра, стоимость которого удваивается каждые пять лет. Через какое время его стоимость увеличится в 64 раза?» [Goetzmann, Rouwenhorst, 2005]. Напомним, что шумерианские расчеты базировались на 60-ричной системе счисления, которой мы пользуемся до сих пор, а шекель той поры был мерой веса, примерно соответствующей современной унции. Кстати, задача о столь значительном росте стоимости серебра не подтверждает представление о данном металле как стандарте стоимости других вещей.
[6] Стационарность индексов во времени практически гарантирована, если, например, они соответствуют формуле . Разумеется, построение указанных индексов является специальным исследованием, требующим репрезентативных объемов эмпирической информации.
[7] Символ i в экономике обычно обозначает величину номинального процента, поэтому вслед за теорией сигналов мнимое число в статье обозначается буквой j. Используемый в дальнейшем термин «фазор» есть сокращение слов «фазовый вектор» (phase vector).
[8] Функциональное равенство (заем = –долг) составляет основной формализм создания денег ex nihilo и функционирования центральных банков начиная с 27 июля 1694 г., когда королевской хартией был основан Английский банк. В отличие от центрального банка, коммерческие банки могут создавать деньги ex nihilo только на «мгновение». Этот процесс будет рассмотрен в разделе 6.
[9] Интересным примером «скрытой» ротации является результат исчисления гауссова интеграла, которое приводит к равенству: .
[10] Строго говоря, отношение есть отношение индексов уклонений долга и денег от состояний равновесия, но оно сохраняет экономический смысл термина «монетизация долга».
[11] Частота нормальной сердечной активности равна 120 ударам (полным осцилляциям) в минуту, т.е. 2 герцам (оборотам за секунду).
[12] Ротация фазора предполагает выполнение равенства , которое объясняет экономическую природу дискретного преобразования Фурье, активно применяемого в финансах.
[13] Макропруденциальная политика направлена на стабилизацию финансовой системы различными средствами, включающими надзор за поведением банковских и других финансовых организаций.
[14] Решение ОДУ с двумя действительными корнями имеет стационарное состояние типа «седла», имеющее единственную ветвь устойчивости, что вряд ли соответствует общему случаю динамики долга.
[15] Интересно отметить, что в период функционирования системы директивного (планового) распределения ресурсов взаимозачет, или погашение взаимной задолженности предприятий государственной собственности, достаточно регулярно проводился постановлениями Совета Министров СССР в течение ряда пятилеток. В рыночной экономике непростой, но прибыльный бизнес так называемой «компрессии» задолженности сосредоточен, главным образом, в Цюрихе, причем в объемах, достигающих многих миллиардов евро.
[16] Строго говоря, подавленные и собственные колебания макрофинансового осциллятора могут отличаться, но для относительно небольших процессов компрессии долга их отличия в модели полагаются несущественными.
[17] Методы гармонического анализа позволяют вычислить средний объем монетарной эмиссии за цикл погашения долга: .
[18] Вполне возможно, что для многих эмпирических ситуаций сценарии поведения макрофинансовой системы удобнее составлять, используя логполярную систему координат.
[19] Представляется, что соображения об исключении потенциального конфликта интересов объясняют, почему макропруденциальное регулирование в США осуществляется коллективным мегарегулятором, FSOC, а не центральным банком. Конечно, это не отменяет ведущих ролей ФРС и казначейства в этом сообществе.
[20] Коэффициенты перед интегралами в формулах (39) и (40) зависят от определения преобразования в терминах угловой либо фундаментальной частоты (MathWorld).
[21] Применение преобразования Лапласа, зависящего от комплексной переменной (s-domain), обычно решает эту проблему.
[22] Поскольку в данном определении дельта-функции интеграл не сходится, то обычно полагается выполнение условия , которое является преобразованием Фурье гауссова волнового пакета (Gaussian wave packet).
[23] Как стандартная характеристика мгновенного импульса, функция Дирака широко используется в физике, теории сигналов, волновой механике и т.д [Salih, 2015]. В теории распределений (обобщенных функций) Шварца дельта-функция определена равенствами .
[24] Функция Дирака может использоваться для вычисления распределения эмиссии денег коммерческими банками:
[25] В силу конвенции о распространении волн, прямое и обратное преобразования Фурье процессов, изменяющихся во времени, имеют противоположные знаки экспоненциальных функций , что модифицирует знаменатель в подынтегральном выражении (50). В данной модели волновая конвенция не учитывается.
[26] Реалистичность модели макрофинансового осциллятора может быть установлена, в частности, по ее соответствию критериям теста Хоуви (the Howey test). Четыре критерия (позиции) этого теста представляют формулировки решения Верховного суда США по делу одноименной фирмы, канонизированные финансовой теорией и практикой [Hinman, 2018].
Согласно тесту, любая сделка купли/продажи признается финансовым инвестиционным контрактом (an investment or security contract), если она содержит позиции: инвестирования денег [1, в модели – значения индекса ] в экономически понятное предприятие [2, в модели – макрофинансовая система] с ожиданием разумных финансовых результатов [3, в модели – значения индекса ] от деятельности третьих лиц [4, в модели – макроэкономика].
Принципиальная возможность идентификации предложенной модели по всем четырем позициям теста является свидетельством реалистичности макрофинансовой гипотезы.
[27] На симпозиуме в Jackson Hole была доложена большая имитационная модель экономических последствий пандемии «COVID-19» [Kozlowski et al., 2020]. Модель макрофинансового осциллятора позволяет изучать динамику подобных сложных систем, используя более простые аналитические методы.
About the authors
Alexander D. Smirnov
National Research University Higher School of Economics
Author for correspondence.
Email: adsmir@hse.ru
заслуженный деятель науки РФ, д.э.н., профессор
Russian Federation, 11, Pokrovsky Blvd., Moscow, 109028References
- Allen R. (1957) Mathematical Economics. London: Macmillan.
- Bank for International Settlements (2023) BIS Annual Economic Report 2023 (June). Basel. Available at: https://www.bis.org
- Bank of Russia (2021) The Digital Rounble Concept. Available at: https://www.cbr.ru/Content/ Document/File/ 120075/concept_08042021.pdf (in Russ.)
- Bernanke B. (1995) The Macroeconomics of the Great Depression: A Comparative Approach. Journal of Money, Credit, and Banking, 27, 1, February, pp. 1–28.
- Borio C. (2012) The Financial Cycle and Macroeconomics: What Have We Learnt. BIS Working Paper no. 395. Available at: https://www.bis.org
- Borio C. (2018) On Money, Debt, Trust and Central Banking. A Keynote Speech at Cato Institute. Available at: https://www.bis.org
- Chen S., Ganum P., Liu L., Martinez L., Martinez Peria S. (2018) Debt Maturity and the Use of Short Term Debt. Evidence from Sovereigns and Firms. International Monetary Fund, Research De-partment, no. 19/3, Washington.
- Cherny A. (2009) Mathematical Techniques in Finance. 2nd ed., Princeton: Princeton University Press.
- Chong Y.D. (2024) Complex Methods for the Sciences. LibreTexts. Available at: https://LibreTexts.org
- Cliffe M., Brosens T. (2018) The Money Creation Paradox. ING. Available at: https://www.think.ing.com>uploads >reports>Money…
- Credit Suisse (2023) Global Wealth Report 2023. Available at: https://credit-suisse.com/about us/en/reports-research/global-wealth-report.html
- Dalio R. (2021) The Changing World Order: Why Nations Succeed and Fail. Simon&Shuster UK.
- Desjardins J. (2020) All the World Money and Markets in One Visualization. Available at: www.visualcapitalist.
- Encyclopedia Britannica. Business Cycle. Available at: https://www.britannica.com
- Fisher I. (1933) Debt Deflation Theory of Great Depressions. Econometrica, 1, 4, pp. 337–357.
- Friedman M., Schwartz A. (1962) A Monetary History of the United States 1867–1960. Prince-ton: Princeton University Press.
- Frisch R. (1933) Propagation Problems and Impulse Problems in Dynamic Economics. Econom-ic Essays in Honour of Gustav Cassel. London: Frank Cass and Co., pp. 171–205.
- FSOC Annual Report 2023. Available at: https://home.treasury.gov>fsoc>studies-and-reports>
- Galbraith J.K. (1975) Money: Whence It Came, Where It Went. Boston: Houghton Mufflin.
- Goetzmann W., Rouwenhorst G. (2005) The Origins of Value: the Financial Innovations that Cre-ated Modern Capital Markets. Oxford: Oxford University Press.
- Graeber D. (2011) Debt: The First 5000 Years. New York: Melwill House.
- Granger C., Hatanaka M. (1964) Spectral Analysis of Economic Time Series. Princeton: Prince-ton University Press.
- Hautmann F. (2011) Complex Numbers and Ordinary Differential Equations. Oxford University. Available at: https://www.thphys.physics.ox.ac.uk
- Hinman W. (2018) Digital Asset Transactions:When Howey Met Gary (Plastic). Available at: SEC.gov
- Institute of International Finance (IIF) (2021) Global Debt: COVID Drives Debt Surge – Stabili-zation Ahead? February 17. Available at: https://www.iif.com>Product>Global-debt-Monitor
- Institute of International Finance (IIF) (2024) Global Debt Monitor. Available at: https://www.iif.com>Product> Global-debt-Monitor)
- Keynes J.M. (1932) A Treatise on Money. Vols I and II. Cambridge: Cambridge University Press.
- Knapp G.F. (1928) The State Theory of Money. London: Macmillan and Co.
- Kolokolov I., Lebedev V. (2019) Selected Chapters in Mathematical Physics. Institute of Theo-retical Physics n.a Landau, Moscow. Available at: https://www.chair.itp.ac.ru/mathlec10 (in Russ.)
- Kozlovski J., Veldkampf L., Venkatesveran V. (2020) Scaring Body and Mind: The Long-Term Be-lief-Scaring Effects of COVID-19. Available at: https://www.kansascityfed.org>research>jackson-hole
- LMSYS Chatbot Arena. Available at: https://chat.imsys.org.
- Mader Ph., Mertens D., van der Zwan N. (eds.) (2020) The Routledge International Handbook of Financialization. Routledge, Abingdon.
- Mandelbrot B., Hudson R. (2005) The (Mis)Behaviour of Markets. A Fractal View of Risk, Ruin and Reward. London: Profile Books.
- Mitchell-Innes A. (1913) What is Money? The Banking Law Journal, 30, May, pp. 377–408. Avai-lable at: https://modernmoneynetwork.org>files>biblio
- Mitchell-Innes A. (1914) The Credit Theory of Money. The Banking Law Journal, 31, Dec./Jan., pp. 151–168. Available at: https://www.newmoneyhub.com>www>mitchell-innes
- McLeay M., Radia A., Thomas R. (2014) Money in the Modern Economy: An Introduction. Quarterly Bulletin, Q1. Bank of England.
- Office of Financial Research. Available at: https://www.financialresearch.gov/financial-stress-index
- Salih A. (2015) Delta Function and Heaviside Function, IIST. Available at: https://www.iist.ac.in>default>files>people>
- Smirnov A.D. (2023) Macrofinance: The Sigmoidal Dynamics of Money, Debt and Wealth. The Economic Journal of HSE, 27, 3, pp. 317–363. doi: 10.17323/1813-8691-2023-27-3-317-363 (in Russ.)
- Smirnov A.D. (2023) Sigmoidal Dynamics of Macrofinancial Leverage. Quantitative Finance and Economics, 7, 1, ppР. 147–164. DOI: https://www.doi.org/103934/QFE.2023008
- Tobin J. (1963) Commercial Banks As Creators of ‘Money’. Cowles Foundation Discussion Pa-per. no. 159. Available at: http://cowles.yale.edu/sites/default/files/files/pub/d01/d0159.pdf
- Tobin J. (1992) Money. The New Palgrave Dictionary on Money and Finance. London: MacMillan Press.
- United Nations Conference on Trade and Development, UNCTAD (2023) A World of Debt: A Growing Burden to Global Prosperity. Available at: https://unctad.org>world-of-debt
- Warne C. (2007) Aristotle’s Nikomachean Ethics: Reader’s Guide. London: Continuum.
- Wolfram MathWorld. Available at: https://mathworld.wolfram.com
- Yardeni Research. Available at: https://www.yardeniresearch
- Ye C., Huang J. (2008) Non-Classical Oscillator Model for Persistent Oscillations in Stock Mar-ket. Physica. A 387. Р. 1255–1263.
- Yashinski A. (2021) Exponentials and Rotations. Available at: https://www.math.umd.edu
Supplementary files

















