Algorithm for interpreting a full-scale experiment on a special-purpose communications network segment
- Авторлар: Popov A.V.1
-
Мекемелер:
- Voronezh Institute of the Ministry of Internal Affairs of Russia
- Шығарылым: Том 18, № 4 (2022)
- Беттер: 133-144
- Бөлім: 1.2/1.2.2 Mathematical Modeling and Information Technology (Technical Sciences)
- ##submission.dateSubmitted##: 23.03.2024
- ##submission.datePublished##: 14.12.2022
- URL: https://medbiosci.ru/1816-9228/article/view/253689
- DOI: https://doi.org/10.18822/byusu202204133-144
- ID: 253689
Дәйексөз келтіру
Толық мәтін
Аннотация
Subject of research: the possibility of using the relationship revealed in the course of the field experiment between performance indicators and conflict assessments of organizational and technical systems on the example of the communication network to determine the degree of conflict of their states.
The purpose of research: the need to develop methods that allow us to classify the systems under study according to the degree of conflict, based on the indicators of their effectiveness.
Objects of research: mathematical models of the special-purpose communication network, taking into account the conflict relations between the elements of such organizational and technical systems.
Methods and objects of research: the method of system analysis, coupled with the allocation of types of relations between the elements of the systems under study in terms of conflict theory; the method of field experiment on a special purpose communication network segment, based on which the analysis of the data obtained and the identified dependencies is carried out.
Results of research: descriptive models of states in which such systems with their inherent performance indicators can be found are given; an interpretation algorithm is developed, which includes the knowledge base formed during the field experiment, which revealed the relationship between the performance indicators of systems and estimates of the conflicts of their graph models. An example of the algorithm's work on one of the communication network configurations considered in the course of the full-scale experiment is given, which shows how the classification of the systems' states by the degree of conflict can be performed.
Негізгі сөздер
Толық мәтін
Введение
В органах внутренних дел основным координационным звеном, с помощью которого осуществляется взаимодействие между подразделениями полиции, а также коммуникация с другими органами государственной власти, организациями и гражданами, являются сети и системы связи специального назначения (СС СН) [1]. Наряду с необходимостью обеспечения надежного и бесперебойного информационного обмена по СС СН, возникает задача разработки методов анализа и оптимизации функционирования СС СН на основе системного подхода.
Рассмотрение СС СН как целостной системы, включающей в себя организационные (пользователи) и технические (каналообразующее оборудование и линии связи) элементы, позволяет задать множество отношений между элементами, тем самым охарактеризовать ее структуру.
В ряде исследований [2–6], направленных на исследование структурных особенностей сетей связи и их сегментов, используются различные подходы при моделировании таких сетей и реализуемых в них процессов. Таким образом, были разработаны:
- методы анализа особенностей построения и функционирования СС СН;
- метод синтеза структур сложноразветвленных сетей связи с оценкой их надежности и живучести, основанный на использовании линейного функционала связности;
- двухуровневая математическая модель сети связи с учетом ее социально-технических особенностей с перечнем критериев, позволяющих оценить качество функционирования сети связи;
- численная модель оптимизации распределительного уровня;
- метод синтеза на основе векторного критерия;
- метод синтеза сетевых структур при обеспечении требований устойчивости;
- методы моделирования процессов функционирования узлов коммутации;
- метод оптимизации пропускной способности каналов передачи сетей связи следующего поколения
- и др.
Несмотря на широкую проработанность области исследования сетей связи, в вышеперечисленных работах не учитывается характер отношений между организационными и техническими элементами, входящими в их состав.
Особенности СС СН могут быть учтены на основе математического и концептуально-понятийного аппарата теории конфликтов, выделяющей три базовых типа отношений: сотрудничество, противоречие и безразличие. Результаты исследований, связанных с использованием положений теории конфликта при системном анализе в различных предметных областях, отражены в работах В.В. Сысоева, В.А. Светлова, В.В. Алексеева, В.В. Меньших, О.В. Пьянкова, Ю.С. Сербулова, В.И. Новосельцева, Д.Б. Десятова и др. В работах авторов исследуются конфликтные отношения между элементами в социальных [7, 8], производственно-экономических [9, 10], социально-технических [11, 12] и других [13–15] системах.
Применительно к СС СН отметим, что каждый ее элемент обладает «полезностью», т. е. некоторой качественной или количественной характеристикой, определяющей степень достижения цели элемента. В силу того, что при организации и эксплуатации СС СН возникают процессы, которые по-разному влияют на полезности отдельных элементов (повышают или понижают). Так, если между элементами системы возникает некоторый процесс, в ходе реализации которого полезности обоих пропорционально возрастают или убывают, то делается вывод о том, что между элементами существует отношение сотрудничества. При обратно пропорциональной динамике полезностей элементов считается, что между элементами существует отношение противоречия.
На основе ряда исследований [16–18] на сегменте СС СН был проведен натурный эксперимент, направленный на выявление взаимосвязи между показателями эффективности сети и оценками конфликтности, рассчитываемыми по ее графовой модели. Поскольку искомая взаимосвязь была выявлена, в настоящей работе ставится задача интерпретации результатов проводимого натурного эксперимента, т. е. разработки алгоритма, позволяющего определить степень конфликтности исследуемого состояния системы, основываясь на ее показателях эффективности.
Результаты и обсуждение
Рассмотрим сегмент СС СН, включающий в себя двух пользователей (элементы и ) и три сетевых коммутатора (). Схема такой сети представлена на рисунке 1.
Рисунок 1 – Схема локальной сети связи
Состояние такой системы можно задать тройкой множеств, т. е. , где – множество элементов системы; – множество воздействий элементов друг на друга (в рассматриваемой системе в основном под воздействиями будем понимать процессы эксплуатации коммутаторов и передачи данных), реализуемых элементами; – множество функций полезности между элементами [19].
В данном случае будет являться исходным (базовым) состоянием системы, целью которой является обеспечение обмена данными между пользователями. В реальной физической системе это состояние, как и любое другое, обладает рядом показателей, определяющих его эффективность. В исследуемой предметной области под показателями эффективности системы будем понимать множество показателей , а эффективность состояния системы оценивать функцией .
В процессе своего функционирования СС СН претерпевает структурные изменения, заключающиеся в увеличении или уменьшении количества элементов в системе, а также совокупности взаимных воздействий между ними. Вследствие изменения структуры системы, меняется состояние, в котором она находится. Таким образом, жизненный цикл системы включает в себя поэтапные переходы из одного состояния в другое, графически он будет иметь следующий вид (рисунок 2):
Рисунок 2 – Процесс переходов состояний системы
В зависимости от изменения структуры системы и перехода в другое состояния, ее эффективность также может как повыситься, так и понизиться. Наряду с этим основная задача лиц, принимающих решения (ЛПР), заключается в том, чтобы определить степень конфликтности текущего состояния системы, классифицировать его и оценить, какие структурные изменения в модели системы будут способствовать повышению ее эффективности.
Для автоматизации процессов, направленных на определение конфликтности СС СН и их дальнейшей классификации, целесообразно перейти от реальных систем к их моделям в виде взвешенных знаковых орграфов, учитывающих типы отношений между элементами системы и силу взаимных воздействий элементов друг на друга [20]. Таким образом, для каждого состояния системы можно построить графовую модель системы , где – множество вершин графа, соответствующих элементам системы; – множество дуг графа, соответствующих процессам, реализуемых между элементами системы; – множество знаков дуг, определяющих тип отношения между элементами (сотрудничество между элементами имеет положительный знак, противоречие – отрицательный); – множество весовых коэффициентов влияний элементов друг на друга. С помощью такой графовой модели системы, можно оценить ее конфликтность с помощью оценок , рассмотренных в работах [19, 21–23].
Разработка алгоритма
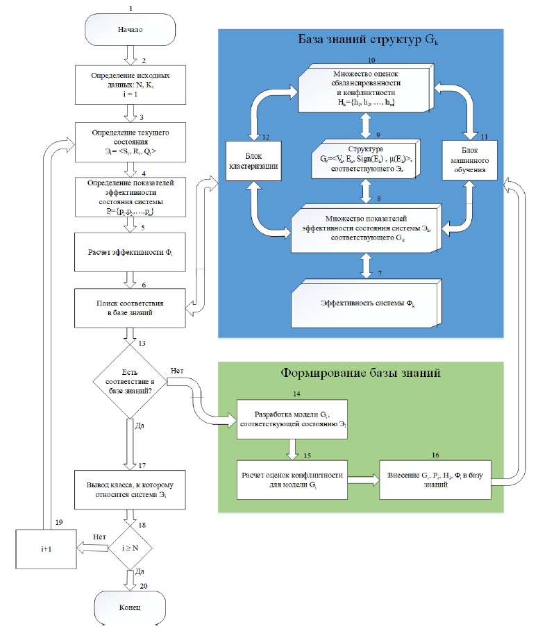
Поскольку при исследовании текущего состояния системы ЛПР необходимо оценить, является ли оно конфликтным, разработаем алгоритм, позволяющий интерпретировать результаты натурного эксперимента (далее – алгоритм). Блок-схема алгоритма представлена на рисунке 3.
Рисунок 3 – Блок-схема алгоритма интерпретации результатов натурного эксперимента
Приведем описание разработанного алгоритма. В блоке 2 задаются исходные данные, включающие в себя количество состояний систем , подлежащих анализу; количество классов , к которым могут быть отнесены исследуемые состояния систем; индекс текущего состояния системы . В блоке 3 определяются структурно-параметрические свойства -го состояния системы, т. е. тройка множеств . Далее в блоке 4 определяются показатели эффективности -го состояния с использованием специализированного программного обеспечения, предназначенного для мониторинга сетей, такого как Zabbix [24], PRTG Network Monitor [25] и др. После расчета эффективности системы (блок 5) осуществляется взаимодействие с базой знаний (блок 6). Процедура поиска соответствия в базе знаний (блок 13) заключается в нахождении в базе знаний состояния , удовлетворяющего условию:
если положить, что – вектора, то будет соответствовать при:
(1)
где , – расстояния между векторами; , , – заданные значения необходимой точности.
Сформированная в процессе натурного эксперимента на сегменте СС СН база знаний содержит:
- рассчитанные значения для каждого -го состояния системы, которое было рассмотрено в ходе эксперимента (блок 7);
- множество показателей эффективности каждого -го состояния, т. е. множество (блок 8);
- графовую модель каждого -го состояния (блок 9);
- множество оценок конфликтности (блок 10);
- блок машинного обучения (блок 11);
- блок кластеризации (блок 12).
Отметим, что в блоке 9 для повышения точности оценки осуществляется постоянная обработка данных, например, с использованием методов машинного обучения.
Блок 12 служит для того, чтобы классифицировать то или иное состояние по степени конфликтности. Для этого используются встроенные алгоритмы кластеризации данных [26], поступающих в базу знаний структур. В качестве примера представим результаты кластеризации, полученные в ходе формирования базы знаний и обработки выходных данных натурного эксперимента.
Поскольку в ходе натурного эксперимента были рассмотрены 63 различных состояния систем , то для каждого из этих состояний были построены модели и рассчитаны значения элементов множеств и .
В первую очередь в рамках исследования осуществлялась кластеризация состояний на основе элементов множества (т. е. по эффективности систем). Результат кластеризации представлен на рисунке 4.
Рисунок 4 – Кластерный анализ систем на основе показателей эффективности
Из рисунка 4 видно, что на верхнем уровне, где евклидово расстояние объединения составляет от 8 до 10, выделено 2 основных кластера. К первому из них относились системы, в которых отсутствуют нарушители, либо их деятельность подавляется администраторами СС СН. Второй кластер содержит системы, содержащие нарушителей деятельность которых не пресекается, либо пресекается не в полной мере, что является результатом слабой эффективности таких систем.
Следующим этапом исследования являлась кластеризация систем по оценкам конфликтности (элементам множества ), результатом которой являлось выделение более конфликтных и менее конфликтных состояний систем. Результаты представлены на рисунке 5.
Рисунок 5 – Кластерный анализ систем на основе оценок конфликтности
При сравнении результатов, представленных на рисунках 5 и 6, можно прийти к выводу о том, что в основном модели систем, обладающих высокой эффективностью, отнесены к классу бесконфликтных, а модели систем с низкой эффективностью – к классу конфликтных.
Результаты кластерного анализа при объединении множеств и представлены на рисунке 6.
Рисунок 6 – Кластерный анализ при
Таким образом, заданное в блоке 2 количество классов будет определять необходимое значение евклидового расстояния, на котором выделено соответствующее количество кластеров.
Возвращаясь к блоку 13 алгоритма, отметим, что если текущее состояние системы найдено в базе знаний, то выводятся данных о принадлежности этого состояния к какому-либо классу. После чего осуществляется проверка выхода за диапазон проводимого исследования (блок 18). При выходе за его границы, алгоритм завершается (блок 20), иначе осуществляется переход к -му состоянию системы (блок 19).
Если при обращении к базе знаний состояние системы не было найдено, для него вручную разрабатывается графовая модель (блок 14), для которой впоследствии рассчитываются значения оценок конфликтности (блок 15). Далее весь набор данных, описывающих -е состояние заносится в базу знаний (блок 16), после чего осуществляется переход к блоку 6.
Необходимо отметить, что при большом объеме базы знаний предложенный алгоритм позволит классифицировать то или иное состояние системы на предмет его конфликтности без построения его модели, а лишь на основе его показателей эффективности.
Апробация алгоритма
Как было описано выше, в ходе натурного эксперимента были смоделированы 63 различных состояния такой системы, как сегмент СС СН. Для этого изменялась конфигурация ЛВС, появлялись нарушители, осуществляющие DDoS-атаку и препятствующие нормальному функционированию сети связи, а также администраторы СС СН, оказывающие противодействие нарушителям.
В качестве примера рассмотрим СС СН с подключением девяти нарушителей. Схема такой сети представлена на рисунке 7.
Рисунок 7 – Схема сети с подключением нарушителей
Рассмотрим работу алгоритма на примере такой системы.
Шаг 1. Пусть необходимо исследовать только одну систему и определить, к какому из двух классов она относится (конфликтная или бесконфликтная). Тогда набор входных параметров будет иметь вид: .
Шаг 2. Далее описываем систему тройкой множеств , где ( – пользователи, – коммутаторы, – нарушители).
Шаг 3. Определяем показатели эффективности такой системы с путем мониторинга численных значений скорости и времени передачи данных, а также загрузки центральных процессоров персональных компьютеров пользователей использованием программного обеспечения PRTG Network Monitor. К показателям будут относится:
, где – скорость передачи данных пользователем; – пропускная способность канала связи.
где – время передачи сообщения пользователем; – минимальное время передачи сообщения, определяемое по формуле:
где – объем сообщения;
, где – загрузка центрального процессора пользователя, подвергающегося DDoS-атаке.
Для состояния было рассчитано: ; ; В.
Шаг 4. Исходя из выбранных показателей эффективности, представим функцию в мультипликативной форме:
.
Шаг 5. Обратившись к базе знаний, определяем, есть ли в ней система, соответствующая полученному значению . Поскольку в ходе натурного эксперимента такая конфигурация сети была рассмотрена и соответствует состоянию с индексом 24, переходим к шагу, классификации.
Шаг 6. Поскольку состояние обладает высокой степенью конфликтности, о чем свидетельствует его позиция (рисунок 8), а соответствует , формулируем вывод о том, что также является одним из наиболее конфликтных и наименее эффективных.
Рисунок 8 – Оценка текущего состояния
Заключение и выводы
Таким образом, с помощью предложенного алгоритма, зная численные значения показателей эффективности таких систем, как СС СН, можно осуществить классификацию с точки зрения их конфликтности. Возникающие погрешности при отнесении состояния системы к тому или иному классу минимизируются путем расширения базы знаний и добавления в нее новых моделей таких систем и расчета их оценок конфликтности. В дальнейшем при наличии большого набора моделей будет возможно осуществлять поиск наименее конфликтных состояний систем, оценивать их достижимость из текущего состояния и разрабатывать пути перехода, т. е. способы модернизации системы, направленные на повышение ее эффективности.
Авторлар туралы
Aleksey Popov
Voronezh Institute of the Ministry of Internal Affairs of Russia
Хат алмасуға жауапты Автор.
Email: Alex_std_ex@mail.ru
Postgraduate Student
Ресей, VoronezhӘдебиет тізімі
- О связи : Федеральный закон от 7 июля 2003 г. № 126-ФЗ. – Текст : электронный // КонсультантПлюс. – URL: https://www.consultant.ru/document/cons_doc_LAW_43224/ (дата обращения: 01.11.2022).
- Кобляков, А. В. Оптимизация структуры сети передачи данных с помощью многоуров-невой декомпозиции : автореферат диссертации на соискание ученой степени кандидата технических наук : 05.12.13 / А. В. Кобляков. – Уфа, 2008. – 19 с. – Текст : непосредственный.
- Сычев, К. И. Модели и методы исследования процессов функционирования и оптимизации построения сетей связи следующего поколения (Next Generation Network) : автореферат диссертации на соискание ученой степени кандидата технических наук : 05.12.13 / К. И. Сычев. – Москва, 2009. – 37 с. – Текст : непосредственный.
- Гилязов, Р. Л. Математическое моделирование и многокритериальная оптимизация мультисервисных сетей связи с учетом нечетких предпочтений пользователей : автореферат диссертации на соискание ученой степени кандидата технических наук : 05.13.18 / Р. Л. Гилязов. – Москва, 2009. – 19 с. – Текст : непосредственный.
- Кулешов, И. А. Анализ методов моделирования сетей связи / И. А. Кулешов, М. А. Дуплинский, Ю. А. Малахов. – Текст : непосредственный // Информатика, телекоммуникации и управление, 2010. – № 2. – С. 148–152.
- Пылинский, М. В. Особенности моделирования сети связи специального назначения / М. В. Пылинский. – Текст : непосредственный // Известия Тульского государственного университета. Технические науки. – 2018. – № 10. – С. 483–490.
- Саати, Т. Л. Математические модели конфликтных ситуаций / Т. Л. Саати. – Москва : Советское радио, 1977. – 304 с. – Текст : непосредственный.
- Светлов, В. А. Управление конфликтом. Новые технологии принятия решений в конфликтных ситуациях : учебное пособие / В. А. Светлов. – Саратов : Ай Пи Эр Медиа, 2019. – 136 c. – Текст : непосредственный.
- Сербулов, Ю. С. Модели анализа конкурентного ресурсного взаимодействия производственно-экономических систем : монография / Ю. С. Сербулов, Д. В. Сысоев, Е. В. Чернышова. – Воронеж : Научная книга, 2011. – 136 с. – Текст : непосредственный.
- Моделирование информационно-аналитической деятельности производственно-экономических систем в условиях ресурсного конфликта : монография / Д. А. Глухов [и др.]. – Воронеж, 2013. – 180 с. – Текст : непосредственный.
- Меньших, В. В. Структурная адаптация систем управления / В. В. Меньших, В. В. Сысоев. – Москва : ИПРЖР, 2002. – 150 с. – Текст : непосредственный.
- Сысоев, В. В. Конфликт. Сотрудничество. Независимость. Системное взаимодействие в структурно-параметрическом представлении / В. В. Сысоев. – Москва : Московская академия экономики и права, 1999. – 151 с. – Текст : непосредственный.
- Новосельцев, В. И. Системная конфликтология / В. И. Новосельцев. – Воронеж : Кварта, 2001. – 176 с. – Текст : непосредственный.
- Десятов, Д. Б. Теория конфликта : монография / Д. Б. Десятов, В. И. Новосельцев. – Воронеж : Научная книга, 2008. – 346 с. – Текст : непосредственный.
- Баркалов, С. А. Математическое моделирование конфликтов в социально-экономических системах : монография / С. А. Баркалов, В. И. Новосельцев, Н. В. Санина. – Воронеж : Научная книга, 2017. – 246 с. – Текст : непосредственный.
- Попов, А. В. Модель взаимодействия между элементами эрготехнической системы на примере сети связи специального назначения / А. В. Попов. – Текст : непосредственный // Математические методы в технологиях и технике. – 2022. – № 3. – С. 48–51.
- Попов, А. В. Математическое моделирование функционирования сегмента сети связи при наличии конфликтного элемента / А. В. Попов. – Текст : непосредственный // Уравнения в частных производных и смежные проблемы (PDERT’22) : сборник материалов Международной конференции (Белгород, 15–19 июля 2022 г.) / под редакцией В. Б. Васильева, И. С. Ломова. – Белгород : ИД БелГУ, 2022. – С. 115–118.
- Попов, А. В. Условия и порядок проведения натурного эксперимента на сегменте сети связи специального назначения / А. В. Попов. – Текст : непосредственный // Актуальные вопросы эксплуатации систем охраны и защищенных телекоммуникационных систем : сборник материалов Всероссийской научно-практической конференции. – Воронеж, 2022.
- Попов, А. В. Декомпозиционный подход к построению модели эрготехнической системы на примере сети связи специального назначения / А. В. Попов. – Текст : непосредственный // Инфокоммуникационные технологии. – 2022. – № 1. – С. 8–17.
- Кристофидес, Н. Теория графов. Алгоритмический подход / Н. Кристофидес. – Москва : Мир, 1978. – 427 с. – Текст : непосредственный.
- Попов, А. В. Исследование структурных и конфликтных свойств систем с использованием знаковых графов / А. В. Попов. – Текст : непосредственный // Актуальные проблемы прикладной математики, информатики и механики : сборник трудов Международной научной конференции (г. Воронеж, 11-13 ноября 2019 г.). – Воронеж, 2020. – С. 1050–1055.
- Пьянков, О. В. Математическое моделирование информационно-аналитических систем органов внутренних дел : монография / О. В. Пьянков. – Текст : непосредственный // Воронеж : Воронежский институт МВД России, 2013. – 132 с. – Текст : непосредственный.
- Компьютерная поддержка сложных организационно-технических систем / В. В. Борисов [и др.]. – Москва : Горячая линия – Телеком, 2002. – 154 с. – Текст : непосредственный.
- Zabbix : [сайт]. – URL: https://www.zabbix.com/ru (дата обращения 30.10.2022). – Текст : непосредственный.
- Paessler : the Monitoring Express. – URL: https://www.paessler.com/ru/prtg (дата обращения 30.10.2022).
- Боровиков, В. Statistica. Искусство анализа данных на компьютере: для профессионалов / В. Боровиков. – 2-е издание. – Санкт-Петербург : Питер, 2003. – 688 с. – Текст : непосредственный.
Қосымша файлдар









