Mathematical modeling of conflicts
- Authors: Antipova E.S.1
-
Affiliations:
- State University of Management
- Issue: Vol 19, No 4 (2023)
- Pages: 41-56
- Section: Mathematical modeling and information technology
- Submitted: 12.02.2025
- Published: 01.12.2023
- URL: https://medbiosci.ru/1816-9228/article/view/279716
- DOI: https://doi.org/10.18822/byusu20230441-56
- ID: 279716
Cite item
Full Text
Abstract
Subject of research: conflicts of various origins.
Purpose of research: to develop a mathematical model of the conflict, to obtain a single strict definition of the conflict, allowing to formalize any conflict and describe it mathematically.
Methods and objects of research: the methods of control theory and methods of the theory of dynamical systems are used in the work. The conflict model is described by difference equations.
Main results of research: the definition of conflict is formulated, which allows to formalize any conflict. A mathematical model of conflicts is constructed. The possible ways of the conflicting parties' influence on each other are considered and analyzed. The analysis has shown that the management of conflict situations is fundamentally different from the management of technical facilities. If in management theory it is possible to influence the cause of the mismatch, then in a conflict situation, as a rule, there is no such possibility. Based on the presented model, the conflict between an employee and an employer is considered and an analysis of this conflict is carried out from the point of view of management theory. The necessary and sufficient conditions for a conflict-free state of a system with two subjects are obtained.
Full Text
Введение
Конфликты являются движущей силой развития общества. Вся история развития человеческой цивилизации и отдельных ее составляющих представляет собой череду различных конфликтов: на каждом этапе развития общества люди ищут способы разрешения существующих конфликтов, что приводит к эволюции общества, и, одновременно, порождает новые конфликты [34]. Отметим, что это относится не только к человеку, но и к другим социальным животным.
Существуют различные виды конфликтов: военные [18, 38], политические [20], семейные [25], террористические угрозы [26, 31, 33, 35], социальные [22, 23, 31] и т. д.
Исследованием конфликтов занимается конфликтология [2, 16]. Конфликтология как наука возникла на стыке нескольких научных направлений [28]. В связи с этим существует множество определений конфликта и подходов к изучению конфликтов.
Конфликты с разных точек зрения изучаются в рамках таких наук, как социология [21], психология [17], политология [11], философия [2, 16] и др. В рамках этих направлений разработаны методы анализа соответствующих конфликтных ситуаций, а также рекомендации по разрешению различного вида конфликтов [2, 4, 12]. В основном эти исследования носят описательный, философский характер, закладывая фундамент для решения различных прикладных задач, однако они не имеют предсказательной силы и не позволяют на основе имеющихся эмпирических данных спрогнозировать возможную конфликтную ситуацию, описать ее развитие во времени и рассчитать допустимые пути выхода из нее.
С этой точки зрения представляет интерес математическое моделирование конфликтов.
В настоящее время для моделирования конфликтов применяются различные математические методы: теория игр [23, 24, 29, 36], алгебраический подход [5, 6, 19], динамическое моделирование конфликтов [1, 20, 25, 31, 35], логические методы [8, 9, 13, 27], вероятностные и статистические методы [18, 23, 26, 33, 38] и др.
В рамках теории игр рассматриваются две и более противоборствующие стороны, ведущие борьбу за свои интересы. Игроки обладают набором стратегий и выигрышем, который количественно оценивается при выборе стратегий. Данный подход применяется для принятия решений при анализе военных конфликтов, экономических противоборств, политических конкуренций и других социально-экономических конфликтов. В [29] рассмотрены конфликтные отношения между врачами и пациентами, которые могут выбрать стратегию конфликта или стратегию сотрудничества.
В [36] рассматривается применение кооперативных и некооперативных теоретико-игровых имитационных моделей водных конфликтов.
Наиболее известными задачами теории конфликтов, которые решаются методами теории игр, являются «Дилемма заключенного», «Семейный спор», «Рыбалка в прибрежных водах и открытом море» [37].
В алгебраической модели конфликтные ситуации в больших системах описываются с помощью теории полурешеток [19] и матричных моделей, позволяющих представлять и прогнозировать развитие ситуаций [5]. Такие модели позволяют решать задачи при нечетко заданных параметрах и связях между объектами, исследуя отклонения от заданной нормы для построенной ситуационной матрицы. Динамическая модель конфликтов описывает конфликтные ситуации в сложных системах с помощью дифференциальных уравнений [20, 25]. Так, например, в [25] рассмотрен семейный конфликт, и построена его модель на основе разностных уравнений, позволяющая предсказывать стабильность или распад брака. В [20] на основе модели Лотки-Вольтерры разработана модель, описывающая урегулирование двустороннего конфликта в результате экономического сотрудничества. В работах [1, 31, 35] представлены модели конкуренции идеологий – динамические модели, основанные на моделях эпидемиологического типа.
В работах [18, 26] рассмотрены статистические модели. В [18] разработана сетевая модель, для прогнозирования войны и мира в определенных городах. Открытой проблемой для статистических моделей остается нелинейный, изменяющийся во времени характер конфликта.
В работах [33, 38, 23] рассмотрены механистические модели для описания нелинейной динамики конфликта, использующие процесс Хоукса. В работе [38] моделируется поведение самовозбуждения. В работе [33] были рассмотрены одномерные и многомерные модели террористических угроз. В [23] представлена агентная модель, способная имитировать соперничество различных преступных группировок не только во времени, но и в пространстве. Эта модель позволяет описать развитие конфликтной ситуации во времени, анализировать переходы системы из одного состояния в другое, исследовать устойчивость различных состояний системы и т. п.
Логическая модель конфликтов использует булеву алгебру, нечеткие множества и теорию графов [8, 9, 13, 27]. С помощью логической модели определяется принадлежность того или иного субъекта системы к одной из конфликтующих групп и в каком отношении находятся стороны (сотрудничество, конфликт или нейтральное состояние).
В работах [22, 32] анализ конфликта описан моделью Павлака [30]. Отметим также подход, основанный на иерархической модели, в основе которой лежит анализ иерархий Т. Саати [7, 14, 15], позволяющий прогнозировать исход конфликтной ситуации, но решение конфликта данный подход не предлагает.
Следует отметить, что в каждой математической модели конфликта фактически используется свое определение конфликта и даже свое представление о том, что называть конфликтом. Более того, и с философской точки зрения не существует единого общепринятого определения, что такое конфликт.
В настоящее время известно несколько определений конфликта, которые рассматривают это явление с философской или психологической точки зрения. Приведем некоторые из них. «Конфликт… – наиболее деструктивный способ развития и завершения значимых противоречий, возникающих в процессе социального взаимодействия, а также борьба подструктур личности» [3, С. 158]. «Это противоборство, и способ разрешения возникающих противоречий, и эмоционально окрашенный процесс социального взаимодействия» [10, С. 101]. Конфликт – разновидность нелогического противоречия» [16, С. 51].
Несмотря на безусловную полезность и правомерность таких определений, следует отметить, что они не позволяют формализовать конфликт, и перейти к его математическому описанию.
В настоящей работе впервые предлагается общее формальное определение конфликта, которое позволяет перейти к математическому описанию любых конфликтных ситуаций, а также позволяет с единых позиций количественно описать конфликты, относящиеся к самым разным предметным областям.
Результаты и обсуждение
Дадим определение конфликта, от которого далее будем отталкиваться в своих рассуждениях, и которое позволяет перейти к формальному математическому описанию конфликтов.
Конфликт – это рассогласование между желанием субъекта и его возможностями, т. е. между тем, что он хочет, и тем, что он имеет.
Таким образом, считается, что конфликтом может быть названа любая ситуация, в которой желание (цель) субъекта не совпадает с тем, что он имеет в данный момент, независимо от того, в какой конкретной области деятельности субъекта это рассогласование возникло.
Согласно этому определению, любой конфликт характеризуется как минимум двумя параметрами: то, что субъект хочет (его цель) , и то, что он в данный момент имеет .
Таким образом, причиной (движущей силой) конфликта является рассогласование
где
По определению, считается, что в отсутствие конфликта , а конфликт имеет место, если
Предмет конфликта – объективно существующие или несуществующие субъекты или объекты, с которыми связано возникшее рассогласование.
В конфликтологии при описании и анализе конфликтов обычно говорят о конфликте между двумя и более субъектами [2, 16]. Из данного выше определения следует, что правильнее говорить о том, что у этих субъектов имеется общий предмет конфликта, в то время как сам конфликт у каждого из конфликтующих субъектов будет свой: у каждого из них имеется свое рассогласование , а, значит, и своя степень (интенсивность) конфликта. Кроме того, разные субъекты могут по-разному относиться к одному и тому же конфликту (рассогласованию), а, следовательно, для каждого из них один и тот же конфликт будет иметь разную значимость: для одних субъектов данный конфликт может иметь первостепенную значимость, и они будут прилагать все возможные усилия для разрешения этого конфликта, в то время как для других этот же конфликт может быть совершенно незначимым, и они просто не будут обращать на него внимание. Иными словами, когда говорят о конфликте двух и более субъектов, нужно иметь в виду, что у каждого из них имеется свой (по значимости и интенсивности) конфликт, связанный с одним и тем же предметом, и каждый из них пытается разрешить свой конфликт по-своему с учетом имеющихся возможностей, обстоятельств и реакции других субъектов.
В связи с этим далее будем различать конфликт и конфликтную ситуацию.
Конфликтная ситуация – это ситуация (состояние системы, стратегия), в которой участвуют несколько субъектов, имеющих общий предмет конфликта, при этом у разных субъектов могут быть разные параметры конфликтов, разные рассогласования а, значит, и разные причины (движущие силы) конфликтов.
Конфликтующие стороны (участники конфликта) – субъекты, участвующие в данной конфликтной ситуации.
Таким образом, конфликтная ситуация характеризуется полным набором параметров и, соответственно, рассогласований всех участников конфликтной ситуации.
Параметры конфликта не всегда могут быть выражены количественно, однако в дальнейшем мы будем применять к ним формальные математические операции, позволяющие, по крайней мере, сократить запись при формулировке проблемы.
Параметры конфликта и , а вместе с ними и рассогласование , даже если они не могут быть выражены количественно, могут принимать как непрерывные, так и дискретные значения.
Вследствие этого можно говорить о конфликте с непрерывным рассогласованием и конфликте с дискретным рассогласованием. В последнем случае рассогласование может принимать только два значения: 0 или 1, в зависимости от того, удовлетворено данное желание субъекта или нет. В случае конфликта с непрерывным рассогласованием под действием разных факторов (в том числе под действием усилий, предпринимаемых конфликтующими сторонами) рассогласование (1) может уменьшаться, что приводит к ослаблению конфликта, или увеличиваться, что приводит к усилению конфликта.
Параметры конфликта могут быть внутренними и внешними. Внутренние параметры конфликта присущи самому субъекту, и субъект всегда может влиять на эти параметры (т. е. он может изменять соответствующий параметр, прикладывая различные усилия – психологические, интеллектуальные, физические, материальные, экономические, политические и т. п.), хотя в ряде случаев это влияние может быть ограничено в силу различных причин. Внешние параметры присущи другим субъектам или объектам, и данный субъект либо не имеет возможности влиять на эти параметры (т. е. не имеет возможности их изменять), либо его влияние на эти параметры является ограниченным, либо он может на них влиять только косвенно (опосредованно) через другие субъекты или объекты.
Параметр является внутренним параметром субъекта, и субъект может его изменять непосредственно. В то же время параметр может, как принадлежать данному субъекту, т. е. быть его внутренним параметром, так и не принадлежать ему, т. е. являться внешним параметром субъекта. В зависимости от этого будем различать внутренний и внешний конфликты.
Внутренний конфликт (конфликт с внутренним рассогласованием) – когда параметр принадлежит тому же субъекту, что и параметр , т. е. этот субъект имеет возможность самостоятельно и непосредственно изменять параметр . Пример 1: субъект имеет вес , а хочет иметь (т. е. хочет похудеть); в результате у него имеется внутренний конфликт, связанный с его весом. В этом случае, у него имеются два способа разрешить этот конфликт: (а) смириться с собственным весом, т. е. изменить свой параметр ; (б) приложить усилия для изменения собственного веса , например, заняться спортом, сесть на диету и т. д.
Внешний конфликт (конфликт с внешним рассогласованием) – когда данный субъект не имеет возможности непосредственно изменять параметр . Например, когда параметр принадлежит другому субъекту или управляется другим субъектом, который может непосредственно изменять этот параметр . Пример 2: работник хочет получать зарплату , а работодатель платит ему зарплату В результате у работника возникает конфликт, связанный с рассогласованием (1). В этом случае работник не может непосредственно изменять свою зарплату ; это может сделать только работодатель, а работник может оказывать на работодателя воздействие с целью заставить его повысить зарплату. Отметим, что пока работник не оказывает на работодателя воздействия, направленного на повышения своей зарплаты, у работодателя в этой ситуации нет никакого конфликта. Другой тип внешнего конфликта – когда параметр вызван внешними обстоятельствами непреодолимой силы (например, когда то, что хочет субъект, ограничено или запрещено законами природы). В этом случае единственный способ субъекта разрешить этот конфликт – приспособиться, т. е. изменить свой параметр , приблизив его или даже сделав равным внешнему параметру .
Согласно данному выше определению, конфликт возникает лишь тогда, когда у человека имеется цель, не совпадающая с существующим состоянием, и возникает желание достичь этой цели, т. е. необходимым условием для возникновения конфликта является желание субъекта достичь поставленную цель или желание субъекта преодолеть возникшее противоречие.
Таким образом, возникший у субъекта конфликт по определению вызывает у него реакцию (усилие, желание), направленную на разрешение этого конфликта, т. е. на уменьшение имеющегося рассогласования.
Согласно (1) этого он может добиться либо за счет уменьшения параметра (хочу), либо за счет увеличения параметра (имею). Таким образом, поиск способов разрешения любого конфликта, в конечном счете, сводится к поиску методов, способов и средств соответствующего изменения параметров конфликта и .
В частности, для разрешения внешнего конфликта при постоянном субъект должен оказать такое воздействие на оппонента, управляющего параметром , чтобы оппонент был вынужден изменить этот параметр в нужную сторону. Существует единственный способ воздействовать на оппонента: создать ему конфликт, разрешая который оппонент будет вынужден изменить контролируемый им параметр в нужную для данного субъекта сторону.
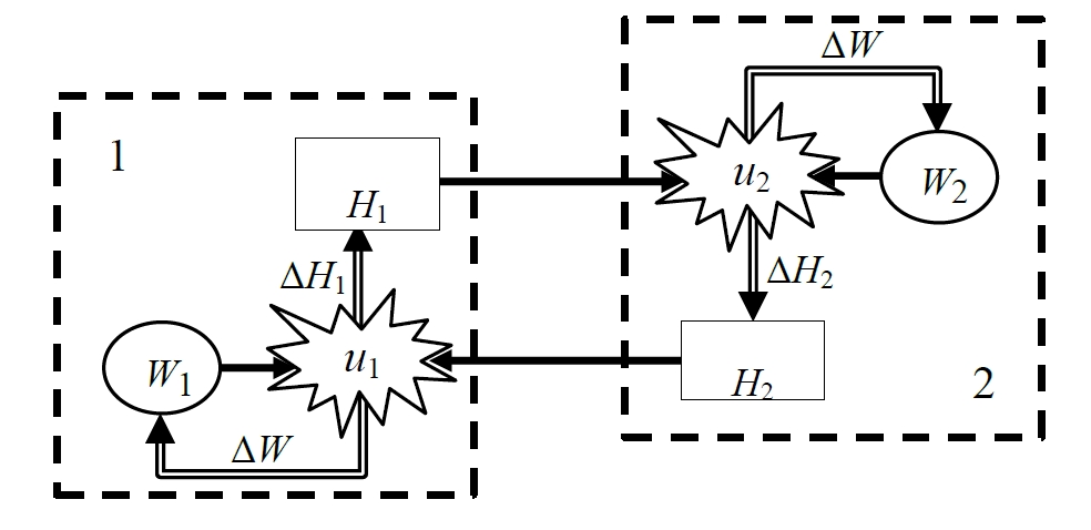
Рассмотрим пример конфликтов с непрерывным рассогласованием (конфликты с дискретным рассогласованием будут рассмотрены в следующих работах). Работник выполняет некую работу, и получает определенную зарплату, но эта зарплата его не устраивает, т. к. он хочет получать больше за свою работу. В свою очередь, работодателя не устраивает качество работы работника, или он хочет, чтобы работник работал больше. У каждого из них возникает рассогласование между тем, что они хотят, и тем, что имеют. Пусть для определенности рассогласование работника где – желаемая зарплата работника – реальная зарплата работника, которую ему платит работодатель. Рассогласование работодателя , где – желаемое работодателем качество или объем работы, выполняемой работником, – реальное качество или объем работы, выполняемой работником.
На рис. 1 представлена схема описанной выше конфликтной ситуации с двумя субъектами.
Рисунок 1 – Схема конфликтной ситуации между двумя субъектами
На рис. 2 приведена схема управления этой же конфликтной ситуацией.
Рисунок 2 – Схема управления конфликтной ситуацией с двумя участниками
Штриховыми рамками на рис. 2 выделены субъекты (участники конфликта). Звездой показаны сами конфликты (рассогласования); двойными стрелками показаны усилия, направленные на изменение параметров конфликта. Здесь и – управляющие усилия, прилагаемые субъектом , и направленные на изменение его собственных параметров и .
Изменяя параметры и участники данной конфликтной ситуации могут воздействовать друг на друга, заставляя оппонента изменять свой параметр в нужном направлении: если ты увеличишь свой параметр чтобы уменьшить мое рассогласование (конфликт), то и я могу увеличить свой параметр , чтобы уменьшить твое рассогласование (конфликт), и наоборот, если ты будешь уменьшать свой параметр увеличивая мое рассогласование (усиливая мой конфликт), то и я могу уменьшать свой параметр ,
увеличивая твое рассогласование (усиливая твой конфликт).
Вместе с тем, у каждого из участников данной конфликтной ситуации имеется свое представление о том, каким должен быть его параметр .
Рассмотрим динамику конфликта.
Рассмотрим случай, когда – постоянные величины, при достижении которых конфликт исчезает, и рассогласование для каждого участника конфликтной ситуации равно нулю.
Будем считать, что контакты между субъектами происходят периодически, и при каждом контакте субъекты могут изменять свои параметры в зависимости от имеющегося рассогласования. В результате к следующему контакту они подойдут с параметрами и , где – изменения соответствующих параметров конфликта за один контакт.
В этом случае динамика конфликта описывается уравнениями
(2)
(3)
или, учитывая (1),
(4)
(5)
где верхний индекс означает номер контакта (цикл взаимодействия) субъектов; где
В стационарном состоянии системы и и конфликтующие стороны не изменяют свои параметры
В общем случае т. е. субъекты принимают решения изменить свои параметры не только в зависимости от собственного рассогласования, но и от рассогласования оппонента (т. е. они учитывают не только свою неудовлетворенность существующей ситуацией, но и неудовлетворенность самого оппонента). В зависимости от вида функций конфликт (рассогласование) у каждого субъекта может либо усиливаться, либо затухать.
Рассмотрим простейшую модель, когда
(6)
где – постоянные параметры, характеризующие i-ого субъекта.
В этом случае уравнения (4) и (5) принимают вид
(7)
(8)
Из определения (6) понятен смысл параметров , которые характеризуют психологию (стратегию поведения) субъектов в данной конфликтной ситуации. Параметры и характеризуют интенсивность воздействия соответствующего субъекта на оппонента, учитывая интенсивность собственного конфликта (рассогласования). Эти параметры отражают рациональность соответствующего субъекта. Параметры и характеризуют интенсивность воздействия соответствующего субъекта на оппонента, учитывая интенсивность собственного конфликта (рассогласования). Эти параметры отражают рациональность соответствующего субъекта. Параметры и показывают, что соответствующий субъект при воздействии на оппонента учитывает также и его конфликт (рассогласование). Эти параметры характеризуют толерантность соответствующего субъекта по отношению к его оппоненту.
При чем меньшую зарплату получает работник (чем больше ), тем хуже он работает (тем больше ). В этом случае работник воздействует на работодателя, показывая ему, что повышая зарплату, он будет стимулировать работника работать лучше.
При чем хуже работник работает (чем больше ), тем меньшую зарплату ему платит работодатель (тем больше ). В этом случае работодатель воздействует на работника, показывая ему, что работая лучше, он будет получать большую зарплату.
При чем меньшую зарплату получает работник (чем больше ), тем лучше он работает (тем меньше ). Этот случай кажется иррациональным, однако он может иметь место, когда работник надеется, что если он будет работать лучше, работодатель это заметит, и повысит ему зарплату.
При чем хуже работник работает (чем больше ), тем большую зарплату ему платит работодатель (тем меньше ). Этот случай также кажется иррациональным, однако он может иметь место, когда работодатель надеется, что если он будет больше платить работнику, то работник будет лучше работать.
Таким образом, параметры и описывают (характеризуют) стратегию воздействия одного субъекта на другого, когда субъекты пытаются разрешить собственный конфликт (обратную связь).
При чем меньшую зарплату получает работник (чем больше ), тем сильнее работодатель повышает его зарплату (уменьшает рассогласование ). Т. е. работодатель идет навстречу работнику, независимо от того, как работник работает.
При чем хуже работник работает (чем больше ) тем быстрее он повышает качество своей работы (уменьшает рассогласование ). Т. е. работник идет навстречу работодателю, независимо от того, какую зарплату тот ему платит.
При работодатель снижает зарплату работнику, например, считая, что тот слишком много получает, или показывая работнику, что работодатель в нем не заинтересован.
При работник снижает качество работы, например, считая, что он и так слишком много делает, или показывая работодателю, что он не держится за эту работу.
Таким образом, можно выделить несколько задач моделирования конфликтных ситуаций:
- найти стратегии поведения данного субъекта (т. е. значения его параметров ), при которых он может разрешить свой конфликт, если стратегии поведения (т. е. параметры ) остальных участников конфликтной ситуации заданы, и не изменяются;
- найти такие стратегии поведения (т. е. параметры ) всех участников конфликтной ситуации, при которых все имеющиеся конфликты могут быть разрешены;
- найти такие стратегии поведения (т. е. параметры ) всех участников конфликтной ситуации, при которых можно разрешить определенные конфликты, и при этом усилить остальные (например, разрешить свой конфликт, но при этом создать конфликт оппоненту).
Проведем анализ полученной модели. С точки зрения поставленных задач моделирования конфликтных ситуаций представляет интерес выяснить, при каких параметрах (т. е. при каких стратегиях конфликтующих сторон) система придет в стационарное бесконфликтное состояние и (т. е. все возникшие в системе конфликты будут разрешены), а при каких существующие в системе конфликты не удастся разрешить, и как они в этом случае будут развиваться.
Для этого рассмотрим решение системы уравнений (7), (8).
Легко показать, что при , когда субъекты при принятии решений не учитывают интересы оппонентов, система уравнений (7), (8) имеет решения:
где , .
В общем случае решение системы уравнений (7), (8) будем искать в виде
(9)
Подставляя (9) в уравнения (7), (8), получим систему алгебраических уравнений
(10)
(11)
из которой следует характеристическое уравнение
(12)
имеющее решения
(13)
Рассмотрим сначала случай, когда и параметры – действительные.
Учитывая, что по определению рассогласования (1) могут принимать только неотрицательные значения, приходим к выводу, что при стационарное (бесконфликтное) состояние и будет асимптотически устойчивым. Т. е. пока и рассогласования и будут монотонно убывать. Таким образом, в этом случае условие устойчивости имеет вид и или, учитывая (13),
(14)
Из условия (14) получим
(15)
(16)
Если , то условие (16) выполняется автоматически, а из условия (15) следует, что
(17)
Если , то условие устойчивости (15) не выполняется.
В силу нелинейности уравнений (7) и (8) может оказаться, что одно из рассогласований достигло нуля в то время, как другое отличается от нуля. В этом случае будет иметь место только одно из уравнения (7) и (8). Пусть для определенности . В этом случае уравнение (7) принимает вид
(18)
И одновременно должно выполняться условие
(19)
следующее из уравнения (8) и обеспечивающее сохранение .
Для того, чтобы и в этом случае рассогласование монотонно убывало, из (18) следует условие
(20)
Аналогичным образом, получим условия
(21)
Таким образом, для действительных значений параметров достаточными условиями устойчивости бесконфликтного состояния системы является , т. е. условия
(22)
Система может приходить в бесконфликтное состояние даже, когда . Рассмотрим эту ситуацию более подробно. Пусть
(23)
Система уравнений для начальных рассогласований и рассогласований на первом шаге итерационного процесса имеет следующий вид:
(24)
Для определенности будем считать, что . Тогда в (23) можно пренебречь слагаемыми при . Из (24) получим
(25)
Для того чтобы рассогласования были затухающими и равными 0, необходимо, чтобы в силу неотрицательности рассогласований и уравнений (7), (8). Тогда из (25) получим условия, при которых будут меньше нуля
(26)
Таким образом, критерием устойчивости бесконфликтного состояния системы для действительных значений параметров являются условия
(27)
В случае, когда у одного из участников конфликта конфликт затух , а для второго участника конфликта критерий (27) не выполняется, но выполняются условия (19)–(21), то его рассогласование также будет стремиться к нулю, и его конфликт затухнет.
Если , то параметр (12) является комплексным. В этом случае можно записать
где .
В этом случае функция будет знакопеременной, и в силу неотрицательности рассогласований (1) стационарное бесконфликтное состояние будет устойчивым. Однако, если одно из рассогласований достигло нуля, то достаточными условиями бесконфликтного состояния системы являются условия (19)–(21).
Конфликтную ситуацию можно изобразить точкой в фазовом пространстве , а динамику развития конфликта – фазовой траекторией.
Некоторые результаты расчетов конфликтных ситуаций приведены на рисунках 3–11.
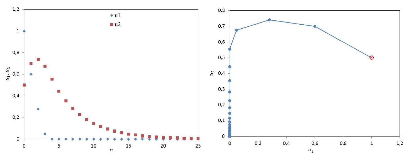
Рисунок 3 – Зависимости и (слева) и фазовая траектория конфликта работник-работодатель (справа) для и ( 0.737; 0.163)
Рисунок 4 – Зависимости и (слева) и фазовая траектория конфликта работник-работодатель (справа) для и (0.5; 0.4)
Рисунок 5 – Зависимости и (слева) и фазовая траектория конфликта работник-работодатель (справа) для и (0.5; 0.4)
Рисунок 6 – Зависимости и (слева) и фазовая траектория конфликта работник-работодатель (справа) для и (1.01; 0.089)
Рисунок 7 – Зависимости и (слева) и фазовая траектория конфликта работник-работодатель (справа) для и (0.51; 8.27)
Рисунок 8 – Зависимости и (слева) и фазовая траектория конфликта работник-работодатель (справа) для и (0.671; 10.18)
Рисунок 9 – Зависимости и (слева) и фазовая траектория конфликта работник-работодатель (справа) для и (0.787; 19.53)
Рисунок 10 – Зависимости и (слева) и фазовая траектория конфликта работник-работодатель (справа) для и (1.05; 11.45)
Рисунок 11 – Зависимости и (слева) и фазовая траектория конфликта работник- работодатель (справа) для и (1.25; 34.66)
На рисунках 3–6 показано монотонное уменьшение рассогласований обоих субъектов и, следовательно, затухание (убывание) конфликтов, т. е. компромиссное завершение конфликта: и сотрудник, и начальник приходят к компромиссу.
Рисунки 7–10 иллюстрируют затухание конфликтов обоих субъектов при комплексном значении параметра .
На рис. 11 показано уменьшение рассогласования одного из субъектов и увеличение рассогласования второго, т. е. при убывании конфликта одного из участников происходит возрастание конфликта другого участника – победное завершение конфликта одним из участников. Это происходит потому, что при данном комплексном параметре одно из рассогласований достигло нуля, а достаточные условия устойчивости бесконфликтного состояния системы (19) – (21) не выполняются.
Заключение и выводы
В данной статье сформулирована математическая теория конфликта. Даны определения, которые позволяют описать процессы в конфликтологии математическим языком. Получены уравнения, описывающие параметры конфликта для двух субъектов. Построена модель конфликтной ситуации между двумя субъектами. Особенностью модели является то, что для разрешения собственного конфликта субъекты не могут воздействовать (влиять) непосредственно на параметры другого субъекта. Они могут изменять только собственные параметры и таким образом влиять на другого субъекта косвенно (опосредованно): при изменении собственных параметров субъект может вызвать конфликт у оппонента, тем самым вынуждая его поменять свои параметры в нужную для данного субъекта сторону.
В этом заключается принципиальное отличие управления конфликтной ситуацией от управления техническими объектами. Если при управлении техническими объектами обычно имеется возможность непосредственно влиять на причину, вызывающую рассогласование , то в рассматриваемой конфликтной ситуации такая возможность отсутствует.
Рассмотрен пример конфликтной ситуации между двумя субъектами работник – работодатель, и построена динамическая модель развития данной конфликтной ситуации. Рассмотренная модель позволяет воспроизвести все возможные варианты развития конфликтных ситуаций в зависимости от психологического состояния ее участников.
С практической точки зрения, анализируя различные конфликтные ситуации с участием разных оппонентов, для каждого субъекта можно определить диапазон параметров , характеризующих его психологию (стратегию поведения), т. е. построить количественный психологический портрет субъекта. Считая, что психология субъекта не изменяется в конфликтах с другими оппонентами, полученные таким образом коэффициенты можно использовать для анализа других конфликтных ситуаций с участием данного субъекта.
About the authors
Ekaterina S. Antipova
State University of Management
Author for correspondence.
Email: antipovaes@live.ru
Senior Lecturer, Department of Mathematical Methods in Economics and Management
Russian Federation, MoscowReferences
- Антипова, Е. С. Математическое моделирование конкуренции двух идеологий с внутренними конфликтами. – Текст : непосредственный // Вестник СибГУТИ. – 2022. – №. 4 (60). – С. 27–42.
- Анцупов, А. Я. Структура конфликта / А. Я. Анцупов, А. И. Шипилов. – Текст : непосредственный // Конфликтология. – М. : ЮНИТИ, 1999. – 551с.
- Анцупов А. Я. Словарь конфликтолога. 2-е изд. / А. Я. Анцупов, А. И. Шипилов. – СПб. : Изд-во Питер. – 2006. – Текст : непосредственный.
- Васильев, Н. Н. Тренинг преодоления конфликтов / Н. Н. Васильев. – СПб. : Речь, 2007 – 174 с. – Текст : непосредственный.
- Ивашкин, Ю. А. Структурно-параметрическое моделирование и идентификация аномальных ситуаций в сложных технологических системах / Ю. А. Ивашкин. – Текст : непосредственный // Проблемы управления. – 2004. – № 3. – С. 39–42.
- Крюков, Н. А. Модельные представления в конфликтологии / Н. А. Крюков, Т. В. Крюкова. – Текст : непосредственный // Вестник Санкт-Петербургского университе-та. Философия и конфликтология. – 2013. – № 4. – С. 67–77.
- Крючева, Я. В. Иерархическая процедура Т. Саати в конфликтологии / Я. В. Крюче-ва, М. Е. Турбина. – Текст : непосредственный // Динамика социальной трансформа-ции российского общества: региональные аспекты. – 2017. – С. 169–175.
- Левин, В. И. Логико-алгебраические методы в теории конфликта систем / В. И. Левин. – Текст : непосредственный // Известия Пензенского государственного педа-гогического университета им. ВГ Белинского. – 2011. – №. 26. – С. 596–608.
- Левин, В. И. Логико-алгебраический подход к моделированию конфликтов / В. И. Левин // Системы управления, связи и безопасности. – 2015. – № 4. – С. 69–87.
- Лукин, Ю. Ф. Конфликтология: управление конфликтом / Ю. Ф. Лукин. – М. : Ака-демический проект, 2008. – 101 с. – Текст : непосредственный.
- Липсет, М. Политический человек : социальные основания политики / М. Липсет ; пер. с англ. Е. Г. Генделя, В. П. Гайдамака, А. В. Матешук. – Москва : Мысль, 2016. – 612 с. – Текст : непосредственный.
- Майерс, Д. Социальная психология / Д. Майерс ; пер. с англ. – СПб. : Питер, 1997. – 688 с. – ISBN 5-88782-141-8. – Текст : непосредственный.
- Пьянков, О. В. Математическое моделирование информационно-аналитической си-стемы на основе теории конфликтов / О. В. Пьянков. – Текст : непосредственный // Вестник Воронежского государственного технического университета. – 2014. – Т. 10. – № 1. – С. 75–79.
- Саати, Т. Л. Принятие решений. Метод анализа иерархий / Т. Л. Саати. – М. : Радио и связь, 1989. – 316 с. – Текст : непосредственный.
- Саати, Т. Аналитическое планирование. Организация систем / Т. Саати, К. Кернс. – М. : Радио и связь, 1991. – 224 с. – Текст : непосредственный.
- Светлов, В. А. Введение в конфликтологию : учебное пособие / В. А. Светлов. – М. : Флинта, 2018. – 520 с. – Текст : непосредственный.
- Социальная психология : учебное пособие для вузов / под ред. А. Н. Сухова, А. А. Деркача). – Серия : Высшее образование. – 2001. – 600 с. – ISBN 5-7695-0627-Х. – Текст : непосредственный.
- Aquino G., Guo W., Wilson A. Nonlinear dynamic models of conflict via multiplexed in-teraction networks // arXiv preprint arXiv:1909.12457. – 2019.
- Basile C., Cappadonia A., Lioy A. Algebraic models to detect and solve policy conflicts // Computer Network Security: Fourth International Conference on Mathematical Methods, Models, and Architectures for Computer Network Security, MMM-ACNS 2007 St. Peters-burg, Russia, September 13–15, 2007 Proceedings 4. – Springer Berlin Heidelberg, 2007. – С. 242–247.
- Chilachava T., Pochkhua G. Research of the dynamic system describing mathematical model of settlement of the conflict by means of economic cooperation // Computer Science & Telecommunications. – 2018. – Т. 55. – № 3.
- Wieviorka M. Social conflict // Current Sociology. – 2013. – Т. 61. – № 5–6. – С. 696–713.
- Deja R. et al. Conflict analysis, rough set methods and applications // Studies in Fuzzyness and Soft Computing. – 2000. – С. 491–520.
- Egesdal M. et al. Statistical and stochastic modeling of gang rivalries in Los Angeles // SI-AM Undergraduate Research Online. – 2010. – Т. 3. – С. 72–94.
- Egorova A. A. Data Mining using the Theory Cooperative Games in C-core to form clusters // Journal of Physics: Conference Series. – IOP Publishing, 2019. – Т. 1392. – №. 1. – С. 012033.
- Gottman J., Swanson C., Murray J. The mathematics of marital conflict: Dynamic mathe-matical nonlinear modeling of newlywed marital interaction // Journal of Family Psycholo-gy. – 1999. – Т. 13. – №. 1. – С. 3.
- Guo W. Common statistical patterns in urban terrorism // Royal Society open science. – 2019. – Т. 6. – №. 9. – С. 190645.
- Ismaili S., Fidanova S. Application of Intuitionistic Fuzzy Sets for Conflict Resolution Modeling and Agent Based Simulation // International Journal Bioautomation. – 2019. – Т. 23. – №. 2. – С. 175.
- Vinyamata E. Conflictology: A multidisciplinary vision // Journal of Conflictology. – 2010. – Т. 1. – №. 1. – С. 1.
- Liu J. et al. Cooperation or conflict in doctor-patient relationship? An analysis from the per-spective of evolutionary game // IEEE Access. – 2020. – Т. 8. – С. 42898–42908.
- Pawlak Z. Conflicts and negotations // Rough Sets and Knowledge Technology: First In-ternational Conference, RSKT 2006, Chongquing, China, July 24–26, 2006. Proceedings 1. – Springer Berlin Heidelberg, 2006. – С. 12–27.
- Santonja F. J., Tarazona A. C., Villanueva R. J. A mathematical model of the pressure of an extreme ideology on a society // Computers & Mathematics with Applications. – 2008. – Т. 56. – № 3. – С. 836–846.
- Skowron A., Ramanna S., Peters J. F. Conflict analysis and information systems: a rough set approach // Rough Sets and Knowledge Technology: First International Conference, RSKT 2006, Chongquing, China, July 24-26, 2006. Proceedings 1. – Springer Berlin Heidelberg, 2006. – С. 233–240.
- Tench S., Fry H., Gill P. Spatio-temporal patterns of IED usage by the Provisional Irish Republican Army // European Journal of Applied Mathematics. – 2016. – Т. 27. – № 3. – С. 377–402.
- Turchin P. et al. War, space, and the evolution of Old World complex societies // Proceed-ings of the National Academy of Sciences. – 2013. – Т. 110. – № 41. – С. 16384–16389.
- Wang Y., Bu F. Modeling radicalization of terrorism under the influence of multiple ideo-logies // AIMS Mathematics. – 2022. – Т. 7. – № 3. – С. 4833–4850.
- Wei S. On the use of game theoretic models for water resources management : дис. – BTU Cottbus-Senftenberg, 2008.
- Wierzbicki A. P. Negotiation and mediation in conflicts I: The role of mathematical ap-proaches and methods // IFAC Proceedings Volumes. – 1983. – Т. 16. – № 17. – С. 163–177.
- Zammit-Mangion A. et al. Point process modelling of the Afghan War Diary // Proceedings of the National Academy of Sciences. – 2012. – Т. 109. – № 31. – С. 12414–12419.
Supplementary files












