Information and algorithmic support for processing and analysis of regulative documents in the field of information security in an automated information system
- Authors: Chekanov I.R.1, Kuznetsov A.S.1
-
Affiliations:
- Russian State Social University
- Issue: Vol 26, No 6 (2024)
- Pages: 146-157
- Section: Informatics and information processes
- Submitted: 02.03.2025
- Accepted: 02.03.2025
- Published: 15.12.2024
- URL: https://medbiosci.ru/1991-6639/article/view/282106
- DOI: https://doi.org/10.35330/1991-6639-2024-26-6-146-157
- EDN: https://elibrary.ru/FXNFBO
- ID: 282106
Cite item
Full Text
Abstract
This scientific article examines in detail the issues related to the development of information and algorithmic support for the processes of preliminary processing and analysis of regulatory documents in the field of information security. A systems analysis of the subject area is carried out. From the standpoint of a systems approach and structural analysis, the processes of processing and analysis of regulatory and technical documentation in the field of information security are considered. Groups of constituent subprocesses of working with regulatory documents are identified. A set of information models of detailing the constituent functional subprocesses of processing and analysis of regulatory documentation in the subject area of information security is built. A generalized information model of the processes of processing and analysis of regulatory documents on information security is built for the purpose of their updating in the information database with the subsequent generation of reporting documentation. A functional formalized description of the constituent subprocesses of identification and collection of documents, classification and systematization of documentation, entering documents into the information database, updating information security data and generating reporting documentation for decision makers is provided. Algorithmic support for user work with the automated information system is presented in the form of a block diagram. The proposed approaches represent a dynamic model of information support for the processes of preparation, development, selection and adoption of management decisions.
Full Text
Введение
Важнейшей частью цифровизации общества и применения информационных технологий в современном мире является обеспечение информационной безопасности (ИБ)1. Регламентируемые основы представлены фундаментальными нормативными и законодательными актами указанной области, такими как: Федеральный закон от 27 июля 2006 г. № 149-ФЗ «Об информации, информационных технологиях и о защите информации», Федеральный закон от 27 июля 2006 г. №152 «О персональных данных», Федеральный закон от 26 июля 2017 г. № 187 «О критической информационной инфраструктуре» и др.
Важной самостоятельной задачей является оценка всего перечня законодательных актов, затрагивающих область ИБ, однако согласно проведенным исследованиям [1] их количество превышает 400 документов. Большое разнообразие документационного обеспечения в области ИБ диктует необходимость создания системного описания процессов их обработки, анализа и классификации. Разработка эффективных механизмов и инструментов управления информационной безопасностью является актуальной научной задачей и требует системного подхода в анализе нормативно-правовой документации и применения методов формализации, в том числе в части совершенствования управления процессами обработки и анализа нормативных документов. Эффективное организационное управление невозможно без постоянного мониторинга и актуализации нормативно-правовой базы, что задает высокие требования к информационно-аналитическому сопровождению данных [2].
Целью работы является разработка информационного и алгоритмического обеспечения процессов предварительной обработки и анализа нормативных документов в области информационной безопасности.
В процессе проведения данного исследования были поставлены следующие задачи:
- Провести системный анализ предметной области и выделить основные группы подпроцессов работы с нормативными документами.
- Разработать комплекс информационных моделей, детализирующих функциональные подпроцессы обработки и анализа нормативной документации.
- Построить обобщенную информационную модель, формализующую процессы обработки и анализа нормативных документов рассматриваемой области.
- Разработать функциональное формализованное описание составляющих подпроцессов идентификации и сбора документов, классификации и систематизации документации, ввода документов в информационную базу данных, актуализации данных по информационной безопасности и генерации отчетной документации.
- Разработать структурно-функциональную графическую блок-схему алгоритма работы пользователя с автоматизированной информационной системой управления информацией в сфере информационной безопасности.
Объектом исследования являются процессы обработки и анализа нормативной документации в области информационной безопасности, основанные на методах системного анализа. Предметом исследования выступает визуальное представление процессов работы с нормативными документами в области ИБ в виде информационных моделей детализации функциональных подпроцессов и алгоритмическое обеспечение процессов предварительной обработки и анализа нормативных документов по ИБ.
Основная часть.
Вербальная модель предметной области
Профессиональная деятельность специалистов в области информационной безопасности построена на общих правилах решения типовых процедур с использованием законодательной и нормативной базы – документационного обеспечения [3].
Основными опорными документами для работы являются: международные нормативные правовые акты (НПА), федеральные законы, указы Президента, постановления Правительства, акты министерств и ведомств, стандарты в области ИБ (ГОСТы), законы субъектов РФ, НПА Банка России, стандарты Банка, а также документы, носящие рекомендательный характер, и судебная практика.
Специалисту требуется классифицировать поставленную задачу по направлениям ИБ, предполагающим определенный пакет документов, можно выделить следующие основные группы:
- «Информация».
- «Защита информации».
- «Аудит».
- «Контроль».
- «Управление».
- «Угрозы».
Каждое направление содержит различное количество подгрупп и опорных документов, определяемых в соответствии с поставленной задачей.
Таким образом, процессы анализа, поиска и подбора документов, выявление приоритетных из числа отобранных и относящихся к решаемой задаче и являются целью автоматизации со стороны разрабатываемого программного обеспечения [4].
Экспертная информационно-аналитическая система (ЭИАС) представляет собой программную инструментальную среду для работы с документами в области информационной безопасности [5].
Основными задачами оператора являются систематизация подготовленного набора документов, регулярная актуализация и создание классификаторов для каждого документа, входящего в базу данных (БД) системы. В качестве классификаторов обычно выступают группы и подгруппы, выделяемые экспертами ИБ из заданного перечня, а также набор ключевых слов, составляемый при анализе документа [6].
Пользователю предоставлена возможность поиска с применением вычисления мер сходства запроса и набора ключевых семантических данных документа (расстояние Левенштейна) [7], с индексацией ключевых слов элементов БД и отражением наиболее подходящих элементов в соответствии с поставленным запросом пользователя [8].
Информационное обеспечение процессов предварительной обработки и анализа документов в области ИБ
Для более подробной детализации процессов предварительной обработки, анализа и классификации входящих документов в области ИБ на основе принципов системного подхода и структурного анализа были построены информационные модели формализации данных процедур. Построенный комплекс информационных моделей включает в себя описание функциональных процедур предобработки, анализа, классификации и записи в информационную БД документов в области ИБ.
На рис. 1 представлена обобщенная информационная модель предварительной обработки документов в области ИБ в автоматизированной информационной системе. Входной поток информации представлен набором документационного обеспечения законодательной и нормативной базы в области ИБ. Управляющие воздействия продиктованы регламентами и политиками регулирования процесса пополнения информационной базы данных нормативных документов (ИБД НД).
Рис. 1. Обобщенная информационная модель предварительной обработки документов в области ИБ в ЭИАС
Fig. 1. Generalized information model of preliminary document processingin the field of information security in the EIAS
Процесс реализуется конкретным исполнителем – экспертом в области ИБ с применением ЭИАС, взаимодействие осуществляется через разработанный интерфейс системы. Выходная информация процесса актуализации НД в области ИБ представлена выходными стрелками: это обновленная база данных НД в области ИБ, а также процессы формирования отчетной документации о работе ЭИАС.
Для конкретизации подпроцессов обработки и анализа НД в области ИБ была выполнена функциональная декомпозиция обобщенной информационной модели предварительной обработки документов по ИБ в АИС. Данная контекстная диаграмма представлена на рис. 2.
В ходе выполнения функциональной декомпозиции было четыре составляющих подпроцесса: идентификация и сбор документов по ИБ; классификация и систематизация документов по ИБ; ввод документов по ИБ в информационную базу данных; актуализация информационной базы данных – документационного обеспечения ИБ. Каждая стадия реализуется отдельным конкретным исполнителем процесса – специалистом по ИБ.
Рис. 2. Декомпозиция обобщенной функциональной диаграммы – функциональные подпроцессы работы с документами в области ИБ в ЭИАС
Fig. 2. Decomposition of the generalized functional diagram – functional subprocesses of working with documents in the field of information security in the EIAS
Управление данными подпроцессами реализовано на основе регламентов и политик пополнения ИБД, методов систематизации, технических регламентов работы с ИБД. На выходе имеется обновленная ИБД системы документационного обеспечения ИБ, а также система генерации отчетных документов для лиц, принимающих решения.
Алгоритмическое обеспечение процессов обработки и анализа документов по ИБ пользователем в ЭИАС
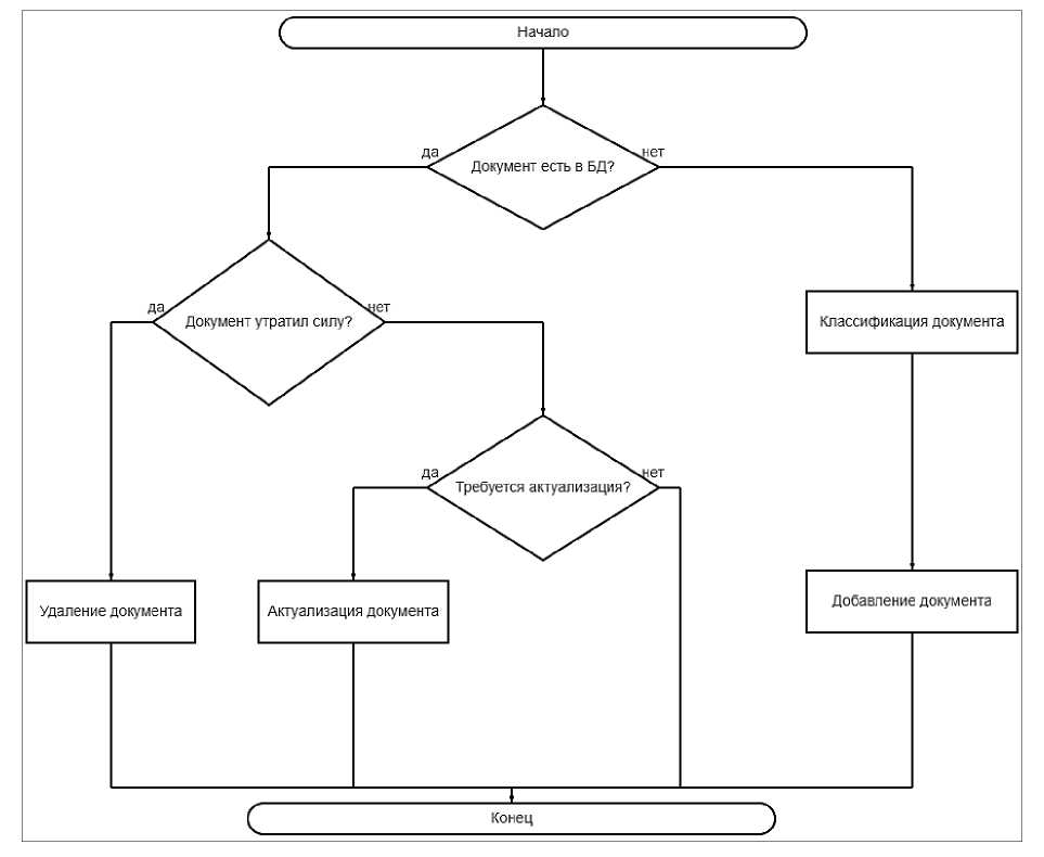
Предложенное информационное обеспечение в виде комплекса информационных моделей процессов работы с НД в области ИБ в ходе функциональной декомпозиции обобщенной информационной модели регламентировало перечень технических процессов, что позволило создать алгоритмическое обеспечение процессов предварительной обработки, анализа и актуализации документов в области ИБ пользователем ЭИАС. Предложенное алгоритмическое обеспечение в виде блок-схемы представлено на рис. 3.
На начальном этапе производится анализ поступающего документа на предмет наличия в информационной базе данных ЭИАС. В случае наличия подобного документа в базе данных производится проверка на актуальность его действия. Документ вносится в информационную БД только в том случае, если выявлена потребность в актуализации данных. Если подобный документ отсутствует в ИБД, вначале в ЭИАС выполняется процедура его классификации и затем добавления (записи) в ИБД.
Рис. 3. Блок-схема алгоритма предварительной обработки и анализа документов в области ИБ
Fig. 3. Block diagram of the algorithm for preliminary processing and analysis of documents in the field of information security
Алгоритм обработки документов в экспертной информационно-аналитической системе состоит из последовательных этапов, обеспечивающих эффективное управление [9, 10] и актуализацию базы данных:
- Сопоставительный анализ
На первом этапе происходит процесс сопоставления нового документа с уже имеющимися элементами базы данных. Это позволяет определить, существует ли данный документ в системе и какие дальнейшие действия необходимы.
- Обработка отсутствующего документа
Если документ отсутствует в базе:
Производится классификация: документ соотносится к определенному направлению в области ИБ.
Присваиваются семантические значения: каждому добавляемому документу определяется перечень ключевых слов, используемый для дальнейшей работы алгоритма поиска ЭИАС.
- Добавление документа
После классификации и присвоения семантических значений новый документ добавляется в базу данных, что расширяет ее содержимое и улучшает качество информации.
- Обработка существующего документа
Если документ уже есть в базе:
Проверка действительности: сначала проверяется, является ли закон действующим и не утратил ли он силу.
Удаление: если документ утратил силу, он удаляется из базы данных для поддержания актуальности информации.
Актуализация: если документ остается действующим, проводится проверка на необходимость его актуализации. При необходимости осуществляется обновление информации в базе.
Таким образом, алгоритм обеспечивает не только добавление новых документов, но и поддержание актуальности уже существующих элементов БД, что является ключевым для эффективного функционирования ЭИАС.
Разработанное информационное и алгоритмическое обеспечение процессов обработки, анализа, актуализации и систематизации нормативных документов по ИБ послужило основой для создания ЭИАС «Фемида» [11]. Данная информационно-аналитическая система представляет собой программный инструмент информационной поддержки рабочих процессов, что позволяет пользователю эффективно управлять потоками электронных документов по ИБ на основе систематизации знаний и опыта экспертов в области ИБ [12]. Визуальный интерфейс ЭИАС представлен на рис. 4.
Рис. 4. Главная страница ЭИАС «Фемида»
Fig. 4. Main page of the EIAS Themis
Данная ЭИАС позволяет работать с нормативными документами в области ИБ на различных иерархических уровнях нормативно-правовых актов и региона правоприменения, а также значительно упрощает процессы работы с документами по ИБ для различных групп пользователей, не являющихся экспертами в данной предметной области.
Заключение
В научной работе предложен комплекс информационных моделей процессов предварительной обработки, анализа и классификации нормативных документов в области информационной безопасности, по сути представляющий собой цифровой прототип – результат системного описания предметной области документооборота в сфере ИБ. Созданное информационное и алгоритмическое обеспечение системного анализа электронного документооборота было использовано для создания структуры и рабочего прототипа в виде программного обеспечения группы процессов обработки, анализа, актуализации и систематизации – электронной автоматизированной информационной системы работы с документационным обеспечением ИБ.
Рассмотренные в статье подходы к описанию комплекса процессов работы с документами в области информационной безопасности являются инструментами организации высокоэффективного управления и контроля цепочки процессов в автоматизированной информационной системе на основе системного подхода и структурного анализа.
1ISO/IEC 27002:2022, Information security, cybersecurity and privacy protection – Information security controls, https://www.iso.org/standard/75652.html
About the authors
I. R. Chekanov
Russian State Social University
Email: cartmen98@yandex.ru
ORCID iD: 0000-0002-3656-265X
SPIN-code: 6993-8756
Postgraduate Student of the Department of Political and Social Technologies, Department of Information Technologies, Artificial Intelligence and Social and Public Technologies of the Digital Society
Russian Federation, 129226, Moscow, 4 Wilhelm Pieck street, bld 1A. S. Kuznetsov
Russian State Social University
Author for correspondence.
Email: askgoogle@internet.ru
ORCID iD: 0000-0003-1569-4765
SPIN-code: 8442-7210
Candidate of Engineering Sciences, Associate Professor of the Department of Information Technologies, Artificial Intelligence and Social Technologies of Digital Society
Russian Federation, 129226, Moscow, 4 Wilhelm Pieck street, bld 1References
- Chekanov I.R., Krasnov A.E. Analiz semanticheskikh elementov bazy dannykh ekspertnoy sistemy dlya raboty s zakonodatel'nymi i normativnymi dokumentami v oblasti informatsionnoy bezopasnosti [Analysis of semantic elements of the expert system database for working with legislative and regulatory documents in the field of information security]. Problemy upravleniya bezopasnost'yu slozhnykh sistem: materialy XXX mezhdunarodnoy konferentsii [Problems of Complex Systems Security Management: Proceedings of the XXX International Conference]. Moscow, December 14, 2022. V.A. Trapeznikov Institute of Control Sciences of the Russian Academy of Sciences, 2022. Pp. 221–225. DOI: 10.25728/ iccss.2022.68.92.031. (In Russian)
- Kisioglo T.V., Medvedeva O.S. Development and improvement of the efficiency of expert systems in an organization. Ekonomika i biznes: teoriya i praktika [Economy and Business: Theory and Practice]. 2022. No. 11-1(93). Pp. 185–190. doi: 10.24412/2411-0450-2022-11-1-185-190. (In Russian)
- Nabatov A.N., Vedenyapin I.E. On the issue of applying various methodologies for designing information systems: an ontological approach to design. Vestnik Ufimskogo gosudarstvennogo aviatsionnogo tekhnicheskogo universiteta [Bulletin of the Ufa State Aviation Technical University]. 2022. Vol. 26. No. 3(97). Pp. 24–35. doi: 10.54708/19926502_2022_2639724. (In Russian)
- Mamakas D., Tsotsi P., Androutsopoulos I., Chalkidis I. Processing long legal documents with pre-trained transformers: Modding LegalBERT and Longformer. NLLP – Natural Legal Language Processing Workshop, Proceedings of the Workshop. 2022
- Markov A.K., Semenochkin D.O., Kravets A.G., Yanovsky T.A. Comparative analysis of applied natural language processing technologies to improve the quality of digital document classification. International Journal of Open Information Technologies [International Journal of Open Information Technologies]. 2024. Vol. 12. No. 3. Pp. 66–77. EDN: TUBOSI. (In Russian)
- Potemkin S.B., Kedrova G.E. Semantic distance between sentences based on the modified Levenshtein distance. Kognitivnyye issledovaniya na sovremennom etape: materialy Vserossiyskoy konferentsii s mezhdunarodnym uchastiyem po kognitivnoy nauke [Cognitive research at the present stage: Proceedings of the All-Russian conference with international participation on cognitive science]. Arkhangelsk, November 19–22, 2018. Arkhangelsk: Severny, 2018. Pp. 246–249. EDN: VTGOMF. (In Russian)
- Kadhim A.I. An evaluation of preprocessing techniques for text classification. International Journal of Computer Science and Information Security (IJCSIS). 2018. Vol. 16. No. 6. Pp. 22–32.
- Pashkov N.N., Drozd V.G. Analysis of information security risks and assessment of the effectiveness of information security systems at the enterprise. Sovremennyye nauchnyye issledovaniya i innovatsii [Modern scientific research and innovation]. 2020. No. 1(105). P. 3. EDN: DWGGTA. (In Russian)
- Svidetel'stvo o gosudarstvennoy registratsii programmy dlya EVM № 2023667310 Rossiyskaya Federatsiya [Certificate of state registration of a computer program No. 2023667310 Russian Federation]. Themis: No. 2023665111: declared. 19.07.2023: published. 14.08.2023 / I.R. Chekanov. EDN: THQUVI. (In Russian)
- Kuznetsov A.S., Krasnov A.E. Information support for pulse control of the stability of information security systems. Vestnik RGGU. Seriya: Informatika. Informatsionnaya bezopasnost'. Matematika [Bulletin of the Russian State University for the Humanities. Series: Computer Science. Information Security. Mathematics]. 2024. No. 2. Pp. 99–108. doi: 10.28995/2686-679X-2024-2-99-108. (In Russian)
- Krasnov A.E., Kuznetsov A.S., Smirnov V.M. Model of impulse control of stability of information security system. Vestnik RGGU. Seriya: Informatika. Informatsionnaya bezopasnost'. Matematika [Bulletin of RSUH. Series: Computer Science. Information Security. Mathematics]. 2024. No. 1. Pp. 80–90. doi: 10.28995/2686-679X-2024-1-80-90. (In Russian)
- Smirnov N.N., Kuznetsov A.S. Information support for data processing processes of internet of things devices in the automated information system of ecomonitoring. News of the Kabardino-Balkarian Scientific Center of RAS. 2024. Vol. 26. No. 3. Pp. 92–102. doi: 10.35330/1991-6639-2024-26-3-92-102. (In Russian)
Supplementary files







