Development of a methodology for systems analysis and multi-factor efficiency assessment of methane pyrolysis technologies
- Autores: Kazarinov A.V.1
-
Afiliações:
- Samara State Technical University
- Edição: Volume 33, Nº 3 (2025)
- Páginas: 7-29
- Seção: Information Technology and Communications
- URL: https://medbiosci.ru/1991-8542/article/view/351518
- DOI: https://doi.org/10.14498/tech.2025.3.1
- EDN: https://elibrary.ru/IWMNVG
- ID: 351518
Citar
Texto integral
Resumo
The global energy transition and the drive to decarbonize the economy have set the scientific community the task of developing and implementing effective hydrogen production technologies.
Methane pyrolysis is one of the promising technologies for producing low-carbon hydrogen, but the diversity of its technological implementations makes it difficult to conduct an objective comparative analysis and select the most effective solutions for industrial implementation.
Each implementation option is characterized by its own set of key features and indicators, differing in physicochemical mechanisms, reactor and plant design, process conditions, and the carbon product obtained. This diversity precludes simplified evaluation and necessitates a systems approach that captures interdependencies among process subsystems and factors.
The developed systems analysis methodology is based on a structural-functional approach with hierarchical decomposition and an iterative feedback loop. It allows us to consider the pyrolysis process as a holistic system with multiple subsystems, taking into account its connection with the external environment and the possibility of forming input and output parameters for further use in Data Envelopment Analysis (DEA). The methodology for the systematic analysis of methane pyrolysis technology developed on the basis of this approach includes 12 stages grouped into three interrelated blocks: 1) description and analysis of subsystems, 2) assessment of technical, economic, and environmental characteristics, 3) data integration and a multi-factor DEA-based efficiency assessment, followed by managerial decision support.
The developed methodology provides a comprehensive treatment of the subject, explicitly integrates statistical analysis and DEA, accounts for catalyst deactivation dynamics, incorporates an iterative analysis loop, and is oriented toward scale-up and the identification of optimization opportunities.
Texto integral
Введение
В условиях глобального энергетического перехода и декарбонизации мировой экономики водород рассматривается как один из ключевых энергоносителей будущего. В настоящее время применяется широкий спектр технологий его получения, каждая из которых имеет свои преимущества и ограничения. Наиболее распространенной в промышленности технологией остается паровая конверсия метана, обеспечивающая основную долю мирового производства водорода, однако данный процесс сопровождается значительными выбросами CO₂. Развитие других безуглеродных способов, таких как электролиз воды с использованием возобновляемых источников энергии, пока ограничено их высокой себестоимостью.
Пиролиз метана рассматривается как одна из наиболее перспективных технологий получения низкоуглеродного водорода, составляющих фундамент для перехода к водородной энергетике. Процесс пиролиза основан на реакции разложения метана CH4 при высоких температурах без доступа кислорода, в результате которой образуются водород H2 и твердый углерод:
кДж/моль. (1)
В основе пиролиза метана лежит последовательное расщепление C–H связей в молекуле CH4. Полное разложение метана на элементарные компоненты предполагает отщепление всех четырех атомов водорода и образование углерода в виде твердой фазы [1].
Различают множество технологических подходов к реализации процесса пиролиза метана в зависимости от агрегатного состояния среды, в которой реализуется процесс. В настоящее время исследуются разнообразные способы реализации пиролиза метана: газофазный пиролиз, пиролиз в жидком металле, пиролиз в эвтектических расплавах солей и плазменный пиролиз. Несмотря на существенные различия физических условий протекания реакции пиролиза все перечисленные подходы нацелены на получение «бирюзового» водорода [2, 3].
Каждый из этих вариантов характеризуется уникальным набором физико-химических механизмов, технологических параметров, конструктивных решений и свойств получаемых продуктов. Такое многообразие существенно затрудняет сравнительный анализ и выбор наиболее эффективных решений. Упрощенные методы оценки не способны учесть сложные взаимосвязи технологических, экономических и экологических факторов. Отсутствие комплексного подхода создает риск принятия неэффективных решений и замедляет развитие технологии.
В связи с этим целью настоящей работы является создание универсальной методики системного анализа и многофакторной оценки эффективности технологий пиролиза метана. Предлагаемый подход опирается на структурно-функциональное описание процесса с иерархической декомпозицией и итеративной обратной связью и предусматривает прямую интеграцию с методом DEA (Data Envelopment Analysis). Данная методика должна стать инструментом объективного сопоставления существующих подходов и выявления потенциалов для их совершенствования, а также для поддержки принятия научно обоснованных управленческих решений.
Способы реализации пиролиза метана
Основные подходы и технологические схемы реализации процесса пиролиза метана различаются по типу реакционной среды, способу подвода энергии и особенностям протекания каталитических реакций.
Газофазный пиролиз (ГФ) осуществляет разложение метана в горячей газовой среде (с каталитическими поверхностями или без них) при высоких температурах. При стандартных условиях для осуществления реакции (1) требуются затраты энергии ≈ 75 кДж/моль (≈ 37,5 кДж на 1 моль H2). Метан относится к числу наиболее химически стабильных органических соединений (прочность связи C–H составляет 439 ± 2 кДж/моль), поэтому его термическое разложение без использования катализаторов происходит при очень высоких (1000–1300 °C) температурах.
Теоретически установлено, что метан при нагревании склонен образовывать более крупные молекулы углеводородов, которые затем дегидрируются до все более богатых углеродом соединений. В отсутствие катализатора основной процесс пиролиза проходит через стадию образования двухатомных молекул: сначала образуется этан C2H6, далее он дегидрируется до этилена C2H4, затем до ацетилена C2H2, и уже из ацетилена выделяется твердый углерод [4, 5]. Обобщенные реакции выглядят следующим образом:
. (2)
Наличие катализатора позволяет резко снизить необходимую для реализации реакции температуру – вплоть до ~ 600–900 °C – благодаря разрыву связей CH4 на активной поверхности. Наличие катализатора в реакционной зоне позволяет существенно снизить энергию активации и многократно ускорить реакцию, однако катализатор нужно непрерывно очищать от накопленного углерода, иначе его каталитическая активность может существенно снизиться и даже вовсе прекратиться [6–8].
Основной путь реализации каталитического пиролиза метана – это использование в качестве катализаторов дешевых твердых металлов/оксидов или расплавленных сред, откуда углерод удаляется физическим путем. Для поддержания работы катализатора необходимо принимать меры против коксообразования: проводить регенерацию катализатора (например, сжигание отложенного углерода в отдельных аппаратах, что приводит к выделению CO2) либо использовать специальную конструкцию реактора (двойной циркулирующий реактор, подвижный или кипящий слой), где катализатор постоянно обновляется, а накопленный углерод выводится. Каталитический пиролиз позволяет проводить процесс при более низких температурах и затратах энергии, однако усложняется необходимостью наличия схем замены катализатора и мер против его отравления [1, 6].
Пиролиз в жидких металлических расплавах (ЖМР) предусматривает барботирование метана через расплавленный металл и взаимодействие с катализатором, в результате чего он подвергается разложению внутри расплава, находящегося при температуре 600–1200 °C. Жидкий металл в данном случае играет двойную роль: он является эффективным высокотемпературным теплоносителем, а также выступает «жидким катализатором» при наличии в его составе активных компонентов [9]. Наибольшее применение в качестве жидких катализаторов находят расплавы олова (Sn), свинца (Pb), висмута (Bi) и их сплавы, например эвтектический сплав Ni–Bi. В пузырьковой колонне метан барботируется через слой расплава: пузырьки газа проходят через расплавленный металл, нагреваются до рабочей температуры ~900–1100 °C, и в их объеме протекает реакция пиролиза. Выделяющийся углерод не прилипает к стенкам, как в твердом каталитическом слое, а диспергируется в жидком металле и благодаря меньшей плотности всплывает на поверхность расплава в виде пены или твердых хлопьев. Это позволяет выводить углерод из реактора непрерывно, без остановки процесса. Без добавок каталитически активных веществ расплавы инертных металлов (например, чистое олово) служат лишь средой для подвода тепла, но не ускоряют реакцию. При этом высокие температуры на уровне 1000 °C также необходимы для высокой конверсии в таких системах [9–13].
Пиролиз в расплавах солей – это процесс, в котором в качестве альтернативы жидкому металлу применяется солевой эвтектический раствор, а углерод образуется и удерживается в дисперсном состоянии. Метан пропускается через расплавленные соли, играющие роль теплоносителя и реакционной среды [14–16]. В настоящее время, в частности, исследуются галогенидные расплавы: хлориды калия, натрия (например, эвтектическая смесь NaCl–KCl), бромиды и др., а также их смеси с солями переходных металлов (FeCl2, MnCl2). Принцип реализации технологии аналогичен пиролизу в ЖМР: метан барботируется через слой расплава соли, нагретого до высоких температур (900–1000 °C). Соли обладают высокой удельной теплоемкостью, что позволяет им накапливать большое количество тепловой энергии и затем эффективно передавать ее газу. Углерод, выделяющийся при разложении метана, может частично оставаться в расплаве в дисперсном состоянии или всплывать на поверхность (в зависимости от плотности и смачиваемости углеродных частиц расплавом). Чистые расплавы солей, как правило, не обладают каталитической активностью для пиролиза метана. Добавление даже небольшого количества растворенных катализаторов может ускорить реакцию. В частности, небольшая добавка Fe (в виде хлорида) в расплав NaCl–KCl существенно увеличивает конверсию метана. К преимуществам солевых расплавов следует отнести возможность подбора низкоплавких эвтектических составов по сравнению с металлическими расплавами, а также регулируемое физико-химическое воздействие ионного состава расплава на зарождение и рост углерода. Недостатками являются высокая коррозионность, необходимость тщательной отмывки углеродного продукта для предотвращения солевых примесей и сравнительно невысокая каталитическая эффективность без активаторов [14–16].
Плазменный пиролиз – это способ реализации процесса, при котором энергия для разрыва молекул метана подводится не через нагретые стенки или массу расплава, а посредством высокоэнергетической плазмы [17]. Существует множество типов плазменных реакторов: дуговой термический плазмотрон, микроволновая плазма, барьерный разряд (неравновесная «холодная» плазма) и др. В технологиях промышленного получения водорода наибольшее распространение получила дуговая плазма – электрическая дуга, генерируемая между электродами или плазмотроном, которая нагревает проходящий метан до экстремально высоких температур (≈ 2000–3000 °C и выше в ядре дуги). Метан мгновенно диссоциирует на углерод и водород, причем скорость реакции ограничена только временем пребывания газа в зоне плазмы. При достаточной подаче энергии можно достичь практически полной конверсии CH4. Однако если газ покидает зону реакции слишком быстро (с целью снижения энергозатрат), возможно образование промежуточных продуктов – ацетилена C2H2, этилена C2H4 и др. [18, 19]. Для полной глубины протекания реакции пиролиза требуется либо более длительное время в горячей зоне, либо последующая доводка реакции. Плазменный метод обладает важным преимуществом, заключающимся в его электрической природе: подвод тепловой энергии осуществляется непосредственно за счет энергии электрического разряда, минуя теплопередачу через твердые стенки реактора. Если электричество генерируется из возобновляемых источников, плазменный пиролиз обеспечивает практически безуглеродный цикл получения водорода. Плазменные технологии, несмотря на высокий уровень технологической готовности и активное продвижение в направлении коммерческого применения, характеризуются значительной энергоемкостью и предъявляют повышенные требования к электросиловому и управляющему оборудованию [17]. Кроме того, масштабирование производства на основе плазменных технологий реализуется, как правило, путем мультипликации большого числа индивидуальных плазмотронов, каждый из которых обладает ограниченной единичной мощностью. Такая схема масштабирования существенно усложняет архитектуру установки и приводит к росту капитальных затрат при увеличении общей производственной мощности.
Этапы технологического процесса пиролиза
Все рассмотренные технологические варианты реализации процесса пиролиза метана в различных реакционных средах включают ряд общих этапов. На рис. 1 представлена разработанная обобщенная схема этапов реализации и системной оценки технологического процесса пиролиза метана [1–7].
Рис. 1. Обобщенная схема этапов технологического процесса пиролиза
- Подготовка сырья. На данном этапе осуществляется очистка метана (природного газа или биогаза) от примесей, в первую очередь соединений серы, которые способны вызывать дезактивацию катализаторов.
- Нагрев и разложение метана. Подвод тепловой энергии к метану реализуется различными способами: через стенки реактора, с использованием горячего теплоносителя или посредством плазменного разряда. При достижении высоких температур происходит эндотермическое разложение CH₄ с образованием водорода (H₂) и твердого углерода (C).
- Разделение и сбор продуктов реакции. На данном этапе осуществляется выделение твердого углерода из газовой фазы. В газофазных реакторах это реализуется методами фильтрации или гравитационного осаждения сажи; в жидкометаллических и солевых расплавах частицы углерода всплывают на поверхность; в плазменных установках улавливание углерода производится в специальных камерах-осадителях. Побочный углерод может удаляться непрерывно или периодически, в зависимости от конструкции установки.
- Охлаждение и очистка водорода. Газообразный поток охлаждается, после чего проводится очистка водорода от примесей (остаточного метана, побочных углеводородов и др.) различными методами. Наиболее распространенным является метод адсорбции при переменном давлении (PSA, Pressure Swing Adsorption), позволяющий достигать уровня чистоты водорода не ниже 99,99 % по объему.
Параметры технологических режимов пиролиза метана
Варианты реализации пиролиза метана могут существенно различаться по ряду технологических параметров. Ключевые из них, определяющие кинетику и термодинамику процесса, представлены ниже с указанием характерных интервалов их значений.
Температура. Является главным фактором, определяющим скорость и полноту разложения метана. Для процесса без использования катализаторов требуются экстремально высокие температуры: равновесная конверсия метана при атмосферном давлении превышает 90 % лишь при T > 1000 °C. На практике термический пиролиз проводят при более высоких температурах. Катализаторы позволяют снизить рабочую температуру вплоть до 700–900 °C при сохранении высокой степени превращения. Например, при использовании никелевого катализатора степень превращения метана может достигать порядка 60 % уже при 600 °C, а при повышении температуры до 800 °C достигается степень разложения метана, близкая к термодинамическому равновесию. Однако длительное поддержание такого режима затруднено вследствие деградации активной поверхности катализатора и его термической деактивации. Расплавленные теплоносители (металлические и солевые среды) демонстрируют высокую эффективность при проведении пиролиза метана в температурном диапазоне 800–1100 °C. Плазменные технологии обеспечивают локальные области с экстремально высокими температурами (до нескольких тысяч градусов). При выборе температурного режима процесса необходимо учитывать термостойкость конструкционных материалов реактора. Дополнительно существенным фактором является энергетическая эффективность: повышение температуры сопровождается ростом удельных энергозатрат, что оказывает влияние на технико-экономические показатели процесса [1, 2, 4–9, 14].
Давление. Пиролиз, как правило, проводят при атмосферном или пониженном давлении. Низкое давление термодинамически выгодно для смещения равновесия в сторону образования продуктов разложения. Кроме того, при пониженном давлении облегчается селективное отделение водорода (сниженное парциальное давление инертного метана уменьшает степень разбавления водородного потока). В некоторых процессах применяют умеренно повышенное давление для увеличения производительности аппарата, но это требует использования более прочного оборудования. В жидкометаллических реакторах давление влияет на объем газа в пузырьках и время их пребывания: повышение давления уменьшает размер пузырьков, увеличивая поверхность контакта, но при этом увеличивается растворимость газа в расплаве и может замедляться выделение углерода [1, 2, 4, 6].
Время реакции (время контакта). Для достижения высокой конверсии метана необходим определенный минимальный контакт газа с горячей средой. Время пребывания газа в трубчатых реакторах регулируют скоростью потока и длиной трубы (обычно это время не превышает секунды). В кипящих слоях время реакции определяется высотой слоя и скоростью газа. В пузырьковых расплавах время реакции зависит от высоты столба жидкости и скорости барботажа. Плазма благодаря высокой энергии позволяет существенно сократить время реакции – до долей секунды, однако достижение равновесной конверсии требует либо очень высокой температуры, либо повторного пропуска непрореагировавшего метана. Поэтому большинство промышленных схем предусматривает рециркуляцию метана, не вступившего во взаимодействие [1, 2, 4, 5].
Конверсия метана и выход водорода. В идеальном процессе пиролиза при полном превращении 1 моль CH4 дает 2 моля H2 (8 г H2 на 16 г CH4). На практике степень превращения зависит от режима. Термический пиролиз метана при температурах 1200–1300 °C позволяет достичь степени конверсии более 95 % при его однократном прохождении через реакционную зону без рециркуляции непрореагировавших компонентов, что соответствует значениям, близким к термодинамическому равновесию. Однако при более низкой температуре или недостаточном времени пребывания реагентов в реакционной зоне эффективность процесса существенно снижается. Каталитические процессы позволяют получить высокую конверсию даже при умеренных температурах, но только пока катализатор активен. В схемах с непрерывной регенерацией можно добиться стабильной конверсии ~70–80 %. Жидкометаллические реакторы с катализаторами позволяют получить до 90 % конверсии за счет хорошего теплообмена. В чистых расплавах солей без катализаторов степень конверсии значительно ниже (5–20 %), поэтому предполагается использовать каскад реакторов или добавлять катализатор. Выход водорода в процессе пиролиза метана, как правило, выражается в виде отношения количества моль полученного водорода к числу моль исходного метана либо в процентах от его теоретического значения, соответствующего стехиометрии реакции полного разложения (CH4 → C + 2H2). Часто приводят показатель выхода водорода по отношению к содержанию водорода в сырье. Например, если из CH4 извлечено 75 % возможного водорода (1,5 моля H2 из 2), говорят о 75%-м выходе H2. В термокаталитических процессах реальный выход H2 за один проход метана через реакционную зону составляет обычно 50–80 %, но многоразовая рециркуляция позволяет приблизиться к 100 % [1, 2].
Характеристика углеродного продукта. Форма и свойства твердого углерода зависят от способа пиролиза и катализатора. Газофазный пиролиз обычно дает аморфную сажу – мелкодисперсный порошок черного цвета (удельная поверхность >50 м²/г). При каталитическом пиролизе могут образовываться углеродные наноматериалы: например, на никелевых катализаторах часто наблюдается формирование углеродных нанотрубок (при определенных условиях), на железе – графитовых пластин или волокон. Эти продукты имеют высокую добавленную стоимость, хотя их целенаправленное получение требует тонкого контроля условий и не всегда совместимо с максимальным выходом водорода. При пиролизе в расплавленных средах углерод, как правило, осаждается в виде смеси мелкодисперсных частиц и укрупненных образований, которые могут содержать включения остатков металла или компонентов соли. Его можно дополнительно очищать (промывкой кислотой для удаления металлов) [7, 8, 12, 22, 25].
Углеродные продукты процесса пиролиза метана
В отличие от традиционной технологии паровой конверсии пиролиз метана не образует прямых выбросов CO2, поэтому получаемый водород считается условно «чистым», но возможны косвенные выбросы, величина которых зависит от множества факторов. Данные выбросы возникают не в самом процессе пиролиза, а на сопутствующих этапах жизненного цикла технологии, таких как добыча и транспортировка метана, производство энергии для нагрева реактора, изготовление оборудования и катализаторов и другие [1, 20].
В виде побочного продукта выделяется твердый углерод, который можно улавливать и использовать в промышленности, избегая выбросов CO2 в атмосферу. Таким образом, при пиролизе метана образуется не только водород, но и побочный продукт – твердый углерод, который можно использовать в промышленности (на 1 кг водорода образуется около 3 кг углерода). Ценность углерода как побочного продукта определяется его видом. Качество и форма углерода зависят от технологических параметров проведения процесса: температуры, типа катализатора, давления, скорости подачи метана и др. [7, 8, 12, 22, 25].
При обеспечении оптимальных условий реализации процесса пиролиза метана его можно рассматривать не только как способ получения чистого водорода, но и как источник практически всех видов ценных углеродных материалов, востребованных в высокотехнологичных отраслях: аморфного, графитоподобного и наноуглерода. Реализация побочного твердого углерода, генерируемого в ходе высокотемпературного пиролиза метана, позволяет существенно снизить удельные издержки на получение молекулярного водорода. Уровень себестоимости такого водорода по показателю LCOH (Levelised Cost of Hydrogen) приближается к экономическим метрикам «серой» паровой конверсии метана без улавливания CO2.
Дополнительные преимущества пиролиза зависят от агрегатного состояния побочного продукта: твердый углерод характеризуется химической инертностью, отсутствием фазовых переходов и не нуждается в криогенном охлаждении или использовании компрессоров [1, 23–25]. Такая физико-химическая стабильность существенно упрощает логистику, складирование и последующее промышленное использование материала, устраняя необходимость в капиталоемкой инфраструктуре, обязательной при обращении с газообразными потоками (CO2, CO, CH4) на компрессорных станциях, в магистральных трубопроводах высокого давления и системах мониторинга утечек.
Процесс пиролиза метана как объект системного анализа
Из проведенного анализа следует, что пиролиз метана представляет собой не одну конкретную технологию, а совокупность технологических подходов к реализации процесса, основанных на общей химической реакции разложения метана (CH4) с образованием водорода (H2) и твердого углерода (C). При этом каждый из технологических подходов позволяет осуществить данную реакцию на технологических стадиях, принципиально отличающихся по физико-химическим основам протекающих процессов, условиям их проведения, конструктивным решениям, особенностям технической реализации и типам используемых энергоносителей.
Таким образом, процесс пиролиза метана можно рассматривать как сложноорганизованный объект системного и мультифизического анализа, включающий множество взаимосвязанных стадий, последовательность и режимы проведения которых определяют специфику соответствующего технологического подхода. Совокупность этих стадий определяет эффективность, устойчивость и воспроизводимость технологии в целом. При этом каждая стадия характеризуется физико-химической природой протекающих процессов тепло- и массообмена, каталитических превращений, плазменного воздействия, взаимодействия с расплавами и др. Для структурированного описания объекта исследования каждая из этих стадий может быть представлена в виде подсистемы, имеющей собственные входные и выходные параметры, определяющие ее эффективность. Например, каталитический пиролиз предполагает наличие отдельной подсистемы обращения катализатора, включающей его замену или регенерацию. Плазменный пиролиз требует наличия подсистемы электроснабжения, обеспечивающей подачу высоковольтной энергии для генерации тепловой плазмы и поддержания устойчивого разряда.
В рамках системного подхода важно учитывать возможность комбинирования различных технологических решений. В перспективе возможна разработка гибридных схем, таких как пиролиз в жидкометаллическом расплаве с микроволновой или индукционной поддержкой нагрева или комбинации каталитического газофазного пиролиза с применением солнечного способа нагрева. Это еще более усложняет структуру объекта исследования, поскольку различные варианты пиролиза могут использовать разные типы энергоносителей (электроэнергию, природный газ и др.) и иметь целевые продукты, различающиеся по назначению, качеству и стоимости, например углерод в форме углеродных наноструктур (нанофибр, нанотрубок) или технической сажи.
В связи с этим технология пиролиза метана рассматривается как сложный многостадийный процесс, характеризующийся вариативностью состава катализаторов, широким диапазоном технологических режимов и многообразием возможных конечных продуктов. В рамках настоящего исследования основное внимание сосредоточено на трех ключевых компонентах: типах катализаторов, параметрах технологических режимов и составе продуктов реакции. Элементы реализации процесса, такие как конструкция реактора, системы нагрева или иные технические средства, не входят в предмет данного анализа и не рассматриваются. Однако особое внимание уделяется тому, что каждая конкретная рассматриваемая технология пиролиза допускает множественные варианты реализации, обусловленные выбором конкретных технических решений, включая выбор катализаторов и диапазон рабочих параметров.
Катализаторы, являющиеся ключевыми элементами технологической схемы пиролиза метана, оказывают определяющее влияние на эффективность процесса и условия его реализации. Они позволяют снижать температуру процесса, повышать степень конверсии метана и регулировать форму и качество образующегося углерода. Каждый тип катализатора имеет специфические особенности, влияющие на технологические характеристики процесса, экономическую эффективность и экологичность.
Технологические режимы проведения процесса пиролиза метана имеют решающее значение для его эффективности и определяются комбинацией параметров, представленных выше в п. «Углеродные продукты процесса пиролиза метана».
Продуктами пиролиза метана являются водород и углерод, характеристики и чистота которых зависят от выбранных режимов и условий процесса:
- водород (H2) – основной энергетический продукт процесса, характеризующийся высокой степенью чистоты (обычно более 99 %). Высокая чистота позволяет использовать получаемый водород непосредственно для технологических целей или энергетических применений без существенной дополнительной очистки;
- образующийся углерод (C) может иметь различную морфологию и качество, включая такие формы, как аморфная сажа, графитоподобные структуры, углеродные нанотрубки и волокна. Структура и свойства углеродного продукта в значительной степени зависят от природы используемого катализатора, а также от параметров технологического режима, включая температуру, давление и состав газовой фазы. Применение катализаторов на основе переходных металлов чаще всего приводит к образованию структурированных углеродных материалов, обладающих высокой добавленной стоимостью.
Изучение технологии пиролиза метана показывает, что данный процесс представляет собой множество взаимосвязанных компонентов и условий:
- исходное сырье (метан, газовые смеси);
- катализатор (тип, состав, физико-химические свойства);
- технологические параметры (температура, давление, соотношение расходов газов, скорость потока и др.);
- продукты реакции (водород и углерод в различных формах).
Указанные компоненты формируют единую взаимосвязанную систему, требующую многофакторного анализа в рамках системного подхода. Структурная схема приведена на рис. 2. Взаимодействие компонентов определяет совокупную эффективность и экологичность процесса пиролиза метана.
Рис. 2. Структурная схема системы пиролиза метана
Представленная структура отражает технологическую сложность и многофакторную природу реализации пиролиза метана, что подчеркивает необходимость применения системного подхода при проведении многофакторного анализа эффективности технологии.
Постановка задачи системного анализа процесса пиролиза метана
Как показано ранее, пиролиз метана следует рассматривать не как единую технологию, а как совокупность различных вариантов ее реализации, отличающихся по физико-химическим механизмам, конструктивным схемам установок и условиям протекания процесса. Такое разнообразие делает невозможным использование упрощенных методов анализа и требует применения системного подхода, позволяющего комплексно учитывать взаимосвязи между подсистемами и факторами процесса. В рамках системного анализа цель исследования заключается не только в оценке эффективности существующих решений, но и в выявлении направлений их возможной оптимизации и масштабирования.
Переход к системному анализу технологии пиролиза метана требует формализованной постановки задачи, для чего необходимо определить объект анализа, выделить его структурные элементы и зафиксировать ключевые параметры, подлежащие оценке. Сложность анализа процесса проявляется и в том, что его эффективность зависит от разнородных термодинамических, кинетических, конструктивных и эколого-экономических факторов. Поэтому решение задачи системного анализа должно включать формирование моделей, которые обеспечат сопоставимость различных вариантов реализации пиролиза, учитывая взаимосвязи различных показателей, и позволят количественно оценивать эффективность по заданным критериям.
При разработке системных подходов к оценке эффективности пиролиза метана необходимо четко определить цели анализа, сформулировать конкретные исследовательские задачи и задать критерии, по которым будет оцениваться результативность технологии. Для этого требуется формализация исходных условий процесса, уточнение факторов, подлежащих учету (технологических, экономических, энергетических и экологических), а также установление системы показателей, позволяющих провести сопоставление различных вариантов реализации пиролиза на количественном уровне.
Предлагаемая методика основана на структурно-функциональном подходе и включает последовательное рассмотрение технологических, энергетических, экономических и экологических аспектов процесса с их последующей интеграцией в рамках многофакторной оценки.
В ходе системного анализа решаются следующие задачи:
- выявление ключевых факторов, определяющих эффективность пиролиза метана (температура, давление, время контакта, расход сырья, свойства и стабильность катализатора, конструктивные особенности реактора и др.), и количественная оценка их влияния;
- сопоставление различных технологических схем пиролиза (газофазного, жидкометаллического, плазменного и др.) по совокупности технико-экономических и экологических показателей;
- оценка и ранжирование катализаторов по активности, стабильности и сроку службы с формулированием направлений для их совершенствования;
- формирование системы критериев, обеспечивающих интегральную оценку эффективности различных вариантов реализации пиролиза;
- определение направлений оптимизации параметров процесса и возможностей интеграции побочных продуктов в промышленные технологические цепочки;
- анализ масштабируемости различных вариантов пиролиза и выявление факторов, влияющих на их переход от лабораторного уровня к демонстрационным и промышленным установкам.
Таким образом, системный анализ процесса пиролиза метана рассматривается как многоуровневая исследовательская задача, обеспечивающая основу для дальнейшей многофакторной количественной оценки эффективности технологических схем пиролиза. Для решения поставленных задач необходимо определить ключевые показатели эффективности, которые будут использоваться при анализе, сравнении и оптимизации. Основные показатели, предлагаемые для оценки пиролиза метана, представлены в таблице.
Определив основные показатели, можно приступить к формализации задачи многофакторной оценки эффективности процесса пиролиза метана, это позволит минимизировать субъективность принятия решений. Каждое технологическое решение или вариант реализации процесса характеризуется вектором показателей, перечисленных в таблице (конверсия, выход, энергозатраты, стоимость и т. д.). Необходимо разработать методику, позволяющую либо свести эти показатели к совокупному интегральному критерию, либо сравнивать разные варианты по отдельным критериям. В работе предлагается сформулировать целевые критерии качества, определяемые наборами основных параметров и характеризующие в совокупности общую эффективность процесса. Часть параметров подлежит минимизации (затраты, энергопотребление, расход сырья, время на потоке), а часть в случае возможности – максимизации (выход, конверсия CH4, ресурс катализатора) с учетом действующих технологических ограничений и допустимых диапазонов технологических параметров.
Ключевые показатели эффективности
Показатель | Цель оптимизации | Единица измерения |
Конверсия CH4 | max | % |
Селективность по H2 | max | % |
Производительность катализатора | max | Выход H2 на 1 г кат., (л/ч)/г |
Срок службы катализатора | max | минуты |
Рыночная цена производимого твердого С | max | $/т |
Технологическая готовность (TRL – от 1 до 9) | max | балл |
Удельные энергозатраты на H2 | min | кВт·ч/кг H₂ |
Себестоимость H2 (LCOH) | min | €/кг H₂ |
Углеродный след (GWP) | min | кг CO₂-экв/кг H₂ |
При постановке и решении задач многофакторного анализа и оптимизации следует учитывать влияние каждого из перечисленных в таблице показателей на технологию пиролиза метана, совершенствование которой имеет следующие цели:
- Максимальный выход водорода – один из ключевых целевых ориентиров при разработке технологии пиролиза метана. В идеальном случае процесс должен обеспечивать практически полное превращение CH₄ в H₂ с выходом, близким к стехиометрическому (2 моль H₂ на 1 моль CH₄). Таким образом, целевыми параметрами являются достижение конверсии метана на уровне порядка 99 % и селективности по водороду, стремящейся к 100 %. Неполная конверсия сопровождается остаточным содержанием метана в продуктах, что ведет к потерям сырья и снижению экономической эффективности процесса.
- Повышение эффективности и устойчивости катализатора – критически важная задача для каталитических способов пиролиза метана. Особое внимание уделяется увеличению срока службы катализатора за счет предотвращения его деградации, в первую очередь связанной с коксованием активной поверхности. Целевым ориентиром является минимизация потери каталитической активности (например, снижение активности не более чем на 10 % в течение 10 часов непрерывной работы), что позволяет сократить частоту замены катализатора и, соответственно, снизить эксплуатационные затраты. Важным показателем эффективности также выступает удельная продуктивность катализатора, выражаемая количеством водорода, получаемого на 1 г катализатора в единицу времени (моль H₂·г⁻¹·ч⁻¹).
- Минимизация побочных продуктов – одно из приоритетных направлений оптимизации процессов пиролиза метана. В идеализированном случае целевая реакция (CH₄ → C + 2H₂) должна обеспечивать образование исключительно водорода и твердого углерода. Однако на практике в газовой фазе протекают побочные реакции, приводящие к образованию промежуточных углеводородов (этан, этилен, ацетилен) и ароматических соединений, особенно характерных для высокотемпературных и плазменных режимов. Наличие побочных продуктов снижает селективность по водороду и усложняет технологическую схему вследствие необходимости дополнительной очистки газового потока. Для подавления нежелательных реакций разрабатываются специальные приемы, включая введение в реакционную смесь небольшого количества водорода, что способствует ингибированию образования углеводородных побочных соединений и, как следствие, увеличивает чистый выход H₂.
- Снижение удельных энергозатрат – один из ключевых факторов повышения общей эффективности процессов пиролиза метана. Поскольку данный процесс является эндотермическим, он требует значительного подвода тепловой энергии для протекания реакции разложения метана. В качестве основных критериев эффективности рассматриваются удельный расход энергии, выражаемый в киловатт-часах на 1 кг полученного водорода (кВт·ч/кг H₂), и тепловой коэффициент полезного действия (КПД), отражающий степень использования внутренней энергии метана. Целевым ориентиром является минимизация энергозатрат и приближение их к термодинамическому пределу, равному ~37,5 кДж/моль H₂, с учетом неизбежных технологических потерь. В практических условиях ориентирами считаются: для плазменных технологий – удельные затраты на уровне 10–15 кВт·ч/кг H₂, что позволяет конкурировать с электролизом, а для термического пиролиза – тепловой КПД выше 50 % за счет рационального использования энергии, содержащейся в метане.
- Экономическая эффективность и масштабируемость – определяющие аспекты при оценке перспектив промышленного внедрения технологии пиролиза метана. Интегральным показателем в данном контексте выступает себестоимость производства водорода, выражаемая в €/кг или $/кг H₂ (либо в руб/нм³ H₂ для сопоставления с отечественной практикой). Системный подход к оценке эффективности требует построения модели, учитывающей совокупные затраты на энергообеспечение, амортизацию оборудования, расход катализатора, а также издержки, связанные с утилизацией или, напротив, коммерческим использованием твердого углерода как побочного продукта. Целевым ориентиром промышленной реализации может считаться достижение себестоимости менее 2 €/кг H₂, что соответствует современным международным конкурентоспособным ориентирам по ценам «чистого» водорода. Дополнительно необходимо учитывать капиталоемкость и масштабируемость технологии, определяющие возможность увеличения производительности без непропорционального роста капитальных затрат. Особое значение имеет сравнение технологических схем, допускающих линейное масштабирование за счет параллельного расширения (например, плазменных установок), с централизованными системами, требующими строительства крупногабаритных реакторов с существенно более высокой капиталоемкостью.
- Экологические показатели – неотъемлемая часть системной оценки эффективности пиролиза метана. Несмотря на то, что сам процесс пиролиза не сопровождается прямыми выбросами диоксида углерода, полноценный системный анализ должен учитывать весь жизненный цикл, включая косвенные выбросы при производстве электроэнергии для нагрева, утечки метана при добыче и транспортировке сырья, а также способы утилизации или использования твердого углерода. Целевым экологическим ориентиром является минимизация углеродного следа, выражаемого в килограммах CO₂-эквивалента на килограмм произведенного водорода. Для технологий бирюзового водорода выброс парниковых газов не должен превышать 2 кг CO₂-экв/кг H₂. В рамках экологической оценки также рассматриваются другие факторы воздействия, включая безопасность обращения с углеродной пылью, потенциальные выбросы оксидов азота (NOₓ) в плазменных установках и другие аспекты промышленной и экологической безопасности.
Перечисленные целевые ориентиры служат основой для формулирования критериев эффективности, позволяющих осуществлять сопоставление различных вариантов реализации процесса пиролиза метана. В этом контексте задача системного анализа формализуется как задача многокритериальной сравнительной оценки: требуется определить такие сочетания параметров процесса (температура T, давление P, расход и время контакта, тип и количество катализатора, способ подвода энергии и др.), при которых обеспечивается достижение максимальных значений показателей полезного результата (конверсия CH₄, выход H₂, селективность процесса) при одновременно минимизированном уровне затрат и побочных эффектов. При этом анализ проводится в условиях жестких технологических ограничений, включающих допустимые диапазоны материальных и энергетических ресурсов, устойчивость рабочего режима и техническую реализуемость процесса. Таким образом, системный анализ направлен на выявление наиболее рациональных направлений развития и масштабирования технологии пиролиза метана на основе многофакторной оценки ее эффективности.
Данный системный подход позволяет, во-первых, сравнить альтернативные технологии пиролиза по унифицированным показателям, а во-вторых, выявить узкие места и резервы улучшения каждого из вариантов. Для обеспечения корректности и достоверности системного анализа на следующем этапе выполняется статистическая обработка экспериментальных данных, которая позволяет уточнить количественные зависимости между основными показателями, проверить их значимость и сформировать итоговый набор показателей для многофакторной оценки эффективности.
Разработка методики системного анализа процессов пиролиза метана
Основываясь на анализе технологий пиролиза метана, представленном ранее, предлагается методика их системного анализа. В качестве исходных данных используются технологические регламенты опытных и промышленных установок; схемы установок и реакторов; отчетные и экспериментальные данные; БД лабораторных испытаний и опросные листы; экологические требования и нормативы; ТЭО, CAPEX/OPEX, цены энергоресурсов; базы данных IEA (Международного энергетического агентства), публикации, патенты; схемы информационных и управляющих потоков.
В связи с многоуровневой организацией процессов пиролиза метана и необходимостью интеграции технико-экономических, энергетических и экологических показателей для разработки методики системного анализа был выбран структурно-функциональный системный подход с иерархической декомпозицией и итеративной обратной связью. Структурно-функциональный системный подход представляет собой метод анализа, позволяющий рассматривать объект одновременно с двух позиций: через его структуру (совокупность элементов и их взаимосвязей) и через выполняемые ими функции, обеспечивающие целостность и устойчивость системы. В контексте исследования пиролиз метана трактуется как сложная система, включающая ряд взаимосвязанных подсистем – реактор, катализатор, систему подачи метана, блоки отвода и разделения продуктов, подсистемы теплообеспечения и контроля. Такой подход позволяет не только описать структуру процесса, но и проанализировать роль каждого элемента, а также его влияние на ключевые показатели функционирования.
В рамках анализа учитываются как внутренние факторы (тип и характеристики катализатора, технологические параметры – температура, давление, скорость потока метана, время контакта и др.), так и внешние условия и ограничения (отсутствие выбросов CO₂, величина углеродного следа, образование вторичных побочных продуктов). Целевыми продуктами реакции выступают водород и твердый углерод, а также сопутствующие вещества. Структурно-функциональное представление позволяет проследить, как изменения в отдельных элементах или параметрах системы отражаются на общей эффективности и устойчивости процесса пиролиза метана.
Ключевыми особенностями разработанной методики системного анализа пиролиза метана являются:
- комплексное рассмотрение объекта: пиролиз метана анализируется как многоуровневая система, включающая технологические, энергетические, экологические и экономические подсистемы. При этом учет делается не только на уровне реактора или катализатора, но и на уровне обращения с конечными целевыми и побочными продуктами;
- прямая интеграция с DEA-анализом: входные и выходные параметры процесса (энергия, сырье, катализатор, выход H₂, стоимость, экологический след) формализованы таким образом, чтобы они могли быть непосредственно перенесены в матрицы входных и выходных параметров DEA-моделей. Это обеспечивает прозрачность перехода от качественного системного анализа к количественной многофакторной оценке;
- учет динамической деградации катализатора: в отличие от большинства методик, где катализатор рассматривается как статический элемент, в данной методике вводятся показатели стабильности, скорости зауглероживания и восстановления активности катализатора, что позволяет оценивать динамику эффективности катализатора во времени;
- итеративный контур анализа: реализован замкнутый цикл «ранжирование → уточнение режимов → верификация → повторное ранжирование», что обеспечивает адаптацию методики к изменению состава сырья, режимов или структуры побочных продуктов;
- интеграция экономических и экологических показателей: себестоимость H₂, рыночная стоимость твердого углерода, уровень TRL и углеродный след объединяются в многокритериальные модели. Такой подход позволяет выявлять не только технически эффективные, но и рыночные / экологически устойчивые варианты;
- интеграция статистических методов: предварительный корреляционный анализ данных позволяет исключить нерелевантные переменные, а анализ чувствительности обеспечивает проверку устойчивости результатов при варьировании входных данных в допустимых пределах;
- ориентация на масштабирование: методика учитывает сценарии увеличения производительности (модульное масштабирование, линейное расширение установок, укрупненные реакторы), что позволяет оценивать не только эффективность текущих установок, но и перспективность их промышленного внедрения.
Такая методика обеспечивает как необходимую научную глубину системного анализа, так и практическую применимость результатов для промышленного внедрения низкоуглеродного пиролиза метана с возможностью масштабирования.
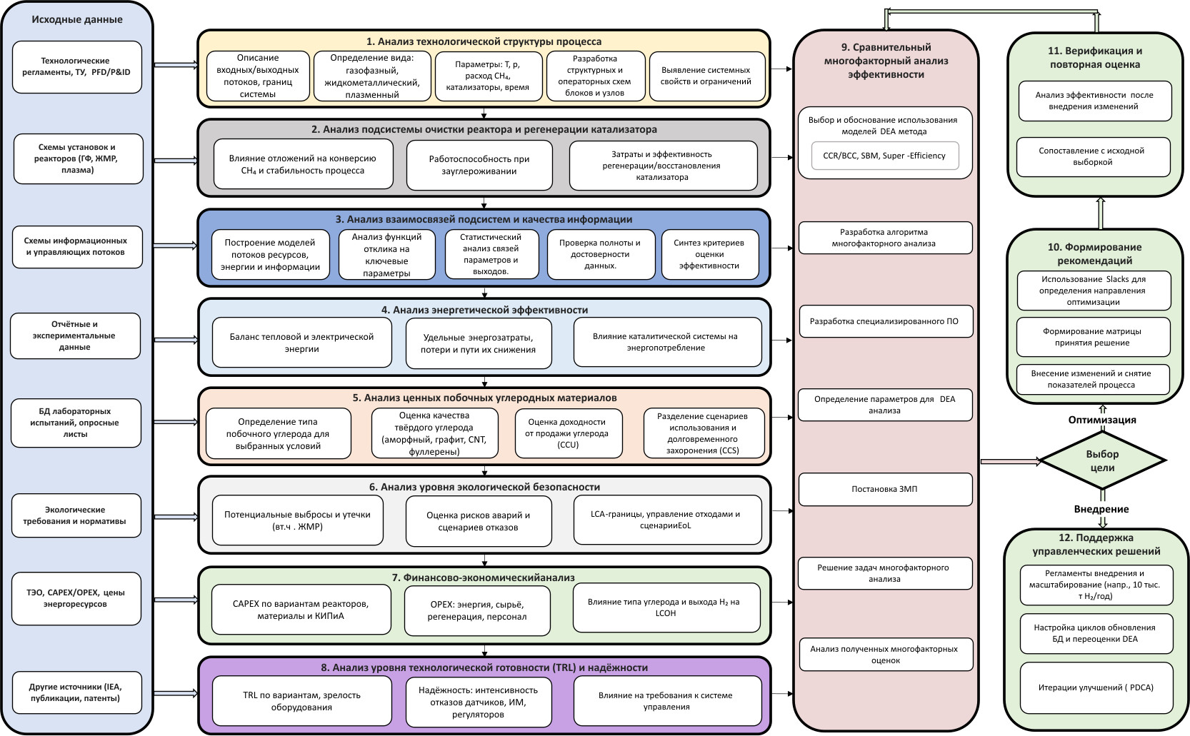
На рис. 3 представлена структурно-функциональная схема методики системного анализа процесса пиролиза метана, отражающая последовательность и содержание ее основных этапов. Разработанная методика системного анализа процессов пиролиза метана включает 12 последовательных этапов, сгруппированных в три логических блока: 1) структурно-функциональное описание и анализ подсистем; 2) оценка технико-экономических и экологических характеристик; 3) многофакторная DEA-оценка эффективности с последующей поддержкой управленческих решений.
Рис. 3. Структурно-функциональная схема методики системного анализа процесса пиролиза метана
- Структурно-функциональное описание и анализ подсистем
- Анализ технологической структуры процесса. Систематизация исходных данных, описание входных и выходных потоков, построение структурных и технологических схем различных вариантов пиролиза (газофазный, ЖМР, плазменный пиролиз и др.), разработка структурных схем установок и отдельных технологических блоков и узлов, определение ключевых технологических параметров.
- Анализ подсистем очистки реактора и регенерации катализатора. Оценка влияния зауглероженности и дезактивации катализатора на снижение конверсии метана, анализ затрат на регенерацию и восстановление активности катализатора.
- Анализ взаимосвязей подсистем и качества информации. На данном этапе проводится исследование внутренней структуры процесса пиролиза метана с акцентом на взаимодействие подсистем и характеристик качества информации. Для этого решаются следующие задачи:
- построение моделей потоков ресурсов, энергии и информации. Формализуются материальные, энергетические и информационные потоки между подсистемами (реактор, катализатор, система подачи сырья, система отвода и разделения продуктов, блоки теплообеспечения и др.), фиксируются направления потоков и их интенсивности;
- анализ функций отклика на ключевые параметры. Для каждого элемента системы определяются зависимости выходных характеристик от изменения входных условий (температуры, давления, состава сырья, активности катализатора и др.), что позволяет оценить чувствительность подсистем к вариациям параметров;
- статистический анализ связей параметров и выходов. Проводится исследование взаимозависимостей между входными и выходными параметрами процесса с использованием методов корреляционного и регрессионного анализа. Это позволяет количественно подтвердить наличие или отсутствие статистически значимых зависимостей (например, влияние температуры на конверсию CH₄ и выход H₂, устойчивость работы катализатора и др.);
- проверка полноты и достоверности данных. Выполняется верификация информации о подсистемах: проводится сопоставление экспериментальных и расчетных данных, проверяется их согласованность и актуальность, выявляются пробелы в данных и возможные искажения;
- синтез критериев оценки эффективности. На основе выявленных связей и анализа качества информации формируется набор критериев эффективности (технологических, энергетических, экономических, экологических), обеспечивающих целостное описание функционирования системы. Если данные недостаточны для полной многокритериальной модели, производится выбор наиболее информативных критериев с обоснованием их приоритета.
- Анализ и оценка технико-экономических и экологических показателей
- Анализ энергетической эффективности. Оценка энергетических затрат на проведение процесса пиролиза, включая потребление тепловой и электрической энергии, расчет удельных энергозатрат на производство водорода, определение резервов их снижения при оптимизации режимов.
- Анализ ценных побочных углеродных материалов. Идентификация видов получаемого твердого углерода (аморфный, графитоподобный, наноструктурированный), оценка их потенциальной коммерческой стоимости и влияния на себестоимость H₂.
- Анализ уровня экологической безопасности. Анализ побочных выбросов CO2, оценка рисков применения отдельных технологий (например, ЖМР – в случае разливов жидкого металла), учет потенциального вреда для экологии.
- Финансово-экономический анализ. Оценка капитальных и эксплуатационных затрат, себестоимости H₂, влияния варианта технологии на структуру и объем расходов, анализ окупаемости с учетом побочной продукции.
- Анализ уровня технологической готовности (TRL) и надежности. Оценка надежности компонентов установки, систем автоматизации и управления, расчет вероятности отказов основных технологических блоков и элементов, сопоставление стадий коммерциализации технологий.
- Многофакторная оценка эффективности и поддержка принятия решений
- Сравнительный многофакторный анализ эффективности. Применение метода DEA для сопоставления различных схем пиролиза по совокупности технико-экономических, энергетических и экологических показателей, выявление эталонных (наиболее эффективных и перспективных) объектов сравнения на основе сформулированных критериев комплексной оценки эффективности.
- Формирование рекомендаций. Разработка предложений по дальнейшей оптимизации режимов, повышению эффективности систем автоматизации и снижению экологических рисков.
- Верификация и повторная оценка. Проверка достигнутых эффектов после внедрения рекомендованных изменений с использованием повторного DEA-анализа. При существенных расхождениях выполняется корректировка набора показателей и/или спецификации модели с последующей повторной оценкой до получения согласованных и воспроизводимых результатов.
- Поддержка управленческих решений. Разработка регламентов внедрения наиболее эффективных и перспективных режимов, формирование рекомендаций по масштабированию, обновление базы данных и итеративное повторение анализа при поступлении новых данных.
В итоге разработанный структурно-функциональный подход обеспечивает целостный многофакторный анализ процесса пиролиза метана. Методика позволяет рассматривать установку одновременно на уровне ее структуры и функций, выявлять взаимосвязи между подсистемами, учитывать технологические, экономические и экологические характеристики. Такой системный взгляд обеспечивает полноту анализа и делает возможным сопоставление различных вариантов реализации пиролиза на основе унифицированных критериев эффективности.
Особенностью предложенной методики является ее универсальность и адаптивность. Включение новых вариантов технологии пиролиза сводится к добавлению их параметров в базу данных и повторному проведению анализа, что позволяет оперативно оценить их положение относительно границы эффективности и определить потенциал для дальнейшего развития. Благодаря этому системный подход демонстрирует гибкость и расширяемость, обеспечивая практическую применимость результатов как для сравнительной научной оценки, так и для поддержки управленческих решений о масштабировании и промышленном внедрении технологии.
Ожидаемым результатом применения разработанной методики является формирование матрицы (карты) принятия решений по условиям эффективности технологий пиролиза метана. Такой инструмент задает диапазоны параметров, в пределах которых конкретное технологическое решение демонстрирует наибольшую результативность. Например, при низкой стоимости электроэнергии и высокой потребности в высокодисперсных углеродных материалах целесообразен плазменный пиролиз; при высокой стоимости электроэнергии и спросе на массовый углерод – каталитический пиролиз с выпуском аморфного углерода. Для децентрализованных производств (например, на АЗС) предпочтительны модульные плазменные установки, тогда как для крупнотоннажных комплексов – реакторные системы с жидкометаллическим расплавом, интегрируемые в существующие производственные цепочки. Подобные решения возможны лишь при одновременном системном учете технических, экономических и экологических факторов.
Выводы
Разработана методика системного анализа технологий пиролиза метана, представляющая собой универсальный инструмент для их комплексной оценки. В качестве методологической основы принят структурно-функциональный подход с иерархической декомпозицией и итеративной обратной связью. Он позволяет рассматривать процесс пиролиза как целостную систему со множеством подсистем, учитывая ее связь с внешней средой и возможность формирования входных и выходных параметров для использования в дальнейшем в DEA-анализе. Предложенная методика системного анализа включает три логических блока: 1) описание и анализ подсистем; 2) оценка технико-экономических и экологических характеристик; 3) интеграция данных и многофакторная DEA-оценка с последующей поддержкой управленческих решений.
Применение методики позволяет не только ранжировать существующие технологические решения по интегральной эффективности, но и выявлять узкие места, определять резервы для оптимизации и оценивать потенциал масштабирования. Такой комплексный подход обеспечивает объективность анализа, снижает влияние субъективных экспертных предположений и позволяет обосновывать рациональный выбор технологических схем и режимов пиролиза. Практическая значимость разработанной методики состоит в том, что ее применение создает основу для масштабирования и промышленного внедрения пиролиза метана как конкурентоспособной и экологически чистой технологии производства водорода.
Sobre autores
Artyom Kazarinov
Samara State Technical University
Autor responsável pela correspondência
Email: artemrus987@gmail.com
ORCID ID: 0000-0002-3646-6529
Postgraduate Student, Dept. of Management and System Analysis of Thermal Power and Sociotechnical Complexes
Rússia, 244, Molodogvardeyskaya str., Samara, 443100Bibliografia
- Moghaddam A.L., Hejazi S., Fattahi M., Kibria M.G., Thomson M.J., AlEisa R., Khan M.A. Methane Pyrolysis for Hydrogen Production: Navigating the Path to a Net Zero Future // Energy & Environmental Science. 2025. Vol. 18. P. 2747–2790. doi: 10.1039/D4EE06191H.
- Schneider S., Bajohr S., Graf F., Kolb T. State of the Art of Hydrogen Production via Pyrolysis of Natural Gas // ChemBioEng Reviews. 2020. Vol. 7, No. 5. Pр. 150–158. doi: 10.1002/cben.202000014.
- International Renewable Energy Agency (IRENA). Making the breakthrough: Green hydrogen policies and technology costs. – Abu Dhabi: IRENA, 2021. URL: https://www.irena.org/-/media/Files/IRENA/Agency/Publication/2020/Nov/IRENA_Green_Hydrogen_breakthrough_2021.pdf (Accessed 03.09.2025).
- Abbas H.F., Wan Daud W.M.A. Hydrogen production by methane decomposition: A review // International Journal of Hydrogen Energy. 2010. Vol. 35. Pр. 1160–1190. doi: 10.1016/j.ijhydene.2009.11.036.
- Schneider S., Bajohr S., Graf F., Kolb T. Verfahrensübersicht zur Erzeugung von Wasserstoff durch Erdgas-Pyrolyse // Chemie Ingenieur Technik. 2020. Vol. 92. No. 8. Pр. 1023–1032. – doi: 10.1002/cite.202000021.
- Kudinov I.V., Kosareva E.A., Dolgikh V.D. et al. Hydrogen Production by Thermocatalytic Decomposition of Methane: Modern Achievements (A Review) // Petroleum Chemistry. 2025. Vol. 65. Pр. 10–34. doi: 10.1134/S0965544124080176.
- Mirkarimi R., Bensaid S., Negro V., Chiaramonti D. Review of methane cracking over carbon-based catalyst for energy and fuels // Renewable and Sustainable Energy Reviews. 2023. Vol. 187. Art. 113747. doi: 10.1016/j.rser.2023.113747.
- McConnachie M., Konarova M., Smart S. Literature review of the catalytic pyrolysis of methane for hydrogen and carbon production // International Journal of Hydrogen Energy. 2023. Vol. 48. No. 66. Pр. 25660–25682. doi: 10.1016/j.ijhydene.2023.03.123.
- Kudinov I.V., Velikanova Yu.V., Nenashev M.V., Amirov T.F., Pimenov A.A. Piroliz metana v rasplavlennyh sredah dlya polucheniya vodoroda: obzor sovremennyh dostizhenij [Methane Pyrolysis in Molten Media for Hydrogen Production: A Review of Modern Achievements] // Neftekhimiya. 2023. Vol. 63. No. 5. Pр. 627–639. doi: 10.31857/S0028242123050015. (In Russian)
- Leal Pérez B.J., Medrano Jiménez J.A., Bhardwaj R., Goetheer E., Sint Annaland M., Gallucci F. Methane pyrolysis in a molten gallium bubble column reactor for sustainable hydrogen production: Proof of concept & techno-economic assessment // International Journal of Hydrogen Energy. 2021. Vol. 46, No. 7. Pр. 4917–4935. doi: 10.1016/j.ijhydene.2020.11.079.
- Geißler T., Abánades A., Heinzel A. et al. Hydrogen production via methane pyrolysis in a liquid metal bubble column reactor with a packed bed // Chemical Engineering Journal. 2016. Vol. 299. Pр. 192–200. doi: 10.1016/j.cej.2016.04.066.
- Upham D.C., Agarwal V., Khechfe A., Snodgrass Z.R., Gordon M.J., Metiu H., McFarland E.W. Catalytic molten metals for the direct conversion of methane to hydrogen and separable carbon // Science. 2017. Vol. 358. No. 6365. Pр. 917–921. doi: 10.1126/science.aah5641.
- Sánchez-Bastardo N., Schlögl R., Ruland H. Methane Pyrolysis for Zero-Emission Hydrogen Production: A Potential Bridge Technology from Fossil Fuels to a Renewable and Sustainable Hydrogen Economy // Industrial & Engineering Chemistry Research. 2021. Vol. 60. No. 30. Pр. 11855–11881. doi: 10.1021/acs.iecr.1c01679.
- Palmer C., Tarazkar M., Metiu H., Gordon M., McFarland E. Methane pyrolysis in low-cost, alkali-halide molten salts at high temperatures // Sustainable Energy & Fuels. 2021. Vol. 5. No. 23. doi: 10.1039/D1SE01408K.
- Kang D., Palmer C., Mannini D., Rahimi N., Gordon M., Metiu H., McFarland E. Catalytic Methane Pyrolysis in Molten Alkali Chloride Salts Containing Iron // ACS Catalysis. 2020. Vol. 10. No. 13. Pр. 7032–7042. doi: 10.1021/acscatal.0c01262.
- Parkinson B., Patzschke C.F., Nikolis D., Raman S., Dankworth D.C., Hellgardt K. Methane pyrolysis in monovalent alkali halide salts: kinetics and pyrolytic carbon properties // International Journal of Hydrogen Energy. 2021. Vol. 46. Pр. 6225–6238. doi: 10.1016/j.ijhydene.2020.11.150.
- Fulcheri L., Rohani V.-J., Wyse E., Hardman N., Dames E. An energy-efficient plasma methane pyrolysis process for high yields of carbon black and hydrogen // International Journal of Hydrogen Energy. 2023. Vol. 48. No. 8. Pр. 2920–2928. doi: 10.1016/j.ijhydene.2022.10.144.
- Vodopyanov A.V., Mansfeld D.A., Sincov S.V., Kornev R.A., Preobrazhenskij E.I., Chekmarev N.V., Remez M.A. Plazmoliz metana pri pomoshchi vysokochastotnogo plazmotrona [Methane Plasmalysis Using a High-Frequency Plasmatron] // Pisma v zhurnal tekhnicheskoj fiziki. 2022. Vol. 48. No. 23. Pр. 34–37. doi: 10.21883/PJTF.2022.23.53950.19383. (In Russian)
- Wnukowski M. Methane Pyrolysis with the Use of Plasma: Review of Plasma Reactors and Process Products // Energies. 2023. Vol. 16, No. 18. Art. 6441. doi: 10.3390/en16186441.
- International Energy Agency (IEA). Global Hydrogen Review 2024: Hydrogen production. Paris: IEA, 2024. URL: https://www.iea.org/reports/global-hydrogen-review-2024/hydrogen-production (дата обращения: 03.09.2025).
- Perreault P., Boruntea C.-R., Dhawan Yadav H., Portela Soliño I., Kummamuru N.B. Combined Methane Pyrolysis and Solid Carbon Gasification for Electrified CO2-Free Hydrogen and Syngas Production // Energies. 2023. Vol. 16. No. 21. Art. 7316. doi: 10.3390/en16217316.
- Lang Z., Zhu Y., Xu S., Cao G., Duan H. A Mini-Review on Hydrogen and Carbon Production from Methane Pyrolysis by Molten Media // Energy & Fuels. 2024. Vol. 38. doi: 10.1021/acs.energyfuels.4c03860.
- Holler J., Vine D. Methane Pyrolysis for Hydrogen Production: Closer Look brief. Arlington, VA: Center for Climate and Energy Solutions (C2ES), September 2025. 38 p. URL: https://www.c2es.org/wp-content/uploads/2025/09/methane-pyrolysis-for-hydrogen-production.pdf (Accessed 03.09.2025).
- Pudukudy M., Yaakob Z. Methane decomposition over Ni, Co and Fe based monometallic catalysts supported on sol-gel derived SiO2 microflakes // Chemical Engineering Journal. 2015. Vol. 262. Pр. 1009–1021. doi: 10.1016/j.cej.2014.10.077.
- Pudukudy M., Yaakob Z., Mazuki M.Z., Takriff M.S., Jahaya S.S. One-pot sol-gel synthesis of MgO nanoparticles supported nickel and iron catalysts for undiluted methane decomposition into COx-free hydrogen and nanocarbon // Applied Catalysis B: Environmental. 2017. Vol. 218. Pр. 298–316. doi: 10.1016/j.apcatb.2017.04.070.
Arquivos suplementares




