Simulation of the bucket lifting mechanism control subsystem of a walking excavator
- Authors: Dunaev M.P.1, Dovudov S.U.1
-
Affiliations:
- National research irkutsk state technical university
- Issue: No 4 (2024)
- Pages: 57-64
- Section: Mathematical modeling and its application in scientific research
- URL: https://medbiosci.ru/2413-0133/article/view/280579
- DOI: https://doi.org/10.25729/ESI.2024.36.4.006
- ID: 280579
Cite item
Full Text
Abstract
The article presents a functional diagram of the control subsystem of the electric drive of a walking excavator. Structural-parametric models of АC electric drives of an excavator with a pulse-phase control system and a pulse-frequency control system have been developed. Simulation of АC electric drives of an excavator with a pulse-phase control system and a pulse-frequency control system in the Matlab/Simulink environment was carried out. A comparison of the results of modeling control systems is given.
Keywords
Full Text
Введение. Производственные комплексы по добыче минерального сырья, включающие мощные шагающие экскаваторы разных типов, составляют важную часть современного промышленного оборудования производственных и транспортных систем [1]. Производительность промышленного оборудования производственных систем во многом зависит от качества управления электроприводами (ЭП) переменного тока, являющимися основой силового электрооборудования шагающих экскаваторов (ШЭ) и управляемыми с помощью современных полупроводниковых приборов – IGBT-транзисторов и силовых полупроводниковых модулей [2-4].
В настоящее время самыми востребованными способами управления ЭП переменного тока механизма подъема ковша шагающего экскаватора по праву можно считать способы управления с применением непосредственных преобразователей частоты (НПЧ), реализующих импульсно-фазовое управление (ИФУ), и двухзвенных преобразователей частоты (ДПЧ) с широтно-импульсным управлением (ШИУ), которые могут обеспечить необходимые параметры управления электроприводами переменного тока механизма подъема ковша шагающего экскаватора [5-8].
Тем не менее у способа управления непосредственными преобразователями частоты с ИФУ можно отметить ряд недостатков, касающихся его эффективности: сравнительно низкое быстродействие системы управления, сравнительно низкий коэффициент мощности, значительные искажения формы напряжения питающей сети [9]. Способ двухзвенных преобразователей частоты с ШИУ также имеет ряд недостатков, а именно: сравнительно низкий коэффициент полезного действия (КПД) преобразователя и значительные потери мощности при включении и выключении полупроводниковых ключей автономного инвертора напряжения (АИН), входящего в состав двухзвенных преобразователей частоты [10-18].
Повышению эффективности ЭП переменного тока может способствовать применение в двухзвенных преобразователях частоты АИН с частотно-импульсным управлением [19-22].
Однако следует отметить, что этот способ управления электроприводами переменного тока механизма подъема ковша шагающего экскаватора до сих пор полностью не изучен.
Моделирование электропривода механизма подъема ковша шагающего экскаватора. На рис.1 приведена разработанная функциональная схема электроприводов подъема ковша шагающего экскаватора переменного тока, где обозначено: БЗС – блок задания угловой скорости, РС – регулятор скорости, РТ – регулятор тока, БТО – блок токоограничения, НПЧ – непосредственный преобразователь частоты, АД – два асинхронных двигателя, МП – механизм подъема ковша, ДТ – датчик тока, ДС – датчик скорости.
Рис. 1. Функциональная схема электропривода подъема шагающего экскаватора переменного тока
Структурно-параметрическая модель подсистемы управления электроприводами механизмом подъема ковша шагающего экскаватора с непосредственным преобразователем частоты, реализованная в системе Matlab/Simulink, представлена на рисунке 2, а переходные процессы показаны на рисунке 3.
Рис. 2. Структурно-параметрическая модель электропривода подъема ковша шагающего экскаватора с непосредственным преобразователем частоты
Рис. 3. Переходные процессы в модели электропривода механизма подъема ковша шагающего экскаватора с непосредственным преобразователем частоты
Для получения максимальной производительности работы электроприводов подъема ковша шагающего экскаватора переменного тока проведем замену блока непосредственного преобразователя частоты на двухзвенных преобразователях частоты с частотно-импульсным управлением.
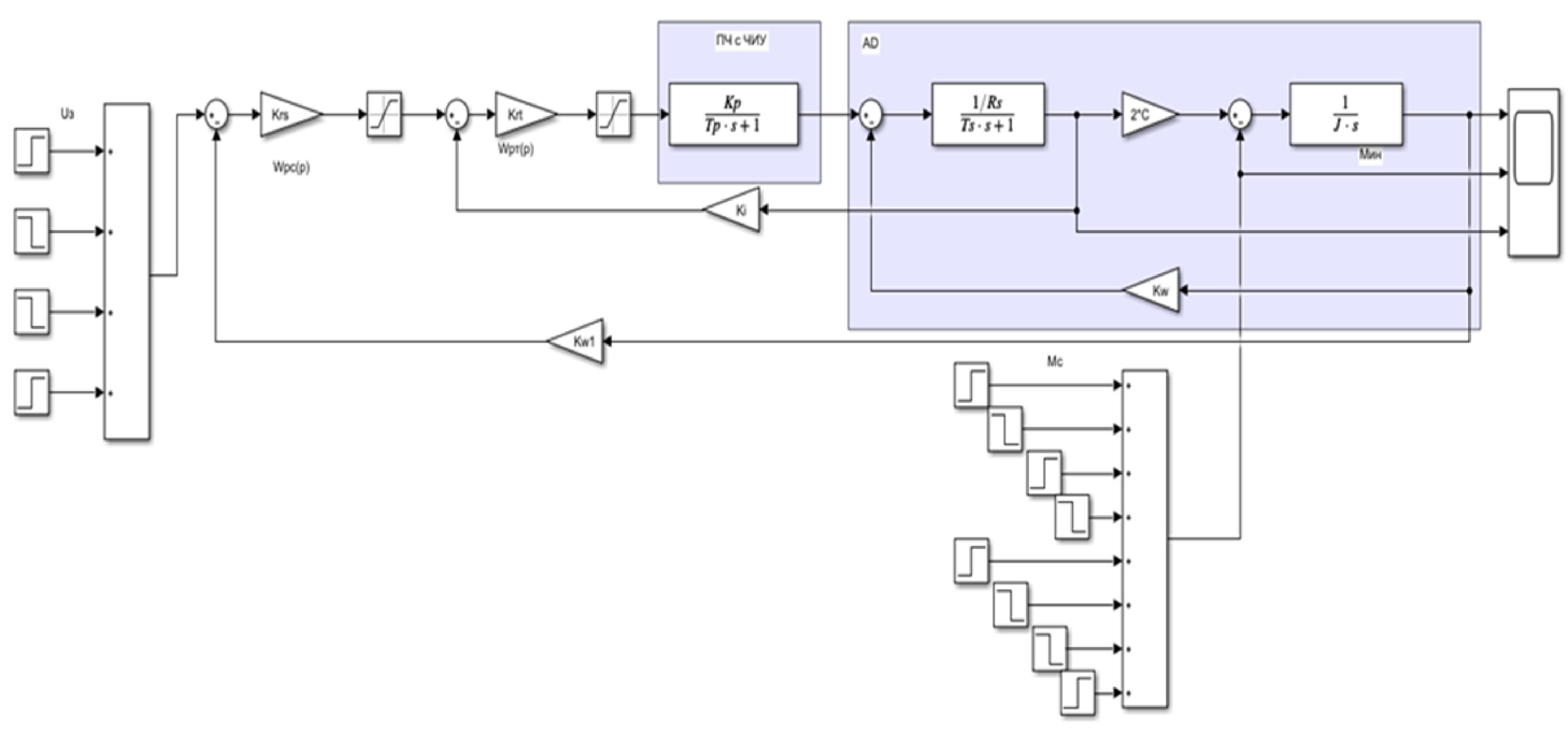
Структурно-параметрическая модель подсистемы управления электроприводом механизма подъема ковша шагающего экскаватора с частотно-импульсным управлением, реализованная в системе Matlab/Simulink, представлена на рисунке 4, а переходные процессы показаны на рисунке 5.
Рис. 4. Структурно-параметрическая модель электропривода подъема ковша шагающего экскаватора с частотно-импульсным управлением
Рис. 5. Переходные процессы в модели электропривода механизма подъема ковша шагающего экскаватора с частотно-импульсным управлением
Сравнение результатов моделирования угловой скорости электропривода механизма подъема шагающего экскаватора с непосредственным преобразователем частоты (рисунок 3) и двухзвенного преобразователя частоты с частотно-импульсным управлением (рисунок 5) показывает, что способ частотно-импульсного управления за счет ускорения динамических процессов в механизме подъема обеспечивает сокращение цикла работы ШЭ на 1,8 с, что увеличивает производительность работы шагающего экскаватора на 11 %.
Формализованное описание способа частотно-импульсного управления можно представить следующим образом. Модулируемый сигнал при частотно-импульсном управлении (ЧИУ) является синусоидальным и определяется уравнением (1):
, (1)
где kp – регулировочный коэффициент паузы; fsin – частота модулируемого сигнала.
Максимальная длительность паузы при ЧИУ наблюдается на краях полупериода и её можно определить соотношением (2):
, (2)
где Tsin – период сигнала при ЧИУ; u – регулировочный коэффициент по напряжению.
Количество импульсов при ЧИУ, приходящихся на четверть периода модулируемого сигнала, определяется как соотношение (3):
, (3)
Длительность пауз для каждого периода определяется выражением (4):
, (4)
где tпауз.max – максимальная длительность паузы и i – номер периода при ЧИУ.
Длительность импульса для получения кратного периода определяется следующим выражением (5):
. (5)
Длительность импульса при ЧИУ остается постоянной, а длительность паузы и периодов изменяется по синусоидальному закону.
Длительности i-тых периодов можно рассчитать по выражению (6):
. (6)
Расчетные точки для четверти периода определяются формулами (7) и (8):
, (7)
. (8)
Используя формулы (7) и (8), можно описать цикл для формирования импульсов управления при ЧИУ. Чтобы получить график формирования импульсов при ЧИУ на полный период, удобно использовать программный пакет Matlab/Simulink.
Исследования, проведенные с помощью модели электропривода механизма подъема ковша шагающего экскаватора с ЧИУ (рисунок 6), показали высокие статические и динамические характеристики данной системы: статическая ошибка δ=10 %; время переходного процесса при пуске tпп=0,51 с; максимальное перерегулирования σмакс ˂ 4,3 %.
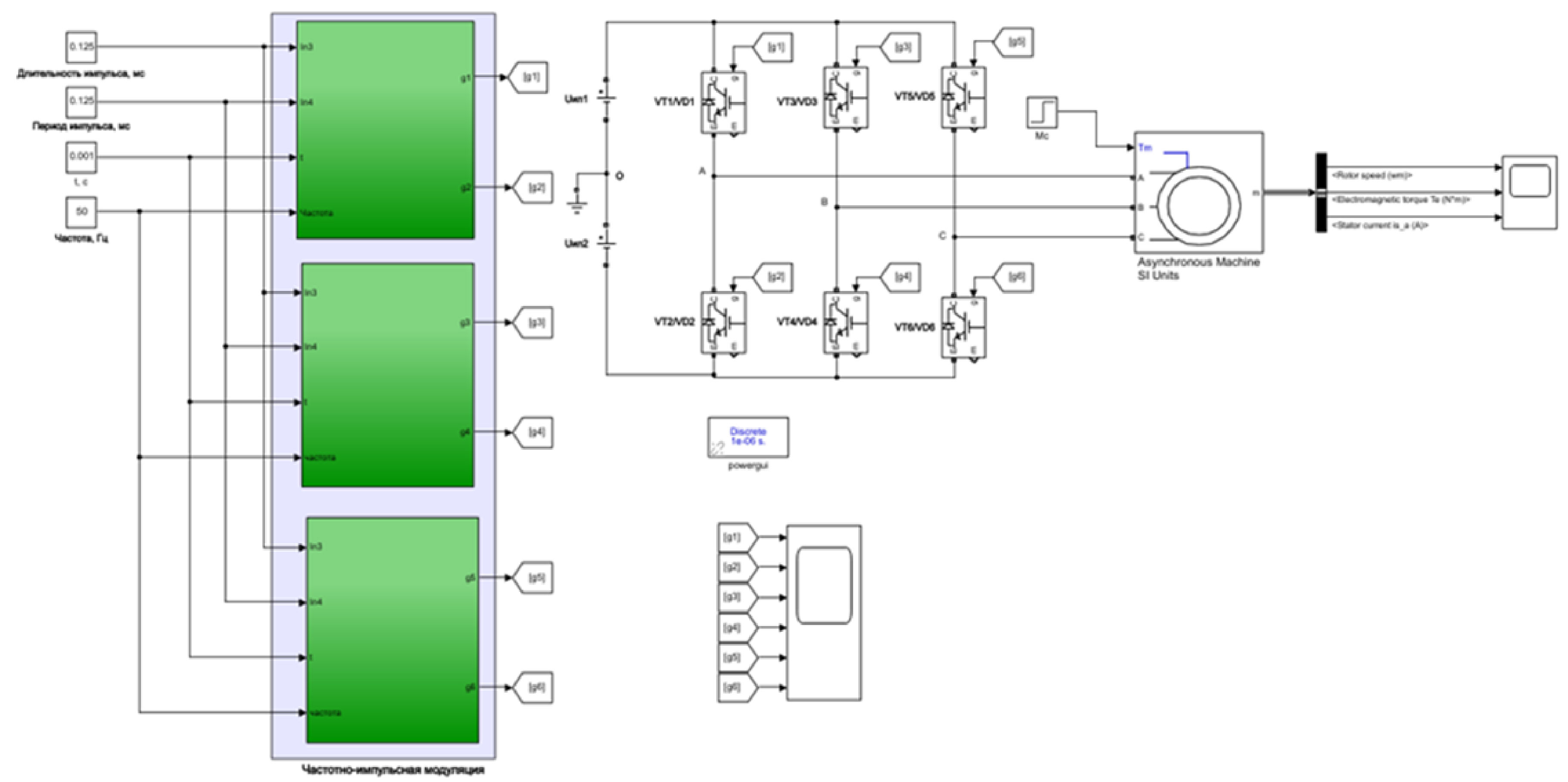
На рисунке 6 показана имитационная модель ЭП механизма подъема шагающего экскаватора, использующего двухзвенный преобразователь частоты с ЧИУ.
Рис. 6. Модель электропривода механизма подъема шагающего экскаватора, использующего двухзвенный преобразователь частоты с ЧИУ
Характеристики, полученные при моделировании работы электропривода механизма подъема шагающего экскаватора, использующего двухзвенный преобразователь частоты с ЧИУ (рисунок 7), свидетельствуют об устойчивости работы данного оборудования. Пуск электропривода механизма подъема шагающего экскаватора производится на холостом ходу и завершается за 0,3 с. После того, как угловая скорость достигает установившегося значения, происходит наброс нагрузки и скорость уменьшается на 4,5 %, оставаясь при этом стабильной.
Рис. 7. Диаграммы сигналов имитационной модели электропривода механизма подъема шагающего экскаватора с ЧИУ
Исследования на имитационной модели (рисунок 6) показали, что применение двухзвенного преобразователя частоты с ЧИУ приводит к снижению динамических потерь в электроприводе механизма подъема ШЭ по сравнению с электроприводом, использующего двухзвенный преобразователь частоты с ШИУ на 40 %, т.к. мощность динамических потерь прямо пропорциональна частоте коммутации [3, 12].
Заключение. Проанализировано современное состояние разработок в области электропривода переменного тока механизма подъема ковша шагающего экскаватора и предложен способ повышения производительности шагающего экскаватора. Разработана функциональная модель электропривода переменного тока механизма подъема ковша шагающего экскаватора, использующего двухзвенный преобразователь частоты с ЧИУ, позволяющая определять динамические характеристики электропривода механизма подъема ковша шагающего экскаватора. Реализована имитационная модель электропривода механизма подъема ковша шагающего экскаватора с ЧИУ в среде Matlab/Simulink. Показано, что использование двухзвенного преобразователя частоты с ЧИУ за счет ускорения динамических процессов в механизме подъема обеспечивает сокращение цикла работы шагающего экскаватора на 1,8 с, что увеличивает производительность его работы на 11 %.
About the authors
Mikhail P. Dunaev
National research irkutsk state technical university
Author for correspondence.
Email: mdunaev10@mail.ru
ORCID iD: 0000-0002-1523-5553
Doctor of technical sciences, professor
Russian Federation, IrkutskSarfaroz U. Dovudov
National research irkutsk state technical university
Email: dsu_1991@mail.ru
ORCID iD: 0000-0001-5600-4615
Assistant
Russian Federation, IrkutskReferences
- Kruglikov O.V., Makarov L.N., Piskunov S.V. Razrabotka, proizvodstvo i primeneniye energoeffektivnykh elektricheskikh mashin i privodov [Development, production and application of energy efficient electrical machines and drives]. Elektrotekhnika [Electrical Engineering], 2015, no. 3. pp. 4-8.
- Zhemerov G.G., Ivakhno V.V., Koval'chuk O.I. Raschetmoshchnosti poter' i temperatury struktury tranzistorno-diodnykh moduley pri komp'yuternom modelirovanii preobrazovateley [Calculation of power losses and temperature of the structure of transistor-diode modules in computer modeling of converters]. Elektrotekhnika i elektromekhanika [Electrical engineering and electromechanics], 2011, no. 4, pp. 21-28, ISSN 2074-272X.
- Dunaev M.P., Dovudov S.U. Modelirovaniye poter' moshchnosti v preobrazovatele chastoty [Simulation of losses in frequency converter]. Elektrotekhnicheskiye sistemy i kompleksy [Electrical systems and complexes], 2021, no. 2(51), pp. 45-51.
- German-Galkin S.G. Shirotno-impul'snyye preobrazovateli [Pulse-width converters]. L., Energy, 1979. 96 p.
- Ahcene Bouzida, Radia Abdelli, Ouadah M'hamed Calculation of IGBT power losses and junction temperature in inverter drive. 8th International conference on modelling, identification and control (ICMIC-2016) Algiers, Algeria- November 15-17, 2016, pp 768-773.
- Ivakhno V., Zamaruiev V.V., Ilina O. Estimation of semiconductor switching losses under hard switching using Matlab/Simulink Subsystem. Electrical, control and communication engineering, 2013, vol. 2, iss. 1, pp. 20-26.
- Plakhtii O.A., Nerubatskyi V.P., Hordiienko D.A. et al. Calculation of static and dynamic losses in power IGBT transistors by polynomial approximation of basic energy characteristics. Naukovyi visnyk natsionalnoho hirnychoho universytetu, 2020, (2): 82-88, doi: 10.33271/nvngu/2020-82.
- Kaixin Wei, Chengning Zhang, Xuelian Gong, Tieyu Kang. The IGBT Losses analysis and calculation of inverter for two-seat electric aircraft application. Energy procedia, 2017, vol. 105, pp. 2623-2628, ISSN 1876-6102.Dunaev M.P. Rezonansnyye invertory dlya upravleniya elektroprivodami [Resonant inverters controlling electric drives]. Irkutsk. IrGTU, 2004, 103 p.
- Dunaev M.P. Rezonansnye invertory dlâ upravleniâ élektroprivodami [Resonant inverters for controlling electric drives]. Irkutsk, Izd-vo IrGTU, 2004. - 103 p.
- Bai Baodong and Chen Dezhi, Inverter IGBT loss analysis and calculation 2013 IEEE International Conference on Industrial Technology (ICIT), Cape Town, 2013, pp. 563-569, doi: 10.1109/ICIT.2013.6505733.
- Feix G., Dieckerhoff S., Allmeling J., Schonberger J. Simple methods to calculate IGBT and diode conduction and switching losses, 2009 13th European conference on power electronics and applications, Barcelona, 2009, pp. 1-8.
- Dunaev, M.P., Dovudov S.U. Sravneniye energoeffektivnosti skhem avtonomnykh invertorov napryazheniya s sinusoidal'noy shirotno-impul'snoy i chastotno-impul'snoy modulyatsiyey [Comparison of energy efficiency of autonomous voltage inverters with sine wave pulse width and pulse frequency modulation circuits]. Elektrotekhnicheskiye sistemy i kompleksy [Electrical systems and complexes], 2021, no. 4(53), pp. 50-55.
- Dunaev, M.P., Dovudov S.U., Arshinskiy L.V. Energy characteristics the autonomous voltage inverter with the pulse-frequency modulation. International scientific conference “FarEastCon” / 6-9 October 2020, Far Eastern Federal university, Vladivostok.
- Blinov A. et al. Loss calculation methods of half-bridge square-wave inverters. Elektronika ir elektrotechnika, 2011, 113(7), doi: 10.5755/j01.eee.113.7.604.
- Alemi P., Lee D. Power loss comparison in two- and three-level PWM converters. 8th International conference on power electronics - ECCE Asia, Jeju, 2011, pp. 1452-1457.
- Dovudov S.U., Dunayev M.P. Analiz energeticheskikh pokazateley impul'snykh preobrazovateley [Analysis of energy indicators of pulse converters]. Vestnik IrGTU [ISTU Bulletin], 2020, vol. 24, no 2, pp. 345-355.
- Shirahama H., Muto T. A novel power loss calculation method for power converters by transforming switching-loss into impulse-waveforms. 2018 21st International conference on electrical machines and systems (ICEMS), Jeju, 2018, pp. 2226-2229.
- Zhu Y, Xiao M, Su X. et al. Modeling of conduction and switching losses for IGBT and FWD based on SVPWM in automobile electric drives. Applied sciences. 2020, 10(13):4539, doi: 10.3390/app10134539
- Dunaev M. P., Dovudov S. U Modelirovaniye odnofaznogo dvukhurovnevogo avtonomnogo invertora napryazheniya s chastotno-impul'snoy modulyatsiyey [Simulation of a single-phase two-level autonomous voltage inverter with pulse frequency modulation]. Informatsionnyye i matematicheskiye tekhnologii v nauke i upravlenii [Information and mathematical technologies in science and management], 2020, no. 2 (18), pp. 134-143
- Sharifov B., Gulyamov K., Yunusov R., et al. The mathematical model of pulse width modulation frequency converter. Proceedings of the 2021 Ural-siberian smart energy conference, USSEC 2021, Novosibirsk, 13–15 November 2021, Novosibirsk, 2021, pp. 81-84.
- Dovudov S.U., Dunaev M.P, Zhiravetska A. et al. Analysis and comparison of energy indices of dc-dc pulse converters. Przeglad elektrotechniczny, 2022, vol. 98, no 6, pp. 99-103.
- Dunaev M.P., Dovudov S.U., Arshinskiy L.V. of losses in autonomous inverter circuits with pulse-width and pulse-frequency modulation. Computational technologies, 2022, vol. 27, no 5, pp. 5-13.
Supplementary files







