Technology for killing gas wells at managed pressure
- Authors: Dvoynikov M.V.1, Minaev Y.D.1, Minibaev V.V.2, Kambulov E.Y.1, Lamosov M.E.1
-
Affiliations:
- Saint Petersburg Mining University
- Himprom LLC
- Issue: Vol 335, No 1 (2024)
- Pages: 7-18
- Section: Articles
- URL: https://medbiosci.ru/2500-1019/article/view/267019
- DOI: https://doi.org/10.18799/24131830/2024/1/4315
- ID: 267019
Cite item
Full Text
Abstract
Relevance. The need to solve the problem of developing gas wells after multistage hydraulic fracturing. This problem consists in losses of process fluids during killing gas wells with high permeability by traditional methods, and reducing the achieved productivity of gas deposits. Aim. To develop and justify a method for gentle killing of gas and gas condensate wells after working out in operation mode.
Objects. Gas and gas condensate wells after multistage hydraulic fracturing.
Methods. Filtration experiment to determine the effect of killing fluid on reservoir permeability; mathematical modeling of gentle killing of a gas well using flexible tubing and equipment for work at controlled pressure; laboratory studies of the mechanical properties of the blocking pack – liquid packer.
Results. According to the results of the filtration experiment, the negative effect of the silencing fluid on low-permeable gas layers is justified. The authors developed the technology of gentle killing of gas and gas condensate wells using flexible tubing and equipment for operations at controlled pressure. Laboratory studies were carried out and technological parameters were selected for the second blocking pack – a liquid packer for additional isolation of a gas reservoir. The authors constructed a mathematical model of killing gas wells using the presented technology; a calculation was carried out for the conditions of a gas condensate field in Eastern Siberia. The paper introduces the results of modeling technological operations reflecting the change in the main technological parameters during well killing.
Full Text
В настоящее время при разработке газовых и газоконденсатных месторождений компании-операторы стали прибегать к проведению многостадийного гидроразрыва пласта (МГРП). Причиной является истощение крупных месторождений с высокими фильтрационно-емкостными свойствами (ФЕС) [1, 2]. Для поддержания уровня добычи компании вынуждены осваивать сложные месторождения с низкой проницаемостью коллекторов.
Одним из таких месторождений является газоконденсатное месторождение на юге Восточной Сибири. Продуктивные отложения месторождения относятся к Парфеновскому горизонту Чорской свиты, залегающему в интервале от 3283 до 3323 м. Продуктивные газонасыщенные пласты П1 и П2 представлены песчаниками с прослоями алевролитов и аргиллитов. Коллектор относится к терригенному типу и имеет низкие ФЕС. Среднее значение пористости составляет от 6,2 до 9,7 %, проницаемость не превышает 0,0184 мкм2. Причиной является высокое содержание алевритовой фракции (30 % и более), глинистого (10 % и более) и карбонатного (7 % и более) цементов. По классификации Ханина песчаники парфеновского горизонта относятся к V классу коллекторов с признаками IV и реже III классов [3]. Продуктивный пласт характеризуется аномально низким давлением (k=0,82) и склонен к поглощению (k=1,2).
Конструкция скважин подразумевает вскрытие продуктивного пласта горизонтальным стволом длиной 800 м (рис. 1). Эксплуатация ведется через перфорированный хвостовик диаметром 114 мм, подвеска которого располагается в потайной эксплуатационной колонне. Изоляция пяти портов МГРП обеспечивается пакерами гидромеханического (набухающего) типа.
Для контроля разработки скважины оснащены высокотехнологичным комплектом подземного оборудования (КПО), которое во время отрабатывания на факел подвергается сильному абразивному износу за счёт выноса части проппанта из скважины. В случае освоения скважин на технологических насосных трубах (НКТ) необходимо для установки КПО произвести глушение скважины [4, 5].
Известно, что во время глушения скважин за счёт распределения жидкости глушения по системе полученных трещин происходит снижение продуктивности [6, 7]. Подтверждением названному служат проведённые фильтрационные исследования на натурных материалах Хамакинского горизонта Чаяндинского нефтегазоконденсатного месторождения, имеющего сходные коллекторские свойства [8]. Исследования проводились на установке RPS-812 (Coretest Systems), согласно инструкции [9], с соблюдением термобарических условий изучаемого объекта разработки (пластовое давление Pпл=12,8 МПа, температура Т=11,4°С )
В образцы керна, предварительно насыщенные керосином, обратной закачкой в течение часа закачивают водный раствор KCl плотностью 1,02 г/см3 в разном объеме: 0,26; 0,41 и 2 поровых объема соответственно. После этого моделируют освоение скважины прямым фильтрованием керосина до установления постоянного градиента давления (рис. 2).
В результате обработки полученных данных установлено, что проницаемость по керосину для 0,26 поровых объемов составила 12,33 мД, для 0,41 порового объёма – 4,79 мД, для 2 поровых объемов – 3,43 мД (табл. 1). Проницаемость же до прокачки жидкости глушения составляет 38,25 мД.
Как видно из полученных результатов, объем попавшей в керн жидкости глушения прямо влияет на его фильтрационные свойства: снижение проницаемости в зависимости от количества жидкости составляет от 67,7 до 91 %.
Сохранение ФЕС коллектора может быть обеспечено щадящим глушением с использованием блокирующих составов для изоляции продуктивного пласта на время смены КПО.
Рис. 1. Типовые профиль и конструкция скважины [составлено авторами]
Fig. 1. Well profile and design [compiled by the authors]
Рис. 2. Графики зависимости градиентов давлений фильтрации от прокачиваемого объема керосина [составлено авторами]
Fig. 2. Graphs of dependence of filtration pressure gradients on the pumped kerosene volume [compiled by the authors]
Таблица 1. Результаты проведенных фильтрационных экспериментов
Table 1. Results of filtration experiments
Параметр Parameter | Единица измерения Unit of measurement | Профильтровано ЖГ (поровых объемов) Filtered by KF (pore volumes) | |||
– | 0,26 | 0,41 | 2 | ||
Градиент давления закачки по керосину Kerosene injection pressure gradient | атм/м atm/m | 52,95 | 162,89 | 359,74 | 590,02 |
Подвижность по керосину Kerosene mobility | мД/(мПа∙с) mD/(MPa∙s) | 22,11 | 7,12 | 3,17 | 1,98 |
Проницаемость по керосину Kerosene permeability | мД mD | 38,25 | 12,33 | 4,79 | 3,43 |
Максимальный градиент давления фильтрации керосина после закачки жидкости глушения Maximum pressure gradient of kerosene filtration after injection of killing fluid | атм/м atm/m | – | 167,32 | 370,99 | 601,44 |
% | – | -67,7 | –87,47 | –91 | |
KF – killing fluid.
При этом установка блок-пачки в горизонтальном стволе длиной 800 м, разделенном на неоднородные по проницаемости зоны (порты), прямой закачкой при закрытом устье несёт риски неравномерного распределения состава и поглощения в более проницаемую зону.
Для решения данной проблемы предлагается разработанная технология глушения газовых скважин на регулируемом давлении. Регулирование забойного давления производится с целью недопущения как поглощения технологических жидкостей вследствие репрессии на пласт [10, 11], так и проявления при недостаточном гидростатическом давлении и прорывах газа. Для успешного проведения глушения необходимо динамическое поддержание равновесия в системе скважина–пласт [12, 13].
Первоначальное достижение равновесного состояния обеспечивают за счёт самозадавливания работающей газовой скважины. Для этого в скважину до уровня подвески хвостовика спускают гибкую насосно-компрессорную трубу (ГНКТ). Закачивают жидкость глушения при открытом затрубе до достижения устьевого давления, позволяющего компенсировать увеличение давления при спуске инструмента в горизонтальный ствол и продавку блокирующей пачки.
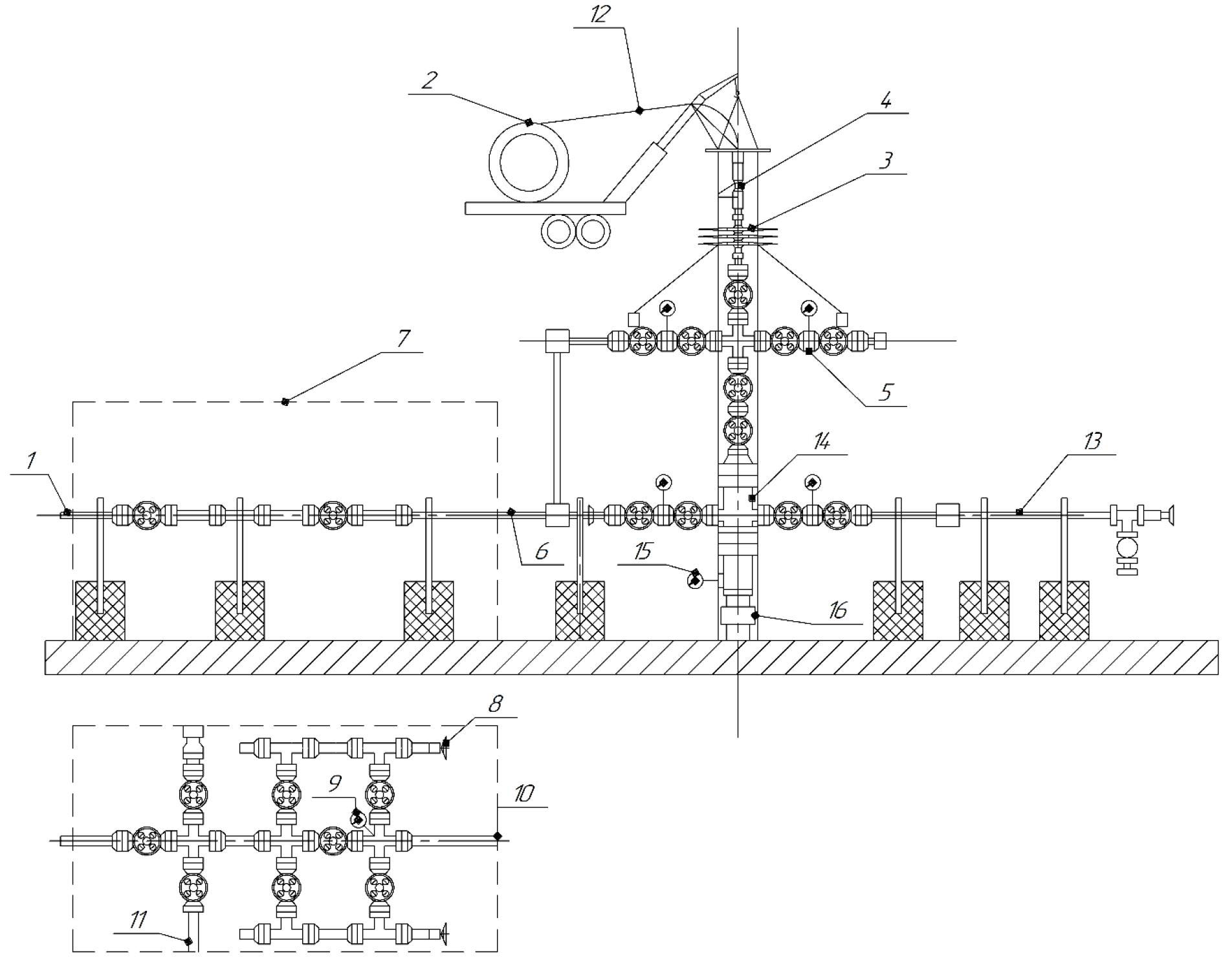
Для работ по представленной технологии используют комплекс наземного и забойного оборудования, который включает (рис. 3): колтюбинговую установку – 2 для селективной закачки жидкости глушения и установки блокирующей пачки в продуктивный горизонт одновременно с подъемом ГНКТ [14]; кабельный канал связи внутри труб – 12 для передачи данных с забоя, устьевой датчик давления в составе блока дросселирования – 7 для контроля процесса глушения; кориолисовый расходомер – 9 для определения характеристик двухфазного потока; дроссель – 8 для регулирования противодавления на пласт.
Закачку жидкости глушения до установления равновесия и дальнейшую установку блокирующей пачки осуществляют следующим образом: cпускают заполненную жидкостью глушения ГНКТ [15] до интервала подвески хвостовика, затем замеряют устьевое и забойное давления. По полученным данным верифицируется математическая модель процесса, при необходимости в программу глушения вносят корректировки.
Далее закачивают жидкость глушения с контролем расхода и забойного давления и постепенным поджатием дросселя. Закачку продолжают до установления равновесия в системе, при этом на дросселе держат запас по давлению для доведения до забоя блокирующей пачки и компенсации поршневых эффектов при спускоподъемных операциях (СПО).
После этого ГНКТ спускают в горизонтальный участок ствола. Одновременно подают блокирующий состав. После достижения инструментом забоя блокирующий состав устанавливают в продуктивном горизонтальном участке скважины. Вместе с этим осуществляют постепенный подъем ГНКТ. Скорость СПО выбирается таким образом, чтобы блокирующий состав равномерно заполнял пространство внутри хвостовика и за ним.
По завершении закачки блокирующего состава ГНКТ поднимают до уровня подвески хвостовика. Устанавливают разделительную вязкую пачку – «жидкий пакер», необходимую для повышения газоудерживающей способности блокирующей композиции и обеспечения надёжности изоляции газового пласта.
Далее закачкой жидкости глушения создают противодавление на «жидкий пакер» в размере 1,05 от пластового в соответствии с [16]. Производится технологический отстой и стравливание газовых шапок. Глушение скважины фиксируется замером уровня.
Рис. 3. Схема размещения оборудования при глушении [составлено авторами]: 1 – факельный отвод; 2 – колтюбинговая установка; 3 – противовыбросовое оборудование; 4 – лубрикатор колтюбинга; 5 – фонтанная арматура; 6 – выходная линия; 7 – блок дросселирования; 8 – регулируемый дроссель; 9 – кориолисовый расходомер; 10 – обратный клапан; 11 – выход на сепаратор; 12 – ГНКТ; 13 – линия контроля затрубного пространства; 14 – трубная головка; 15 – манометр высокого давления; 16 – колонная головка
Fig. 3. Scheme of equipment placement at killing [compiled by the authors]: 1 – gas flare; 2 – coiled tubing unit; 3 – blowout preventer; 4 – tubing lubricator; 5 – production tree; 6 – outlet line; 7 – manifold unit; 8 – choke; 9 – coriolis flowmeter; 10 – non-return valve; 11 – separator inlet; 12 – coiled tubing; 13 – annular space control line; 14 – pipe head; 15 – high pressure gauge; 16 – casing head
В качестве «жидкого пакера» для заданных условий рассмотрено применение блокирующей композиции на основе производных полиметилцеллюлозы. Определение механических свойств «жидкого пакера» осуществлено в лабораторных условиях. Замеры произведены на установке MACS II согласно инструкции [17]. Смоделирована закачка состава в течение 30 минут с постепенным повышением температуры до пластовой. Гелирование состава происходит при достижении пластовой температуры 56 °C. По прошествии заданного времени определено статическое напряжение сдвига «жидкого пакера» [18–20] (рис. 4).
Прочность «жидкого пакера» как способность сохранять структуру под приложенным давлением определяется его статическим напряжением сдвига . Среднее значение для рассматриваемой композиции составило 1871 Па. По формуле [21] рассчитаем необходимую длину интервала ствола скважины H диаметром d=0,104м, которая будет заполнена «жидким пакером» для сдерживания противодавления в 1,32 МПа.
Для контроля и регулирования процесса глушения необходима математическая модель, позволяющая прогнозировать изменение забойных параметров [22–25]. При глушении газовых и газоконденсатных скважин в затрубном пространстве наблюдается двухфазный поток флюида, характеристики течения которого напрямую зависят как от давления, так и от температуры [26].
Рис. 4. Статическое напряжение сдвига «жидкого пакера» в пластовых условиях [составлено авторами]
Fig. 4. Static shear stress of a liquid packer under reservoir conditions [compiled by the authors]
Перенос тепла в трубах и в кольцевом пространстве описан моделью, представленной в работе [27]. В качестве граничных условий при расчёте температуры принято равенство температур потока на выходе из ГНКТ и в кольцевом пространстве, а также закон сохранения масс.
Расчёт характеристик однофазных потоков жидкости в ГНКТ и газа из пласта осуществляется по методике [28]. Состояние сжимаемой пластовой системы определяется в зависимости от давления и температуры в конкретной точке через использование в расчетах результатов лабораторного анализа фазового поведения пластового флюида (PVT (pressure-volume-temperature) характеристики).
Наиболее сложным вопросом при математическом моделировании процесса глушения газовых скважин является моделирование движения смеси газа и закачиваемой жидкости [29, 30]. Для прогнозирования многофазного потока использована механистическая модель Хасана и Кабира [31, 32]. Правильный выбор модели обуславливает точность полученных результатов [33–35]. Выбранная механистическая модель с достаточной точностью отражает свойства многофазного потока. В данной модели поток жидкости и газа принадлежит к одному из четырех режимов: пузырьковый, пробковый, рассеянный пузырьковый и кольцевой. Принадлежность к режиму определяется соотношением приведенных скоростей жидкой и газовой фаз [36]. Переход между режимами устанавливается через граничные критерии. Рассмотренная математическая модель реализована в расчетном комплексе. Перед проведением операции по глушению производится моделирование процесса. Как было сказано ранее, расчётная модель актуализируется по получаемым значениям в ходе проведения работ.
Для оперативного проведения расчётов по математической модели была написана программа на языке Python. Технологические операции смоделированы по представленной выше последовательности для геолого-технических условий рассматриваемого газоконденсатного месторождения. Для расчёта использованы следующие исходные данные (табл. 2).
Щадящее глушение скважины по предложенной технологии начинается со спуска ГНКТ в интервал подвески хвостовика. После этого осуществляется замер величины забойного давления , верификация модели по фактическим данным. По полученным данным строится график зависимости температуры в трубном пространстве и в ГНКТ от глубины. Смоделированные значения представлены на рис. 5.
Рис. 5. Распределение температуры по стволу работающей скважины и в ГНКТ [составлено авторами]
Fig. 5. Distribution of temperature along the wellbore of a working well and in coiled tubing [compiled by the authors]
Таблица 2. Исходные данные для расчета
Table 2. Initial data for the calculation
Параметр Parameter | Значение Value |
Пластовое давление , МПа Reservoir pressure , MPa | 26,4 |
Забойное давление при отработке , МПа Downhole pressure during working out , MPa | 24,08 |
Устьевое давление при отработке , МПа Wellhead pressure when working out , MPa | 19,8 |
Пластовая температура, °С Reservoir temperature, °С | 56,3 |
Температура закачиваемой жидкости глушения, °С Injected killing fluid temperature, °С | 30 |
Температура на устье, °С Temperature at the wellhead, °С | 20 |
Плотность жидкости глушения, кг/м3 Silencing fluid density, kg/m3 | 1020 |
Дебит газа после МГРП, Gas flow rate after multistage hydraulic fracturing, thousand | 600 |
Внутренний диаметр технологических НКТ, мм Inner diameter of technological tubing, mm | 104 |
Диаметр ГНКТ, мм Tubing diameter, mm | 44 |
Предельно допустимый расход жидкости глушения, Maximum permissible flow rate of killing fluid, l/s | 20 |
Вязкость газа в нормальных условиях, мПа∙с Gas viscosity under normal conditions, MPa∙s | 0,016 |
Жидкость глушения при температуре 30 °С подаётся по ГНКТ на забой скважины. В интервале горизонтального ствола температуры флюидов в трубном и затрубном пространстве сходятся. Далее, по мере выноса с забоя смеси пластового флюида и жидкости глушения, её температура снижается, главным образом за счёт снижения температуры вокруг скважины. На выходе из затрубного пространства температура смеси составляет 20 °С.
Расчёт запаса противодавления на дросселе для продавки блок-пачки по ГНКТ и компенсации поршневого эффекта при спуске инструмента произведен по зависимостям, представленным в [37]. Результаты представлены в табл. 3.
Таблица 3. Необходимое противодавление на устье
Table 3. Required back pressure at the wellhead
Параметр Parameter | ЗначениеValue |
Дополнительное гидростатическое давление, МПа Additional hydrostatic pressure, MPa | 0,507 |
Давление, возникающее при СПО, МПа Pressure arising during trip, MPa | 4,24 |
Потери давления на трение при прокачке жидкости глушения из ГНКТ, МПа Friction pressure losses during pumping killing fluid from the CT, MPa | 2,304 |
Суммарное необходимое давление на устье , МПа Total required pressure at the mouth , MPa | 7,051 |
Результаты моделирования технологических операций щадящего глушения скважины представлены в виде графиков (рис. 6).
Исходное распределение давления в скважине на отработке обозначено линией 1. В скважину через ГНКТ закачивают жидкость глушения до достижения пластового давления на забое и остановки притока вследствие самозадавливания скважины (линия 2). На устье при этом достигается расчётное давление запаса . Время закачки для заданных условий составило 163 минуты. Динамика устьевого и забойного давления, а также приток из пласта во время глушения скважины представлены на рис. 7.
Рис. 6. Распределение давления по стволу скважины в ходе технологических операций [составлено авторами]
Fig. 6. Pressure distribution along the wellbore during technological operations [compiled by the authors]
Рис. 7. Изменение забойного и устьевого давлений, а также притока из скважины в ходе технологических операций [составлено авторами]
Fig. 7. Changes in bottomhole pressure, wellhead pressure and inflow from reservoir during technological operations [compiled by the authors]
После остановки скважины производится подача блокирующего раствора по ГНКТ и спуск инструмента с максимально допустимой скоростью 15 м/мин [38] в продуктивный горизонтальный интервал до забоя. Расход жидкости в ГНКТ выбирается таким образом, чтобы установка блок-пачки началась после достижения инструментом забоя. В процессе выпуска производят сброс устьевого давления. Распределение давления по скважине при достижении инструментом забоя обозначено линией 3 на рис. 6.
После достижения забоя ГНКТ и начала подачи блокирующего раствора с расходом 4,75 л/с производится установка блок-пачки с одновременным подъемом инструмента со скоростью 15 м/мин. Забойное и пластовое давления при этом неизменны. Подача останавливается после установки расчётного объёма в продуктивном интервале и подъёма инструмента обратно на уровень подвески хвостовика.
Далее устанавливают «жидкий пакер» и дозадавливают скважину жидкостью глушения для формирования над продуктивным интервалом противодавления в размере 105 % от пластового в интервале подвески хвостовика, после чего скважину оставляют на технологический отстой. Итоговое распределение давления в скважине отражено линией 4 на рис. 6.
Заключение
В статье представлена разработанная технология щадящего глушения скважин после МГРП. Рассмотрены технологическая схема, последовательность выполнения работ, способ расчёта параметров глушения на регулируемом давлении, программное обеспечение для контроля процесса.
Технология обоснована математическим моделированием на базе математической модели, реализованной в разработанном программном обеспечении. Проведены лабораторные эксперименты с целью определения механических свойств жидкого пакера, позволяющие установить эффективность его применения с учётом термобарических условий продуктивного пласта.
Рассмотренная технология позволяет решить проблемы заканчивания скважины после МГРП, а именно:
- Повысить надёжность глушения скважины после МГРП за счёт установки блокирующего состава в условиях равновесия в системе скважина–пласт и применения второй блокирующей пачки – «жидкого пакера».
- Сохранить продуктивности газовой скважины после глушения благодаря минимальному проникновению жидкости глушения в ПЗП.
About the authors
Mikhail V. Dvoynikov
Saint Petersburg Mining University
Email: dvoynikov_mv@pers.spmi.ru
ORCID iD: 0000-0002-3798-9938
Dr. Sc., Professor
Russian Federation, Saint PetersburgYakov D. Minaev
Saint Petersburg Mining University
Author for correspondence.
Email: minaevyakov@mail.ru
ORCID iD: 0000-0002-5544-363X
Assistant
Russian Federation, Saint PetersburgVildan V. Minibaev
Himprom LLC
Email: v.minibaev@himprom-group.ru
Cand. Sc., General Director
Russian Federation, PermEvgenii Yu. Kambulov
Saint Petersburg Mining University
Email: kambuloveu@yandex.ru
Cand. Sc., Scientific Director, Scientific laboratory
Russian Federation, Saint PetersburgMikhail E. Lamosov
Saint Petersburg Mining University
Email: 84h61@mail.ru
Cand. Sc., Chief Specialist
Russian Federation, Saint PetersburgReferences
- Podoprigora D., Byazrov R., Sytnik J. The comprehensive overview of large-volume surfactant slugs injection for enhancing oil recovery: status and the outlook. Energies, 2022, vol. 15, pp. 1–21.
- Korobov G., Parfenov D., Nguyen T. Mechanisms of the formation of asphalt-resin and paraffin deposits and factors influencing their intensity, Bulletin of the Tomsk Polytechnic University. Geo Аssets Engineering, 2023, vol. 334, no. 4, pp. 103–116. (In Russ.) doi: 10.18799/24131830/2023/4/3940
- Bessonov A. Kovyktinskoe GCM Lithological and petrophysical characteristics and reservoir properties of the productive Parthenovsky horizon of the deposit. Business Journal Neftegaz.RU, 2022, vol. 9, no. 129, pp. 88–91. (In Russ.)
- Zhao H., Li S., Yu Z., Wang K., Gao W. Dynamic simulation of major kick for an HP/HT well in Western China. Abu Dhabi Int. Pet. Exhib. Conf. Abu Dhabi, 2016. no. SPE-183027-MS.
- Bowling J., Khan M., Mandell M., Al-Balushi H., Somat E. Underbalanced perforation and completion of a long horizontal well: a case history. IADC/SPE Manag. Press. Drill. Underbalanced Oper. Conf. Exhib. Galveston, Texas, 2007. pp. 77–87.
- Bridges K. Fluids for completion and workover of wells. Moscow, Izhevsk, Institute of Computer Research Publ., 2016. 221 p. (In Russ.)
- Raupov I., Rogachev M., Sytnik J. Design of a polymer composition for the conformance control in heterogeneous reservoirs. Energies, 2023, vol. 515, pp. 1–18.
- Ryzhov A.E. Types and properties of terrigenous reservoirs of the venda Chayandinsky deposit. Scientific and technical collection Vesti gazovoi nauki, 2013, vol. 1, no. 12, pp. 145–160. (In Russ.)
- IS 39-235-89. Oil. Method for determining phase permeability in laboratory conditions with joint stationary filtration. USSR Industry standard. Moscow, Standartinform Publ., 1989. 37 p. (In Russ.)
- Nikolaev N.I., Leusheva E.L. Low-density cement compositions for well cementing under abnormally low reservoir pressure conditions. Journal of Mining Institute, 2019, vol. 236, pp. 194–200.
- Mordashov D.V., Bondarenko A.V., Raupov I.R. Method of calculation of technological parameters of injection of non-Newtonian liquids into an oil well during underground repair, Journal of Mining Institute, 2022, vol. 258, pp. 881–894. (In Russ.) doi: 10.31897/PMI.2022.16.
- Duthie L. Modular hydraulic workover unit enhances operational efficiency and cost savings for ESP replacement’s. SPE/ICoTA Well Interv. Conf. Exhib. The Woodlands, Texas, 2019. pp. 1–17.
- Rehm B., Haghshenas A., Paknejad A.S. Underbalanced drilling: limits and extremes. Underbalanced Drilling: Limits and Extremes. Houston, Texas, Elsevier, 2012. 629 p.
- Hadiaman F., Mollayev S., Huseynzade N., Valiyev Z. Application of thru tubing technologies in the caspian sea uphole recompletion, SPE/ICoTA Well Interv. Conf. Exhib. 2019, The Woodlands, Texas, 2019. pp. 1–9.
- Kustyshev A.V, Panikarovsly E.V, Kustyshev D.A. CT-based well killing, CT-Times, 2012, vol. 3 (041), pp. 36–42. (In Russ.)
- Federal norms and rules in the field of industrial safety dated December 15, 2020 No. 61888 "Safety rules in the oil and gas industry" (In Russ.). Avaliable at: https://docs.cntd.ru/document/573230594/ (accessed 16 April 2023).
- Multiple Analysis Cement System (MACS II) User Manual. Houston, Texas, USA, Fann Instrument Company, 2016. 165 p.
- Blinov P.A., Shansherov A.V., Cheremshantsev D.M., Kuznetsova N.Yu., Nikishin V.V. Analysis and selection of a grouting mixture resistant to dynamic loads, in order to improve the quality of the tightness of the support in the annulus space. Bulletin of the Tomsk Polytechnic University. Geo Аssets Engineering, 2022, vol. 333, no. 11, pp. 115–123. (In Russ.)
- Leusheva E.L., Alikhanov N.T. Study on the rheological properties of barite-free drilling mud with high density. Journal of Mining Institute, 2022, vol. 258, pp. 976–985.
- Moradi S.Sh.T., Nikolaev N.I., Nikolaeva T.N. Development of spacer fluids and cement slurries compositions for lining of wells at high temperatures. journal of Mining Institute, 2020, vol. 100, no. 70, pp. 174–178. (In Russ.) doi: 10.31897/PMI.2020.2.174
- Rubinstein O.I., Kolotov A.V., Sarsembayev U.I. Method of increasing well productivity. Patent RF, no. 2191259 C2, 2002. (In Russ.)
- Hasan A.R., Dakota U.N. Predicting multiphase flow behavior in a deviated well. SPE production engineering, 1988, no. 3 (04), pp. 474–482.
- Hasan A.R., Kabir C.S. A study of multiphase flow behavior in vertical wells. SPE Production Engineering, 1988, May, pp. 263–272.
- Hasan A.R. Two-phase flow in vertical and inclined annuli. International Journal of Multiphase Flow, 1992, vol. 9322, June, pp. 279–292.
- Brill D. Multiphase flow in wells. Moscow, Izhevsk, Institute of Computer Research Publ., 2006. 384 p. (In Russ.)
- Zhou H., Sun M., Niu X., Zhang J., Huang Q. A Novel multi-density dynamic well killing method for ultra-deep wells and the simulation system. Abu Dhabi Int. Pet. Exhib. Conf. Abu Dhabi, 2018. no. SPE-193216.
- Kabir C.S., Hasan A.R., Kouba G.E. Determining circulating fluid temperature in drilling, workover and well control operations. SPE Drill. Complet., 1996, June, pp. 74–79.
- Clark R.K., Bickham K.L. A mechanistic model for cuttings transport. SPE Annual Technical Conference and Exhibition. Society of Petroleum Engineers, 1994, no. 3, pp. 38–59.
- Ren W., Fan H., Deng S., Cui C., Peng Q., Liu X.Y., Dou X. Displacement calculation of dynamic killing drilling in deepwater. SPE Nigeria Annual International Conference and Exhibition. Lagos, Nigeria, 2015. pp. 1–10.
- Aarsnes U.J.F., Flåtten T., Aamo O.M. Review of two-phase flow models for control and estimation, Annu. Rev. Control. Elsevier Ltd, 2016, vol. 42, pp. 50–62.
- Kabir C.S., Hasan A.R. Performance of a two-phase gas/liquid flow model in vertical wells. Journal of Petroleum Science and Engineering, 1990, vol. 4, pp. 273–289.
- Chokshi R.N., Schmidt Z., Doty D.R. Experimental study and the development of a mechanistic model for two-phase flow through vertical tubing. SPE western regional meeting. Anchorage, Alaska, 1996. pp. 255–267.
- Dzhemilev E.R., Shammazov I.A., Sidorkin D.I. Development of technology and devices for repairing trunk pipelines with cutting out their defective sections. Oil industry, 2022, no. 10, pp. 78–82. (In Russ.) doi: 10.24887/0028-2448-2022-10-78-8.
- Loseva E., Lozovsky I., Zhostkov R., Syasko V. Wavelet analysis for evaluating the length of precast spliced piles using low strain integrity testing. Applied Sciences, 2022, no. 12 (21). pp. 1–11.
- Perveitalov O.G. Calculation of durability and fatigue life parameters of structural alloys using a multilevel model of acoustic emission pulse flow. Metals, 2022, vol. 13, no 1, pp. 1–39.
- Caetano E.F., Brill J.P. Upward Vertical two-phase flow through an annulus. P. I : Single-phase friction factor, taylor bubble rise velocity, and flow pattern prediction. Journal of Energy Resources Technology, 1992, vol. 1, March. pp. 1–13.
- Dvoynikov M., Minaev Ya. Methodology for determining the parameters of gentle killing after multistage hydraulic fracturing. Business Journal Neftegaz.RU, 2023, no. 3, pp. 28–33. (In Russ.)
- Nwafor G. Three basic safe operating practices for coiled tubing operations. CT-Times, 2019, vol. 4 (070), pp. 62–65. (In Russ.)
Supplementary files








