Выявление профессионально-педагогических дефицитов преподавателя медицинского вуза
- Авторы: Гетман Н.А.1, Котенко Е.Н.1
-
Учреждения:
- Федеральное государственное бюджетное образовательное учреждение высшего образования «Омский государственный медицинский университет» Министерства здравоохранения Российской Федерации
- Выпуск: Том 4, № 1 (2024)
- Страницы: 92-100
- Раздел: Статьи
- URL: https://medbiosci.ru/2782-3024/article/view/256951
- DOI: https://doi.org/10.61634/2782-3024-2024-13-92-100
- ID: 256951
Цитировать
Полный текст
Аннотация
В данной статье авторы представили определенные итоги исследования, посвященного выявлению дефицитов в психолого-педагогической деятельности преподавателей медицинского вуза. Дано определение понятию профессиональных дефицитов как недостатка (ограничения) в профессиональной компетентности, который препятствует эффективной реализации профессиональных действий. Целью данной работы стало описание областей профессиональных дефицитов преподавателей высшей медицинской школы. В статье авторы попытались ответить на вопросы: Насколько педагогические кадры медицинского вуза готовы к изменениям в системе высшего образования? Какие профессиональные дефициты чаще всего возникают у преподавателей и как с этим справляться? Ряд исследований, проведенных на кафедре педагогики и психологии ДПО свидетельствует о том, что у преподавателей вуза имеется ряд профессиональных дефицитов. Причины этих дефицитов разнообразны, так как различен опыт работы преподавателей, области профессиональных дефицитов и т.д.
Работа базировалась на нормативных документах, таких как «Стратегические приоритеты в сфере реализации государственной программы Российской Федерации "Развитие образования" до 2030 года». Профессиональные дефициты были рассмотрены в пяти основных областях профессионально-педагогической деятельности: научно-теоретической, методической, психолого-педагогической, коммуникативной и общепедагогической. Проведено и проанализировано исследование дефицитов в этих областях. Профессиональные дефициты выявлены с помощью социологического опроса преподавателей в офлайн- и онлайн-форматах по специально созданной анкете. Разработка анкеты производилась с использованием инструментов из различных областей психолого-педагогических знаний. Набор этих дефицитов уникален для каждого преподавателя. От профессиональных трудностей не застрахован ни один преподаватель: с ними сталкиваются как молодые, так и преподаватели с большим стажем.
Профессиональные педагогические дефициты зависят не только от личностных характеристик и развитых компетенций преподавателя, а также и от развивающей образовательной среды, в которой он находится. Преодолеть профессиональные дефициты поможет целенаправленная работа в данном направлении. Этой деятельностью занимается кафедра педагогики и психологии ДПО при повышении квалификации и профессиональной переподготовке преподавателей вуза.
Полный текст
Введение
В системе высшего образования в последнее время происходит достаточно много различных изменений, которые направлена на создание новых ФГОС, образовательных программ, систем оценивания, актуализацию технологического подхода к проектированию образовательного процесса и т.д. Однако, остается вопрос: Насколько педагогические кадры медицинского вуза готовы к этим изменениям? Какие профессиональные дефициты чаще всего возникают у преподавателей и как с этим справляться? В документе «Стратегические приоритеты в сфере реализации государственной программы Российской Федерации "Развитие образования" до 2030 года» в пункте «...II. Описание приоритетов и целей государственной политики в сфере реализации Программы, в том числе общие требования к политике субъектов Российской Федерации в сфере образования» указывается , что «…..к стратегическим национальным приоритетам в сфере реализации Программы относятся сбережение народа Российской Федерации и развитие человеческого потенциала, укрепление традиционных российских духовно-нравственных ценностей, культуры и исторической памяти, устойчивое развитие экономики Российской Федерации на новой технологической основе, развитие безопасного информационного пространства; ….. развитие системы кадрового обеспечения сферы образования, позволяющей каждому педагогу повышать уровень профессионального мастерства на протяжении всей профессиональной деятельности. ……Повышение доступности, эффективности и качества образования в соответствии с реалиями настоящего и вызовами будущего - одно из базовых направлений реализации государственной политики, общая рамка системных преобразований, которые обеспечат решение вопросов социально-экономического развития страны» [4].
Материалы и методы. Наше исследование базируется на компетентностном и деятельностном подходах. Используются теоретические методы: анализ научно-педагогической литературы, нормативно-правовой базы, систематизация, обобщение; эмпирические методы: диагностические (наблюдение, анкетирование); прогностические (экспертная оценка).
Результаты и обсуждение. Ряд исследований, проведенных на кафедре педагогики и психологии ДПО свидетельствует о том, что у преподавателей вуза имеется ряд профессиональных дефицитов. Причины этих дефицитов разнообразны, так как различен опыт работы преподавателей, области профессиональных дефицитов и т.д. [2]
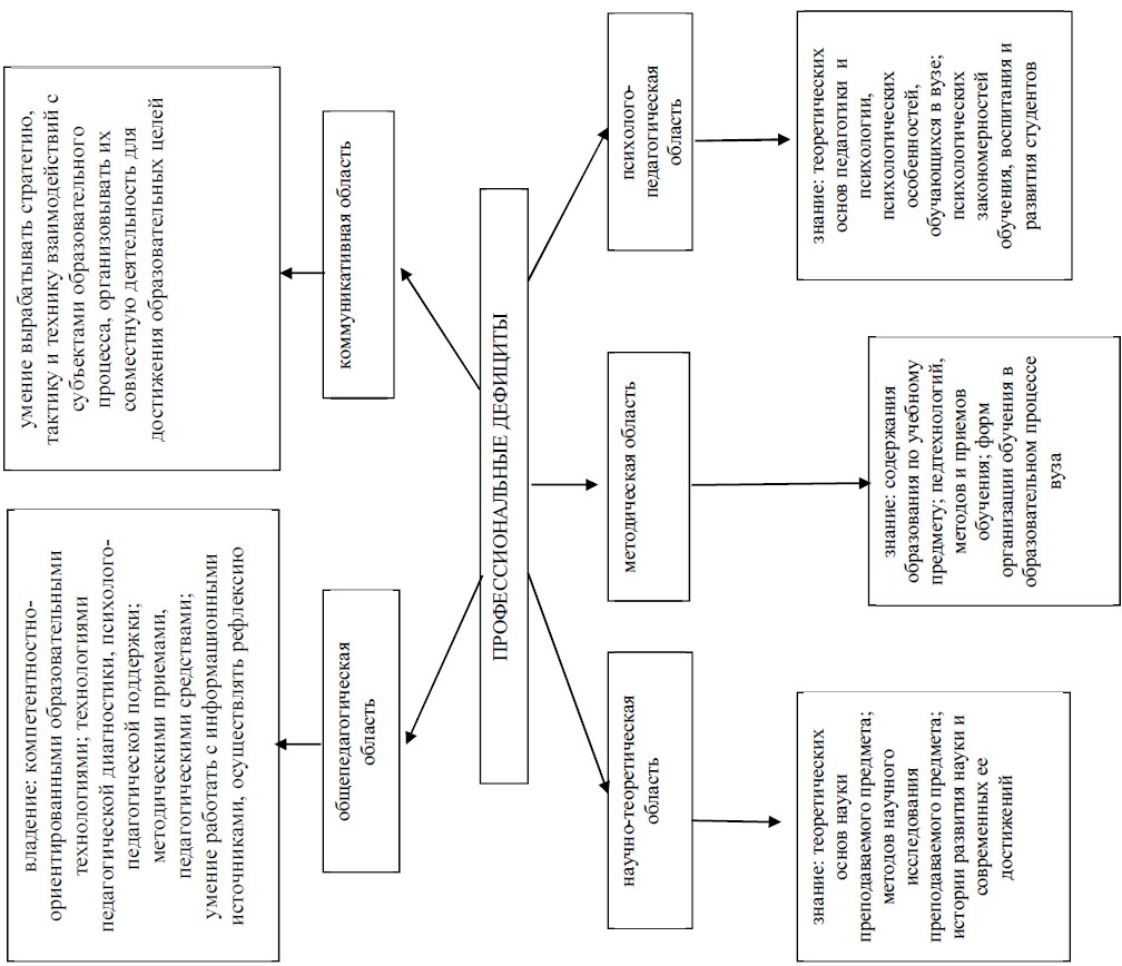
Вслед за различными авторами [2, 3, 4, 5] в настоящем исследовании профессиональные дефициты нами определяются «...как недостаток (ограничение) в профессиональной компетентности, который препятствует эффективной реализации профессиональных действий» [2].
Данное определение положено в основу разработанной авторами модели профессиональных дефицитов, представленной на рисунке 1. Профессиональные дефициты были рассмотрены в пяти основных областях профессионально-педагогической деятельности: научно-теоретической, методической, психолого-педагогической, коммуникативной и общепедагогической.
Оценка профессиональных дефицитов проводилась при помощи социологического опроса преподавателей в офлайн- и онлайн-форматах по специально созданной анкете. Разработка анкеты производилась с использованием инструментов из различных областей психолого-педагогических знаний.
Рисунок 1. Модель профессиональных дефицитов преподавателя медицинского вуза
Представим некоторые вопросы анкеты:
- в научно-теоретической области:
- Назовите периодичность ознакомления с нормативно-правовыми актами и документами в области образования (ФГОС);
А) 1 раз в месяц либо чаще;
Б) 1-2 раза в семестр;
В) 1 раз в год (в начале учебного года).
- Читаете ли Вы научно-методическую и периодическую литературу по проблемам современной педагогики, образовательного процесса, методики преподавания Вашего предмета;
А) постоянно;
Б) если встретился интересующий меня материал по педагогике;
В) по мере необходимости.
- Повышаете ли Вы уровень психолого-педагогической компетентности путем непрерывного образования (Life Long Learning);
А) постоянно;
Б) если встретился интересующий меня курс;
В) по мере необходимости.
- Как часто Вы принимаете участие в психолого-педагогических конференциях;
А) постоянно;
Б) 1 раз в квартал;
В) если заинтересовала тематика конференции.
- в методической области:
- Принимаете ли Вы участие в мастер-классах, тренингах, коучингах для преподавателей:
А) 1 раз в месяц либо чаще;
Б) 1-2 раза в семестр;
В) 1 раз в год.
- Применяете ли Вы современные инновационные методики и технологии на занятиях:
А) постоянно;
Б) иногда;
В) по мере необходимости.
- Как часто Вы повышаете уровень знаний основных программных продуктов, их функций и возможностей;
А) постоянно;
Б) иногда;
В) по мере необходимости.
- Используете ли Вы карты индивидуального образовательного маршрута, мониторинга для отслеживания достижений, личного роста обучающихся:
А) постоянно;
Б) иногда;
В) по мере необходимости.
- в психолого-педагогической области:
- Как часто Вы консультируетесь с опытными преподавателями для получения опыта выходов из кризисных ситуаций:
А) стараюсь не попадать в такие ситуации;
Б) иногда;
В) по мере необходимости.
- Осваиваете ли Вы и применяете на практике психологические техники, которые позволяют стабилизировать Ваше психическое состояние:
А) постоянно;
Б) никогда;
В) по мере необходимости.
- Владеете ли Вы тьюторской технологией и технологией коучинга:
А) да;
Б) не в полной мере;
В) слышал об этом, но не владею.
- в коммуникативной области:
- Расширяете ли Вы профессиональные коммуникации с помощью чатов, форумов и т.д.
А) постоянно;
Б) иногда;
В) по мере необходимости.
- Удается ли Вам создать гармоничную образовательную среду, быть толерантным и терпимым с целью предотвращения возможных конфликтов:
А) создаю постоянно;
Б) не в полной мере;
В) не вижу необходимости в этом.
- Удается ли Вам доброжелательно и уверенно давать обратную связь и совет обучающимся:
А) постоянно;
Б) иногда;
В) по мере необходимости.
- в общепедагогической области:
- Оцените Ваш уровень владения компетентностно-ориентированными образовательными технологиями:
А) высокий уровень;
Б) владею не в полной мере;
В) слышал об этом, но не владею.
- Способны ли Вы осуществлять психолого-педагогическую поддержку обучающихся:
А) да, делаю это постоянно;
Б) не в полной мере;
В) слышал об этом, но не осуществляю, так как не вижу необходимости.
- Оцените Вашу способность осуществлять оценочно-ценностную рефлексию:
А) высокий уровень способности;
Б) способен не в полной мере;
В) слышал об этом, но не осуществляю
В результате диагностики, в которой было задействовано 16 преподавателей первого года обучения по программе профессиональной переподготовки «Преподаватель профессионального обучения», мы получили следующие результаты:
- в научно-теоретической области: 5 (31%) преподавателей не имеют явных дефицитов, 8 (50%) преподавателей показали средний уровень дефицитов, 3 (19%) преподавателей испытывают дефициты в данной области (данные представлены на диаграмме)
Рисунок 2. Уровень дефицитов в научно-теоретической области
- в методической области: 9 (56%) преподавателей не имеют явных дефицитов, 5 (31%) преподавателей показали средний уровень дефицитов, 2 (13%) преподавателей испытывают дефициты в данной области (данные представлены на диаграмме)
Рисунок 3. Уровень дефицитов в методической области
- в психолого-педагогической области: 1 (6%) преподавателей не имеют явных дефицитов, 7 (44%) преподавателей показали средний уровень дефицитов, 8 (50%) преподавателей испытывают дефициты в данной области (данные представлены на диаграмме)
Рисунок 4. Уровень дефицитов в психолого-педагогической области
- в общепедагогической области: 8 (50%) преподавателей не имеют явных дефицитов, 3 (19%) преподавателей показали средний уровень дефицитов, 5 (31%) преподавателей испытывают дефициты в данной области (данные представлены на диаграмме).
Рисунок 5. Уровень дефицитов в общепедагогической области
- в коммуникативной области: 3 (19%) преподавателей не имеют явных дефицитов, 4 (25%) преподавателей показали средний уровень дефицитов, 9 (56%) преподавателей испытывают дефициты в данной области (данные представлены на диаграмме)
Рисунок 6. Уровень дефицитов в коммуникативной области
Заключение. Первый этап исследования дефицитов в психолого-педагогической деятельности преподавателя показал, что выявленные профессиональные дефициты из различных областей деятельности, осознаются преподавателем.
Набор этих дефицитов уникален для каждого преподавателя. От профессиональных трудностей не застрахован ни один преподаватель: с ними сталкиваются как молодые, так и преподаватели с большим стажем.
Профессиональные педагогические дефициты зависят не только от личностных характеристик и развитых компетенций преподавателя, а также и от развивающей образовательной среды, в которой он находится. Преодолеть профессиональные дефициты поможет целенаправленная работа в данном направлении. Этой деятельностью занимается кафедра педагогики и психологии ДПО при повышении квалификации и профессиональной переподготовке преподавателей вуза.
Об авторах
Наталья Александровна Гетман
Федеральное государственное бюджетное образовательное учреждение высшего образования «Омский государственный медицинский университет» Министерства здравоохранения Российской Федерации
Автор, ответственный за переписку.
Email: gettmann_natali@mail.ru
к.п.н., доцент, доцент кафедры педагогики и психологии ДПО
Россия, ОмскЕвгения Николаевна Котенко
Федеральное государственное бюджетное образовательное учреждение высшего образования «Омский государственный медицинский университет» Министерства здравоохранения Российской Федерации
Email: gettmann_natali@mail.ru
к.п.н., доцент, заведующий кафедрой педагогики и психологии ДПО
Россия, ОмскСписок литературы
- Гетман Н.А., Котенко Е.Н., Полянская Н.А., Павлинова Е.Б., Савченко О.А. Профессионально-педагогические затруднения в деятельности начинающего преподавателя: вопросы, проблемы, перспективы преодоления// Современные проблемы науки и образования. 2023. № 2. С. 37. URL: https://elibrary.ru/item.asp?id=53701821 (Дата обращения 25.01.2024).
- Новопашина Л.А., Григорьева Е.Г., Кузина Д.В., Черкасова Ю.А. Типология профессиональных дефицитов учителей красноярского края//Вестник Красноярского государственного педагогического университета им. В.П. Астафьева (Вестник КГПУ). 2021. № 4 (58). С. 5-20. DOI: https://doi.org/10.25146/1995-0861-2021-58-4-299(Дата обращения 19.12.2023).
- Собкин В.С., Калашникова Е.А. Профессиональные предпочтения учащихся и социокультурные трансформации профессиональных групп // Социальная психологи и общество. 2020.Т.11, №3. С. 114-134. DOI: https://doi.org/10.17759/sps.2020110308 (Дата обращения 15.01.2024).
- Стратегические приоритеты в сфере реализации государственной программы Российской Федерации "Развитие образования" до 2030 года URL:https://www.consultant.ru/document/cons_doc_LAW_286474/9b3c60e164a8173e5ec881c3ac776ae45f8d7c26/ (Дата обращения 13.11.2023).
- Шкерина Л.В. Профессиональные дефициты учителя математики и их причины//Вестник Красноярского государственного педагогического университета им. В.П. Астафьева (Вестник КГПУ). 2021. № 2 (56). С. 82-92. DOI: https://doi.org/10.25146/1995-0861-2021-56-2-274 (Дата обращения 19.12.2023).
Дополнительные файлы







