Combined application of broadband and ultra-narrowband discrete frequency packets fundamentals for creating compact microwave pho-tonic analyzers of broadband amplitude mach-zehnder modulators and photodetectors spectral characteristics. Part II. Microwave photonic in-terrogation
- Authors: Al-Mufti A.M.1, Sokolov V.S.1, Misbakhov R.S.1, Morozov O.G.1
-
Affiliations:
- Kazan National Research Technical University named after A.N. Tupolev-KAI
- Issue: Vol 4, No 4 (2024)
- Pages: 68-82
- Section: Фотоника
- URL: https://medbiosci.ru/2782-5507/article/view/291863
- ID: 291863
Cite item
Full Text
Abstract
In the systems for spectral characteristics analysis of wideband amplitude Mach-Zehnder modulators (WBAMMZ) and photodetectors (WBPD), the efficiency of conversion of symmetrical dual-band dual-frequency probing radiation (DDPR) generated in the former can be obtained in the latter from the ratio between the optical power of the DDPR and the electric power of the single-frequency beat signal between its components. When the extinction coefficient of the calibrated WBAMMZ is large enough, the spectral profile of the WBPD does not depend on the frequency response of the modulator. Thus, by monitoring or stabilizing the power of the DDPR, we can measure the frequency response of the tested WBPD. WBPD, the frequency response of which is calibrated by the DDPR, can be used in turn to determine the characteristics of optical transmitters based on WBAMMZ at different operating optical wavelengths. And vice versa, calibrated WBAMMZ can be used for a multi-range study of the frequency response of WBPD in the optical range. The resolution of measurements in the radio range is provided by an electronic vector analyzer (EVA), which significantly increases the cost of the spectral characteristic analyzers. The objective of this work, consisting of three parts, is to solve the problems of combined application of the fundamentals of wideband and ultra-narrowband discrete frequency packages (WBDFP and SNDFP) to improve the metrological characteristics, minimize the structure and reduce the cost of microwave photonic spectral characteristic analyzers, implemented on an import-substituting element base. The first part considers the issues of forming a DDPR with a suppressed carrier and equal amplitudes of the components that form the basis of the WBDFP, and evaluates its functional and system characteristics necessary to achieve the goal of the work. The present, second part of the work presents the fundamentals of the DDPR analysis, converted into a WBPD, based on a simple in structure microwave photonic interrogator, which differs significantly in the principle of operation from the EVA and allows to reduce the cost of the analyzer.
Full Text
Введение
Для расширения диапазона измерения АЧХ ШАММЦ и ШФД в работах [1-4] описан ряд усовершенствованных методов. В [1] диапазон измерений удвоен за счет использования частотной составляющей биений оптической несущей и гармоники зондирующего излучения второго порядка. В [2] использован метод радиофотонных измерений с использованием электрооптического модулятора с высоким коэффициентом экстинкции для генерации двухчастотного зондирующего сигнала по методу Каваниши и также удвоения диапазона измерений. В [3] используется метод Ильина-Морозова на тандемных амплитудном и фазовом модуляторах. Диапазон измерения частоты в них повышается в три раза за счет охвата положительной и отрицательной оптических боковых полос первого и третьего порядка. В [4] предложен сверхширокополосный метод измерения, основанный на гребенке оптических частот ШПДЧ, причем гребенка оптических частот генерируется лазерным диодом с синхронизацией мод. Однако неравномерность отклика лазерного диода с синхронизацией мод может привести к погрешностям измерения.
ШФД, частотная характеристика которых откалибрована ДДЗИ [5], могут использоваться в свою очередь для определения характеристик оптических передатчиков на базе ШАММЦ на разных рабочих оптических длинах волн. И наоборот, ШАММЦ откалиброванные с помощью РФАСХ, могут быть использованы для многодиапазонного исследования АЧХ ШФД. Разрешающая способность измерений обеспечивается ЭВА – электронным векторным анализатором, что значительно увеличивает стоимость РФАСХ.
Цель настоящей статьи – разработка принципов построения и методов анализа РФАСХ ШФД, основанного на двойном преобразовании оптической несущей с формированием симметричного двухполосного двухчастотного излучения с подавленной несущей, равными амплитудами компонент и сканированием двухчастотных составляющих в области фиксированной разностной частоты между полосами, равной половине полосы пропускания АЧХ ШФД на основе применения радиофотонного подхода к анализу АЧХ ШФД, который позволяет исключить из его схемы применение ЭВА. Приведена структура разработанного РФАСХ с регистратором на основе радиофотонного интеррогатора (РФИ). Разработана математическая модель, описывающая процедуру радиофотонного измерительного преобразования, и доказывающая его эффективность. Приведены результаты экспериментальных исследований импортных и импортозамещающих ШФД на разработанном РФАСХ.
1. Принцип действия и структурная схема радиофотонного анализатора спектральных характеристик широкополосных фотодетекторов с радиофотонной обработкой зондирующих сигналов
В [5] подробно представлена структурная схема РФАСХ на основе ЭВА для демонстрации метода контроля АЧХ ШФД на основе двойного преобразования оптической несущей с формированием ДДЗИ с подавленной несущей, равными амплитудами компонент и сканированием двухчастотных составляющих в области фиксированной разностной частоты между полосами, равной половине полосы пропускания АЧХ ШФД. Для объяснения преимуществ радиофотонного интеррогатора в данной статье покажем спектрограммы формирования оптических зондирующих излучений для контроля ШФД и информационного сигнала радиодиапазона для построения его АЧХ (рис. 1) [5].
Непрерывное лазерное излучение (рис. 1,а) с амплитудой EC и несущей частотой fC поступает с перестраиваемого лазерного диода (ПЛД) с распределенной обратной связью на модулятор самокалибровки АММЦ (АМ1), работающий в «нулевой» точке модуляционной характеристики для достижения двухполосной модуляции на разностной частоте самокалибровки fS (генератор G1) с подавленной несущей. На выходе АМ1 генерируются нижняя боковая полоса на частоте fC-fS, несущая частота fC, подавленная до уровня 25-30 дБ в силу конструктивных особенностей модулятора, и верхняя боковая полоса на частоте fC+fS (рис. 1,б). Полученное, практически двухчастотное излучение поступает далее на калиброванный по методу, описанному в [6], АММЦ (АМ2), также работающий в «нулевой» точке модуляционной характеристики, для достижения двухполосной модуляции на частотах зондирования ШФД fM с подавленной несущей. На выходе АМ2 генерируются ДДЗИ: нижняя боковая полоса на двух частотах fC-fS±fM, верхняя боковая полоса на двух частотах fC+fS±fM, в состав которых также входят подавленные до уровня 25-30 дБ частоты fC±fS (рис. 3,в). Несущая частота fC также формирует две составляющие на частотах fC±fM, которые в силу малости амплитуды несущей и дополнительного влияния коэффициента модуляции, также, как и саму несущую на выходе АМ2, дополнительно подавленную на 25-30 дБ, можно не учитывать.
Рис. 1. Спектрограммы формирования ДДЗИ для мониторинга ШФД (а-в) и информационных сигналов радиодиапазона для построения его АЧХ (г)
Обе боковые полосы после фотосмешения позволяют получить информацию о спектральной характеристике исследуемого ШФП в области частоты зондирования fM. После фотосмешения на выходе ШФД генерируются составляющие на разностной частоте 2fM, а также 2fS и 2|fS±fM| (рис. 3,г), мощность которых является откликом тестируемого ШФД на частоте fM. Следовательно, сканируя частоту зондирования fM с помощью генератора G2 можно получить спектральный отклик тестируемого ШФД на компонентах 2fS(fM) и 2|fS±fM|. При этом диапазон измерений составит от 0 до 2fS и 2fS до 2fM.
На рис. 2 представлена структурная схема РФАСХ ШФД с радиофотонной обработкой зондирующих сигналов.
Рис. 2. Структурная схема радиофотонного анализатора АЧХ ШФД: 1 – электрооптический формирователь ДДЗИ; 2 – радиочастотный сканирующий генератор; 3 – оптический фильтр с наклонной линейной характеристикой (ОФНЛХ); 4 – тестируемый широкополосный фотодетектор (ШФД); 5, 8 – аналого-цифровой преобразователь (АЦП); 6 – оптический разветвитель, 7 – калиброванный ШФД контроля мощности ДДЗИ; d, e – иллюстративное изображение ДДЗИ на выходе и входе ШФД 4 и 7 соответственно
В отличие от схемы РФАСХ с ЭВА [5] ДДЗИ (рис. 1, в) через оптический разветвитель ОР поступает на оптический фильтр с наклонной линейной характеристикой ОФНЛХ и далее на тестируемый ШФД. Диапазон рабочих частот ОФНЛХ перекрывает весь рабочий диапазон частот ШФД. С выхода ШФД сигнал биений составляющих частот ДДЗИ, поступает на АЦП и микроконтроллер МК для вычисления АЧХ ШФД. В свою очередь МК управляет и генераторами частот G1 и G2.
Нижний канал схемы представляет собой подсистему мониторинга мощности ПЛД и ДДЗИ, существенно влияющую на точность измерений.
Для пояснения принципов радиофотонной обработки ДДЗИ на рис. 3 представлены спектрограммы оптических излучений на входе и выходе ОФНЛХ.
Рис. 3. Спектрограммы ДДЗИ на входе и выходе ОФНЛХ
Таким образом, все амплитуды спектральных составляющих ДДЗИ на выходе ОФНЛХ лежат на одной прямой:
(1)
которая описывает параметры АЧХ фильтра.
Сигнал ДДЗИ на выходе ОФНЛХ можно записать как набор для условных дельта функций с конечной амплитудой:
(2)
(3)
(4)
(5)
После квадратичного оптоэлектронного детектирования в тестируемом ШФД получим фототок на его выходе:
(6)
где Â(f) – искомая АЧХ ШФД, Â (0) – отклик ШФД на постоянной составляющей. Сигнал на выходе ШФД содержит постоянную составляющую и сумму колебаний на четырех разностных частотах.
Задача состоит в определении положения компонент сигналов биений в амплитудно-частотной плоскости по известным параметрам огибающей биений на частоте 2fS и частотам фиксированного разноса полос fS и сканирования fМ.
Следует отметить, что для вычисления АЧХ определяются амплитуды только частотных компонент 2fS, 2(fS-fM) и 2(fS+fM).
Таким образом, постоянная составляющая выходного фототока в (6) и частотная фильтрация на частотах биений, осуществляемая программно в МК после оцифровки в АЦП дает пять независимых уравнений для определения неизвестных амплитуд, которые можно обозначить A0, A1-A4:
(7)
Полученная система из пяти уравнений переопределена, поскольку количество уравнений превосходит количество участвующих в расчете АЧХ A2-A4 и двух неизвестных A3-A4.
Для дальнейшего расчета напомним, что все амплитуды компонент биений находятся на одной прямой, параметры которой известны (1). Кроме того, необходимо учесть, что:
(8)
что связывает параметры задачи.
Амплитуда огибающей на частоте 2fS определяется при отсутствии в схеме РФАСХ сканирования на частоте fM.
Дополнительно можно исключить влияние калиброванных модуляторов, учитывая при расчете их составляющие на частоте fM:
(9)
Как уже говорилось компоненты биений (7) выделяются программно с помощью полосового фильтра F (fF, f), построенного на основе функции нормального распределения за исключением нормирующего множителя, чтобы функция полосового фильтра почти везде равнялась нулю, за исключением окрестности точки f F, где она равна единице: F(f F, f F) = 1, и F(f F, f) = 0 при f ¹ f F:
(10)
где f F – частота фильтрации; σ – добротность фильтра.
Тогда определенные при особых условиях и вычисленные после сканирования составляющие фототока можно определить, как:
(11)
(12)
(13)
а по мощности
(14)
(15)
(16)
где RШФД – нагрузка тестируемого фотоприемника, (14) – мощность тестируемого фотоприемника на частоте 2fS, при fS=fM, (15) – отклик тестируемого фотоприемника на частотах fM, принадлежащих диапазону от 0 до 2fS, (16) – отклик тестируемого фотоприемника на частотах fM, принадлежащих диапазону от 2fS до 2fM.
Из (14)-(16) видно, что полученный относительный спектральный отклик тестируемого ШФД может быть измерен с помощью предложенного метода, заключающегося в формировании ДДЗИ с подавленной несущей и фиксированном разносе полос на 2fS, разовом сканировании по fM характеристики ШФД и регистрации информационных сигналов на частотах биений их компонент в фотодетекторе с самокалибровкой по заданной частоте fS.
2. Экспериментальные исследования и обсуждение полученных результатов
2.1 Исследование импортного широкополосного фотодетектора Р-18AZ50 (Apic)
Для проверки работоспособности предлагаемого анализатора АЧХ ШФД был проведен макетный эксперимент в диапазоне до 20 ГГц. Для этого был использован универсальный макет [7, 8-12], применяемый для анализа разрабатываемых радиофотонных систем спектрального анализа с описанием, приведенным в гл. 2. В качестве тестируемого использовался ШФД Р-18AZ50 (Apic) с полосой 19 ГГц (рис. 4).
Рис. 4. Широкополосный фотодетектор Р-18AZ50 (Apic)
На рис. 5 представлена измеренная относительная АЧХ тестируемого ШФД, на которой красные кружки обозначают результаты измерений, полученные с использованием предложенного метода, а сплошная линия - с помощью метода векторного анализатора [13-15]. Частота самокалибровки составляла 5 ГГц.
Рис. 5. Относительная АЧХ широкополосного фотодетектора Р-18AZ50 (Apic): типовая – красная линия; измеренная – синие точки
Сканирование осуществлялось в диапазоне от 0,1 до 5 ГГц с шагом в 25 МГц, разрешение 50 МГц. Ширина полосы тестируемого ШФД более 20 ГГц. Точки измерения (кружки) на рис. 5 показаны с шагом 500 МГц.
При оптоэлектронной обработке был исключен ЭВАЦ RSH-8, который имеет узкий диапазон измерений до 8,5 ГГц по сканированию и по измерению частот. Для регистрации использовался разработанный на кафедре РФМТ КНИТУ-КАИ измеритель мгновенных частот, основанный на анализе множества неизвестных частот по гребенке с экспоненциальной огибающей, сформированной в фазовом электрооптическом модуляторе [16].
В качестве модулятора гребенки был использован фазовый модулятор Маха-Цендера предоставленный ПАО «ПНППК», Пермь. Реализация гребенки выполнена внутри структуры используемого нами стенда (рис. 6).
Рис. 6. Общий вид экспериментального стенда (генератор гребенки)
Измерение частот ДДЗИ проводилось с наличием погрешностей измерений, итоговая величина которых составила менее 1 МГц и определялась, уходами температуры лазера, оптических элементов, модуляторов для стабилизации которых применялись стандартные средства контроля и управления [17], описанные ниже.
Результаты, представленные на рис. 5, показывают, что предложенный метод применим для определения АЧХ ШФД с высоким разрешением, которое определяется характеристиками либо ЭСА, либо гребенчатого анализатора частот, могут быть улучшены применением радиофотонного анализатора спектра с учетом ширины линии излучения лазера.
При использовании радиофотонной обработки ОФНЛХ был выполнен как волоконная брэгговская решетка (ВБР) с треугольной спектральной характеристикой [18] на станции записи, изготовленной в Новосибирском государственном университете, и находящейся в лаборатории волоконно-оптических технологий НИИ ПРЭФЖС КНИТУ-КАИ
2.2. Особенности программного и аппаратного обеспечения режимов работы радиофотонного анализатора спектральных характеристик
В программном обеспечении радиофотонного спектрального анализатора предусмотрены как функции спектрального анализа, так и функции контроля сенсоров, обеспечивающих температурную стабильность РФАСХ [19-20] и стабильность мощности лазера.
При запуске ПО считывается настроечный файл ANspec.inp, содержащий параметры работы самого ПО и внешних устройств, таких как модуль управления и анализатор спектра ДДЗИ в опорном канале, а также файл Senors.inp, содержащий параметры используемых в системе датчиков. В этом файле определяется тип датчика, границы хождения датчика в спектре, метод определения сдвига длины волны, референсная длина волны, от которой отсчитывается сдвиг длины волны, калибровочные коэффициенты, степень полинома аппроксимации, который используется для аппроксимации калибровочной кривой.
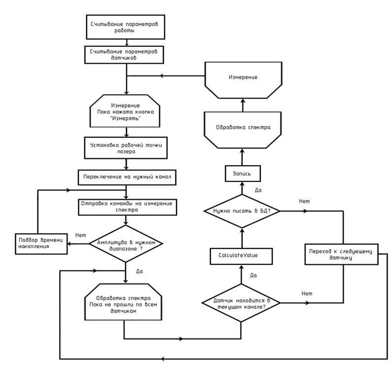
Алгоритм измерений представлен на рис. 7 в виде блок-схемы.
После считывания всех параметров ПО готово к работе. Для начала измерений пользователь должен нажать кнопку «Измерять». После нажатия кнопки начинается цикл измерений: модулю управления будет отправлена посылка, содержащая параметры необходимой рабочей точки источника широкополосного излучения, модулятора и номер канала датчика, на который нужно переключить оптический переключатель [21-24]. После получения обратной связи от модуля управления о том, что необходимые параметры выставлены, анализатору спектра отправляется команда на начало измерений спектрального отклика датчиков в канале. В команде содержится число спектров, которое нужно измерить, полосу измерения этих спектров [25-27], а также время накопления каждого спектра. Эти параметры задаются в настроечном файле. Далее спектры усредняются, и определяется максимум или форма спектра. Если этот максимум не попал в окно требуемых значений амплитуд от Amin до Amax, которые также задаются в настроечном файле, то есть если спектральный отклик датчиков слишком мал, или, наоборот, произошла засветка чувствительного элемента анализатора спектра, то снова отправляется команда на измерение спектра, но время накопления уже определяется методом половинного деления. Процесс повторяется до тех пор, пока не будет найдено такое время накопления, при котором максимум спектра попадает в требуемое окно значений амплитуд.
Рис. 7. Алгоритм программного обеспечения РФА
Затем начинается цикл обработки полученного спектра: программа проходит по каждому датчику, записанному в файле Sensors.inp, и, в зависимости от того, какого типа текущий датчик и находится ли он в текущем оптическом канале, вызывает соответствующий метод CalculateValue. Далее, если в настроечном файле ANspec.inp указано, что нужно записывать данные в базу данных [28], то ей отправляется соответствующий SQL-запрос, после чего цикл обработки полученного спектра продолжается до тех пор, пока не будут вычислены значения для всех датчиков текущего оптического канала.
На этом цикл обработки спектра завершается.
Если кнопка “Измерять” осталась нажатой, то цикл измерений повторяется, переключаясь по всем выбранным в графическом интерфейсе каналам или полосе фотонного устройства, иначе цикл прерывается.
Основная обработка информационных сигналов происходит в методе Calculat-eValue, который реализован для классов TemperatureSensor и SpectrumAnalysis по-разному. Опишем работу этого метода для каждого класса.
В классе TemperatureSensor метод получает на вход массивы DoubleLambda – массив значений длин волн спектра отклика датчика, DoubleSpector – массив амплитуд спектра отклика, DoubleSpectorProcessed – массив, хранящий обработанный спектр отклика датчика. Затем вызывается метод GetBordersOfSensor, который проходит по точкам полученного спектра отклика и записывает в массивы Double SensorX и SensorY длины волн и амплитуды тех точек, которые входят в диапазон хождения датчика, определяемого переменными Double LaMax и LaMin (определены в базовом классе Sensors). Далее в зависимости от значения переменной Int Method в операторе Switch с помощью методов центра масс, модифицированного центра масс или параболы по трем точка определяется текущая длина волны датчика на основании отобранных из всего спектра нескольких точек.
Далее по величине сдвига длина волны Double LaShift от референсной длины волны Double LaBrg вычисляется температура датчика: либо с помощью коэффициентов аппроксимирующего полинома, либо с помощью заданной кривой.
Наличие правильной работы системы датчиков и их значения учитываются далее при разрешении записи данных АЧХ ШФД и корректирующих подсчетах ее значений.
2.3. Исследование импортозамещающего широкополосного фотодетектора Р20PE (ЛЛС)
В качестве импортозамещающего использовался ШФД Р20PE (ЛЛС) с полосой 20 ГГц (рис. 8).
На рис. 9 представлена измеренная относительная АЧХ импортозамещающего ШФД, на которой красные кружки обозначают результаты измерений, полученные с использованием предложенного метода, а сплошная линия с помощью метода векторного анализатора [66-68]. Частота самокалибровки составляла 5 ГГц.
Рис. 8. Широкополосный фотодетектор Р20PE (ЛЛС)
Рис. 9. Относительная АЧХ широкополосный фотодетектора Р20PE (ЛЛС): типовая – черная линия; измеренная – красные кружки
2.4. Выводы по разделу
При использовании дополнительного модулятора и применении метода аддитивного разноса зондирующих частот [29] может быть получено разрешение, выбираемое с условиями применения теории СПДЧ и узкополосных лазеров до 0,5-5 кГц.
При анализе АЧХ ШФД достигнуто учетверение диапазона измерения, основанное также на симметричной двухчастотной амплитудно-фазовой модуляции по методу Ильина-Морозова, каждый каскад которой реализован на одном модуляторе с высоким коэффициентом экстинкции и точным управлением их рабочего смещения в MITB с помощью ПО РФСА. АЧХ ШФД в частотном диапазоне 20 ГГц, были получены с помощью генератора сканирования с частотой 5 ГГц.
Можно предположить, что проведенные измерения нечувствительны к смещению рабочей точки ШАММЦ, потому что они основаны на относительной амплитуде, а не на абсолютной амплитуде ДДЗИ. По сравнению с обычным гетеродинным методом, метод обеспечивает очень узкую ширину линии компонент ДДЗИ из-за полностью когерентных оптических боковых полос, полученных по методу Ильина-Морозова, и обеспечивает самокалибровку без коррекции изменения мощности ДДЗИ. В случае анализа АЧХ ШФД используется самокалибровка по частоте 5 ГГц, амплитудные значения которой получены в рамках используемого ДДЗИ на калиброванных ШАММЦ.
В отличие от существующих устройств достигнута упрощенная структура анализатора на базе двух универсальных модуляторов и фотодетектора, что делает наши измерения экономически эффективными для практического применения. Кроме того, каскадированное получение ДДЗИ с двухэтапным подавлением несущей, позволяет получать информацию без каких-либо предположений о слабом сигнале и применим для различных уровней зондирования и рабочих длин волн. АЧХ на радиочастотах были получены из мощности продуктов биений компонент ДДЗИ, соотнесенных к значениям мощности калиброванных частот.
Получены относительные АЧХ импортного и импортозамещающего ШФД Р-18AZ50 (Apic) и Р20PE (ЛЛС), которые приведены на рис. 5 и 9.
Заключение
- В работе был предложен метод и экспериментально продемонстрирован реализующий его РФАСХ АЧХ ШФД с минимизацией структуры и расширением диапазона измерений. При анализе АЧХ ШФД достигнуто учетверение диапазона измерения, основанное на симметричной двухполосной двухчастотной амплитудно-фазовой модуляции по методу Ильина-Морозова, каждый каскад которой реализован на одном однопортовом калиброванном ШАММЦ с высоким коэффициентом экстинкции. Разрешение предлагаемого РФАСХ в четыре раза выше разрешения единственного коммерческого анализатора подобного типа (LUNA OVA5000), которое составляет 1,6 пм (соответствует 200 МГц при длине волны 1550 нм).
- АЧХ ШФД в частотном диапазоне 20 ГГц, соответствующие по полосе частот ШАММЦ, были получены с помощью задающих генераторов с частотой 5 ГГц и радиофотонного интеррогатора, разработанного в КНИТУ-КАИ. Относительная погрешность измерения амплитуд сигналов биений на выходе ШФД при радиофотонной обработке составляет 0,01-0,001% [30]. Ограниченное шириной линии ПЛД разрешение по частоте может составить около 100 кГц. Потенциально, герцевое разрешение достижимо при использовании лазера со сверхтонкой шириной линии [31] и теории СПДЧ.
- Стоит отметить, что измерительная система не зависит от длины волны, так что отклики ШФД на любых длинах волн могут быть достигнуты простой настройкой длины волны оптической несущей, при полосе пропускания для ниобата лития, например, от 0,4 до 4 мкм.
- Новый анализатор АЧХ ШФД с минимизацией структуры и расширением диапазона измерений представляет собой простое, недорогое и надежное решение, которое преодолевает недостатки известных решений. Его преимущества могут стать более существенными при построении анализатора по технологиям микроволновых фотонных интегральных схем, особенно в области влияния внешних климатических факторов. Следует отметить и возможность применения указанных схем в других областях радиофотоники: для измерения неизвестных оптических и микроволновых частот, что также существенно для практики широкополосных линий связи [29, 32-33], радиолокации и радионавигации [34-35].
About the authors
A. M. Al-Mufti
Kazan National Research Technical University named after A.N. Tupolev-KAI
Author for correspondence.
Email: vskhayrova@kai.ru
Russian Federation, Kazan
V. S. Sokolov
Kazan National Research Technical University named after A.N. Tupolev-KAI
Email: vskhayrova@kai.ru
Russian Federation, Kazan
R. Sh. Misbakhov
Kazan National Research Technical University named after A.N. Tupolev-KAI
Email: vskhayrova@kai.ru
Russian Federation, Kazan
O. G. Morozov
Kazan National Research Technical University named after A.N. Tupolev-KAI
Email: vskhayrova@kai.ru
Russian Federation, Kazan
References
- Zhu N.H. Extraction of Intrinsic Response from S-parameters of Laser Diodes / N.H. Zhu, C. Chen, E.Y.B. Pun, et al. // IEEE Photonics Technology Letters – 2005. – Vol. 17. – No. 4. – Pр. 744-746.
- Zhang S.J. Calibration-free Electrical Spectrum Analysis for Microwave Characterization of Optical Phase Modulators Using Frequency-shifted Heterodyning / S.J. Zhang, H. Wang, X.H. Zou et al. // IEEE Photonics Journal – 2014. – Vol. 6. – No. 4. – P. 5501008.
- Wang H. Self-calibrated and Extinction Ratio-Independent Microwave Characterization of Electrooptic Mach-Zehnder Modulators / H. Wang, S.J. Zhang, X.H. Zou et al. // IEEE Mi-crowave and Wireless Components Letters. – 2017. – Vol. 27. – No. 10. – P. 948-950.
- Wang H. Calibration-free and Bias-drift-free Microwave Characterization of Dual-drive Mach-Zehnder Modulators Using Heterodyne Mixing / H. Wang, S.J. Zhang, X.H. Zou et al. // Optical Engineering. – 2015. – Vol. 55. – No. 3. – Pр. 031109.
- Соколов В.С. Анализатор амплитудно-частотных характеристик широкополосных электрооптических и оптоэлектронных устройств с минимизацией структуры и расши-рением диапазона измерений /В.С. Соколов, А.В. Мальцев, О.Г. Морозов и др.// Вестник поволжского государственного технологического университета. Серия: радио-технические и инфокоммуникационные системы. - 2023. - № 1 (57). - С.74-88.
- Miao A. Wideband Calibration of PD Frequency Response Based on Optical Heterodyne Measurement / A. Miao, Y. Huang, H. Huang et al. // Microwave and Optical Technology Letters. – 2009. – Vol. 51. – Pр. 44–48.
- Кузнецов А.А. Методы и средства радиофотонного векторного анализа на основе сверхузкополосного пакета дискретных частот как нового типа зондирующего излуче-ния: диссертация доктора технических наук / А.А. Кузнецов. – Казань, 2021. – 304 с.
- Сахабутдинов А.Ж. Характеризация резонанса Фано в рефрактометрических датчиках на основе кольцевых волоконных брэгговских решеток с π-сдвигом. Результаты моде-лирования // Инженерный вестник Дона. – 2018. – № 22. URL: http://www.ivdon.ru/uploads/article/pdf/IVD_235_Sakhabutdinov_2.pdf_ee654e1 fa8.pdf (дата обращения 10.11.2024).
- Мисбахов Рин.Ш. Радиофотонные адресные сенсорные системы на трехкомпонентных волоконных брэгговских структурах и их применение для решения задач интеллекту-альной энергетики: Автореф. … дис. докт. техн. наук / Рин.Ш. Мисбахов. – Казань, 2020. – 22 с.
- Иванов А.А. Радиофотонные системы измерения мгновенной частоты множества ра-диосигналов СВЧ-диапазона на основе амплитудно-фазовых методов модуляционного преобразования оптической несущей: Автореф. … дис. канд. техн. наук / А.А. Иванов. – Казань, 2020. – 16 с.
- Василец А.А. Радиофотонный векторный анализ высокодобротных симметричных фо-тонных структур на основе тандемной амплитудно-фазовой модуляции зондирующего излучения: Автореф. … дис. канд. техн. наук / А.А. Василец. – Казань, 2021. – 16 с.
- Мальцев А.В. Симметричные широкодиапазонные системы измерения мгновенной ча-стоты множества микроволновых радиосигналов на основе гребенки опорных оптиче-ских частот со специальной формой огибающей: Автореф. … дис. канд. техн. наук / А.В. Мальцев. – Казань, 2024. – 16 с.
- Kuznetsov A.A. Optical Vector Analyzers for Multiplicative Fiber Optic Sensors Probing. Formulation of the Problem // 2021 Systems of Signals Generating and Processing in the Field of on Board Communications. – 2021. – P. 5.
- Морозов О.Г. Амплитудно-фазовая модуляция в системах радиофотоники / О.Г.Морозов, Г.И. Ильин // Вестник Поволжского государственного технологического университета. Серия: Радиотехнические и инфокоммуникационные системы. – 2014. – № 1 (20). – С. 6-42.
- Пат. A 1 338 647 SU МПК4 G02F 1/03. Способ преобразования одночастотного коге-рентного излучения в двухчастотное / Ильин Г.И., Морозов О.Г.; заявитель и патенто-обладатель КАИ им. А.Н. Туполева; заявл. 13.04.83; опубл. 20.07.2004. – Бюлл. № 20.
- Нуреев И.И. Пассивная волоконно-оптическая квазираспределённая сенсорная сеть контроля уровня воды в дискретных точках резервуара с адресным мультиплексирова-нием / И. И. Нуреев, А. Д. Проскуряков, Н. Д. Смирнов и др. // Вестник Поволжского государственного технологического университета. Серия: Радиотехнические и инфо-коммуникационные системы. – 2024. – № 1(61). – С. 77-90. – doi: 10.25686/2306-2819.2024.1.77. – EDN QRPYDK.
- Соколов В.С. Основные принципы сверхузкополосного пакета дискретных частот для построения радиофотонного анализатора спектральных характеристик амплитудного электрооптического модулятора Маха – Цендера / В.С. Соколов // Материалы XX МНТК «Оптические технологии в телекоммуникациях». – 2023. – С. 118-120.
- Денисенко П.Е. Волоконно-оптические брэгговские датчики со специальной формой спектра для систем климатических испытаний: Автореф. … дис. канд. техн. наук / П.Е. Денисенко. – Казань, 2015. – 22 с.
- Low noise photodetector [Электронный ресурс]. – URL: https://www.koheron.com/photonics/pd100-photodetection (дата обращения: 30.12.2024).
- Морозов О.Г. Радиофотонный метод измерения относительной частотной характери-стики амплитудного электрооптического Маха – Цендера двухполосным двухчастот-ным зондирующим излучением с подавленной несущей / О.Г. Морозов, Рин.Ш. Мис-бахов, В.С. Соколов и др. // Фотон-Экспресс. – 2022. – № 8. – С. 11-15.
- Ильин, Г. И. К теории квазигармонических колебаний / Г. И. Ильин, А. Г. Ильин, О. Г. Морозов // Вестник Поволжского государственного технологического университета. Серия: Радиотехнические и инфокоммуникационные системы. – 2014. – № 3(22). – С. 6-33. – EDN STXRKR.
- Zou X. Photonics for Microwave Measurements / X. Zou, B. Lu, W. Pan et al. // Laser & Photonics Reviews. – 2016. – Vol. 10(5). – Pр. 711-734.
- Pan S. Microwave Photonic Radars / S. Pan, Y. Zhang // Journal of Lightwave Technology. – 2020. – Vol. 38(19). – Pр. 5450-5484.
- Kawanishi T. Precise Optical Modulation and Its Application to Optoelectronic Device Measurement / T. Kawanishi // Photonics. – 2021. – Vol. 8. – P. 160.
- Zhang Z.Y. Relative Frequency Response Measurement of Mach-Zehnder Modulators Uti-lizing Dual-Carrier Modulation and Low-Frequency Detection / Z.Y. Zhang, W. Lyu, Y. Liu et al. // Optics Express. – 2022. – Vol. 30. – No. 16. – Pр. 285569-28576.
- Inagaki K. Development of Lightwave Frequency Response Analyzer for Characterizing O/E Conversion Devices / K. Inagaki, T. Kawanishi, H. Iwai et al. // In Proceedings of the 2014 International Topical Meeting on Microwave Photonics (MWP) and the 2014 9th Asia-Pacific Microwave Photonics Conference (APMP). – 2014. – Pр. 113-116.
- Kawanishi T. Highspeed Control of Lightwave Amplitude, Phase, and Frequency by Use of Electrooptic Effect / T. Kawanishi, T. Sakamoto, M. Izutsu // IEEE Journal Selected Topics Quantum Electronics. – 2007. – Vol. 13. – Pр. 79-91.
- Zhang B. Development of Swept Frequency Meth-od for Measuring Frequency Response of PDs Based on Harmonic Analysis / B. Zhang, N. Zhu, W. Han et al. // IEEE Photonics Technol. Lett. – 2009. – Vol. 21. – Pр. 459-461.
- Иванов А.А. Радиофотонный метод измерения мгновенных частот множества радио-сигналов на основе аддитивного частотного смещения с расширенным диапазоном из-меренных частот / А.А. Иванов, О.Г. Морозов, А.Ж. Сахабутдинов и др. // Фотон-экспресс. – 2019. – Vol. 6 (158). – С. 85-86.
- Сахабутдинов А.Ж. Радиофотонные сенсорные системы на адресных волоконных брэг-говских структурах и их применение для решения практических задач: Автореф. … дис. докт. техн. наук / А.Ж. Сахабутдинов. – Казань, 2018. – 22 с.
- Wu X.M. Novel Method for Frequency Response Measurement of Optoelectronic Devices / X.M. Wu, J.W. Man, L. Xie et al. // IEEE Photonics Technology Letters. – 2012. – Vol. 24. – No. 7. – Pр. 575-577.
- Талипов А.А. Метод формирования двухчастотного излучения для синтеза солитонов и применения спектрально эффективной модуляции RZ и CSRZ форматов в оптических сетях доступа / А.А. Талипов, О.Г. Морозов, Г.И. Ильин и др. // Вестник ПГТУ. Серия Радиотехнические и инфокоммуникационные системы. – 2012. – № 2 (16). – С. 3-12.
- Морозов О.Г. Измерение мгновенной частоты микроволновых сигналов с использова-нием тандемной амплитудно-фазовой модуляции в оптическом диапазоне / О.Г. Моро-зов О.Г., И.И. Нуреев, А.Ж. Сахабутдинов // Фотон-Экспресс. - 2019. - № 5 (157). - С.16-24.
- Морозов О. Г. Радиофотонный метод определения доплеровского изменения частоты отражённого радиолокационного сигнала на основе тандемной амплитудно-фазовой модуляции / О.Г. Морозов, Г.А. Морозов, Г.И. Ильин и др.// Вестник поволжского гос-ударственного технологического университета. Серия: Радиотехнические и инфоком-муникационные системы. - 2021. - № 2 (50) С. 63-75.
- Морозов О. Г. Радиофотонный метод определения угла прихода отражённого радиоло-кационного сигнала на основе тандемной амплитудно-фазовой модуляции / О.Г. Моро-зов, Г.А. Морозов, Г.И. Ильин и др. // Вестник поволжского государственного техноло-гического университета. Серия: Радиотехнические и инфокоммуникационные системы. 2021. № 1 (49).С.50-62.
Supplementary files








