Markers of antroponotic viral infections in vervet monkeys arrived from their natural habitat (Tanzania)
- Authors: Dogadov D.I.1, Kyuregyan K.K.2,3, Alexandra G.M.1, Minosyan A.A.1, Kochkonyan A.A.1, Karlsen A.A.2,3, Vyshemirsky O.I.1, Karal-ogly D.D.1, Mikhailov M.I.2,3
-
Affiliations:
- Research Institute of Medical Primatology of the Ministry of Education and Science of Russia
- Central Research Institute of Epidemiology of the Federal Service for Surveillance on Consumer Rights Protection and Human Wellbeing
- I.I. Mechnikov Research Institute of Vaccines and Sera
- Issue: Vol 68, No 5 (2023)
- Pages: 394-403
- Section: ORIGINAL RESEARCHES
- URL: https://medbiosci.ru/0507-4088/article/view/231861
- DOI: https://doi.org/10.36233/0507-4088-188
- EDN: https://elibrary.ru/awajxs
- ID: 231861
Cite item
Abstract
Introduction. Various human viruses have been identified in wild monkeys and in captive primates. Cases of transmission of viruses from wild monkeys to humans and vice versa are known.
The aim of this study was to identify markers of anthroponotic viral infections in vervet monkeys (Chlorocebus pygerythrus) arrived from their natural habitat (Tanzania).
Materials and methods. Fecal samples (n = 56) and blood serum samples (n = 75) obtained from 75 animals, respectively, on days 10 and 23 after admission to the primate center, were tested for the markers of anthroponotic viral infections (Ebola virus, Marburg virus, lymphocytic choriomeningitis, hepatitis C virus, herpes simplex virus (HSV), cytomegalovirus (CMV), Epstein–Barr virus (EBV), parainfluenza types 1 and 3, intestinal adenoviruses, rotaviruses) by enzyme immunoassay (ELISA) and polymerase chain reaction (PCR).
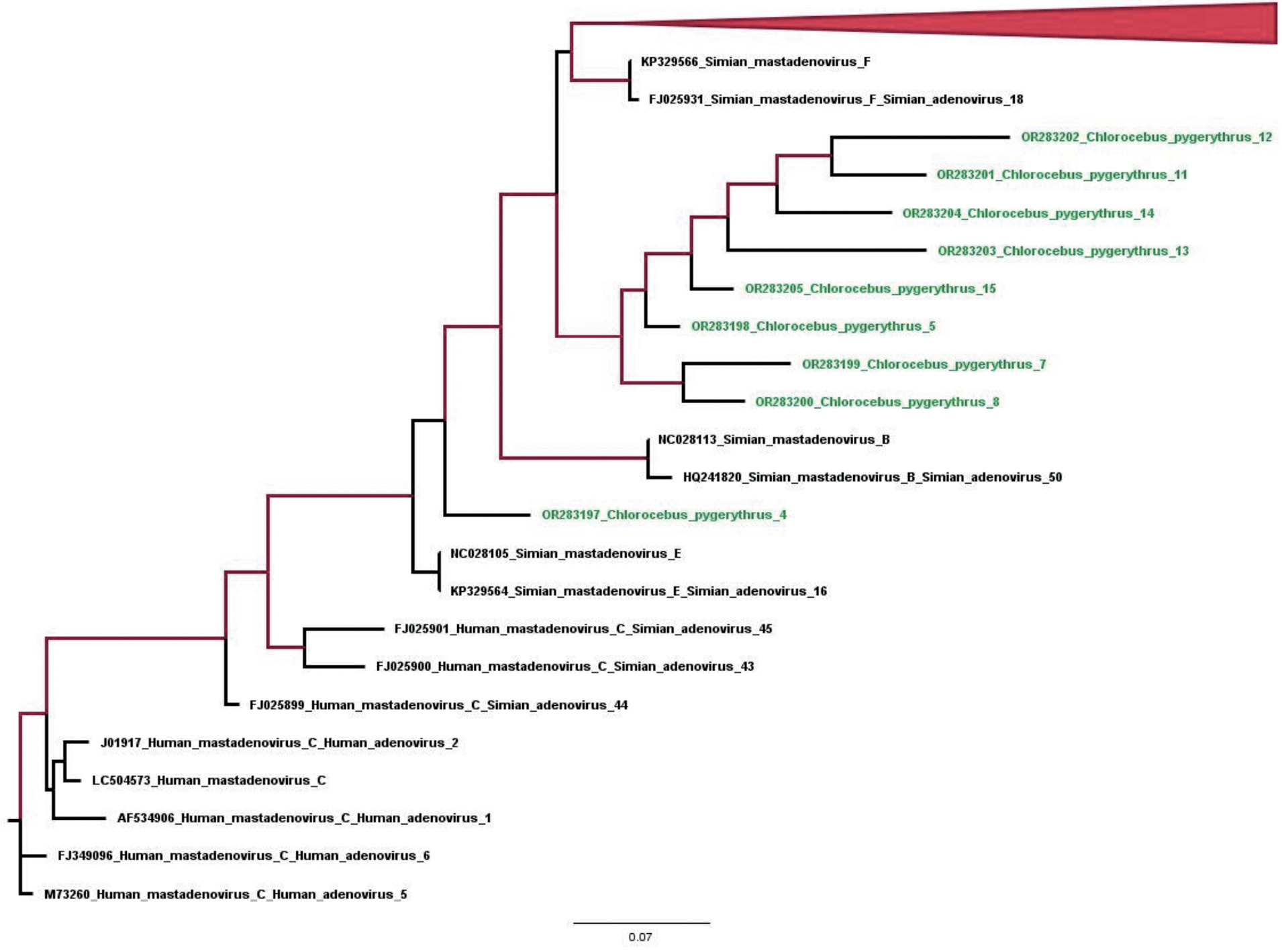
Results and discussion. Among the examined animals, markers of 6 out of 11 tested viral infections were identified. Detection rates of IgG antibodies to HSV-1,2 (15.9%) and CMV (15.9%) were two times as low as IgG antibodies to EBV (31.8%). Among the markers of respiratory viral infections, IgG antibodies to parainfluenza virus type 1 were found (6.8%). 14.3% of the animals had rotavirus antigen, and 94% had simian adenovirus DNA. Markers of hemorrhagic fevers Ebola, Marburg, LCM, hepatitis C, and type 3 parainfluenza were not detected.
Conclusion. When importing monkeys from different regions of the world, an expanded screening for viral infections is needed considering the epidemiological situation both in the country of importation and in the country of destination.
Full Text
##article.viewOnOriginalSite##About the authors
Dmitriy I. Dogadov
Research Institute of Medical Primatology of the Ministry of Education and Science of Russia
Author for correspondence.
Email: dima_loko86@mail.ru
ORCID iD: 0000-0003-1596-0509
Ph.D. (Biol.), Researcher at the Laboratory of Infection Virology
Russian Federation, 354376, SochiKaren K. Kyuregyan
Central Research Institute of Epidemiology of the Federal Service for Surveillance on Consumer Rights Protection and Human Wellbeing; I.I. Mechnikov Research Institute of Vaccines and Sera
Email: karen-kyuregyan@yandex.ru
ORCID iD: 0000-0002-3599-117X
D.Sci. (Biol.), Professor of the RAS, Head of the Laboratory of Molecular Epidemiology, Leading Researcher at the Laboratory of Viral Hepatitis
Russian Federation, Moscow, 111123; 105064, MoscowGoncharenko M. Alexandra
Research Institute of Medical Primatology of the Ministry of Education and Science of Russia
Email: morgan_123@rambler.ru
ORCID iD: 0000-0002-6979-9784
Researcher at the Laboratory of Infection Virology, Research Institute of Medical Primatology
Russian Federation, 354376, SochiAlbert A. Minosyan
Research Institute of Medical Primatology of the Ministry of Education and Science of Russia
Email: malbert97@bk.ru
ORCID iD: 0009-0007-6459-1451
research laboratory assistant at the Laboratory of Infection Virology, Research Institute of Medical Primatology
Russian Federation, 354376, SochiArmen A. Kochkonyan
Research Institute of Medical Primatology of the Ministry of Education and Science of Russia
Email: kochkonyan7armen@gmail.com
ORCID iD: 0009-0003-1648-541X
research laboratory assistant at the Laboratory of Infection Virology, Research Institute
Russian Federation, 354376, SochiAnastasia A. Karlsen
Central Research Institute of Epidemiology of the Federal Service for Surveillance on Consumer Rights Protection and Human Wellbeing; I.I. Mechnikov Research Institute of Vaccines and Sera
Email: karlsen12@gmail.com
ORCID iD: 0000-0002-6013-7768
Researcher, Laboratory of Molecular Epidemiology of Viral Hepatitis, Researcher, Laboratory of Viral Hepatitis
Russian Federation, Moscow, 111123; 105064, MoscowOleg I. Vyshemirsky
Research Institute of Medical Primatology of the Ministry of Education and Science of Russia
Email: olegvyshem@mail.ru
ORCID iD: 0000-0002-5345-8926
Ph.D. (Biol.), Researcher at the Laboratory of Infection Virology, Research Institute
Russian Federation, 354376, SochiDzhina D. Karal-ogly
Research Institute of Medical Primatology of the Ministry of Education and Science of Russia
Email: karal_5@mail.ru
ORCID iD: 0000-0003-3606-1668
Ph.D. (Biol.), deputy director for scientific activities of the Research Institute
Russian Federation, 354376, SochiMikhail I. Mikhailov
Central Research Institute of Epidemiology of the Federal Service for Surveillance on Consumer Rights Protection and Human Wellbeing; I.I. Mechnikov Research Institute of Vaccines and Sera
Email: michmich2@yandex.ru
ORCID iD: 0000-0002-6636-6801
Ph.D. (Biol.), Professor, Academician of RAS, Chief Researcher at the Laboratory of Molecular Epidemiology of Viral Hepatitis Central Research, Head of the Laboratory of Viral Hepatitis
Russian Federation, Moscow, 111123; 105064, MoscowReferences
- Wachtman L., Mansfield K. Viral diseases of nonhuman primates. In: Nonhuman Primates in Biomedical Research. Volume 2: Diseases. Elsevier; 2012: 1–104. https://doi.org/10.1016/B978-0-12-381366-4.00001-8
- Olival K.J., Hosseini P.R., Zambrana-Torrelio C., Ross N., Bogich T.L., Daszak P. Host and viral traits predict zoonotic spillover from mammals. Nature. 2017; 546(7660): 646–50. https://doi.org/10.1038/nature22975
- Devaux C.A., Mediannikov O., Medkour H., Raoult D. Infectious disease risk across the growing human-non human primate interface: A review of the evidence. Front. Public Health. 2019; 7: 305. https://doi.org/10.3389/fpubh.2019.00305
- Patrono L.V., Samuni L., Corman V.M., Nourifar L., Röthemeier C., Wittig R.M., et al. Human coronavirus OC43 outbreak in wild chimpanzees, Côte d´Ivoire, 2016. Emerg. Microbes Infect. 2018; 7(1): 118. https://doi.org/10.1038/s41426-018-0121-2
- Liu Z.J., Qian X.K., Hong M.H., Zhang J.L., Li D.Y., Wang T.H., et al. Global view on virus infection in non-human primates and implications for public health and wildlife conservation. Zool. Res. 2021; 42(5): 626–32. https://doi.org/10.24272/j.issn.2095-8137.2021.080
- Dogadov D.I., Korzaya L.I., Karlsen A.A., Kyuregyan K.K. Molecular genetic identification of isolates of the hepatitis A virus (HAV) from monkeys at Adler Primate Center. J. Med. Primatol. 2018; 47(2): 87–92. https://doi.org/10.1111/jmp.12333
- Dogadov D.I., Korzaya L.I., Kyuregyan K.K., Karlsen A.A., Kichatova V.S., Potemkin I.A., et al. Natural infection of captive cynomolgus monkeys (Macaca fascicularis) with hepatitis E virus genotype 4. Arch. Virol. 2019; 164(10): 2515–8. https://doi.org/10.1007/s00705-019-04337-3
- Eberle R., Jones-Engel L. Understanding primate herpesviruses. J. Emerg. Dis. Virol. 2017; 3(1): 1-11. https://doi.org/10.16966/2473-1846.127
- Korzaya L.I., Dogadov D.I., Goncharenko A.M., Lapin B.A. Comparative study of anti-measles immunity in adult population of Sochi and laboratory primates of Adler primate center. Zhurnal mikrobiologii, epidemiologii i immunobiologii. 2019; 96(2): 61–7. https://doi.org/10.36233/0372-9311-2019-2-61-67 https://elibrary.ru/azxijw (in Russian)
- Korzaya L.I., Dogadov D.I., Goncharenko A.M., Karlsen A.A., Kyuregyan K.K., Mikhaylov M.I. Prevalence of laboratory markers of human respiratory viruses in monkeys of Adler primate center. Voprosy virusologii. 2022; 66(6): 425–33. https://doi.org/10.36233/0507-4088-77 https://elibrary.ru/cbntjh (in Russian)
- Molina C.V., Heinemann M.B., Kierulff C., Pissinattiet A., da Silva T.F., de Freitas D.G., et al. Leptospira spp., rotavirus, norovirus, and hepatitis E virus surveillance in a wild invasive golden-headed lion tamarin (Leontopithecus chrysomelas; Kuhl, 1820) population from an urban park in Niterói, Rio de Janeiro, Brazil. Am. J. Primatol. 2019; 81(3): e22961. https://doi.org/10.1002/ajp.22961
- Smith G.C., Lester T.L., Heberling R.L., Kalter S.S. Coronavirus-like particles in nonhuman primate feces. Arch. Virol. 1982; 72(1-2): 105–11. https://doi.org/10.1007/BF01314455
- Wang Y., Tu X., Humphrey C., McClureet H., Jiang X., Qin C., et al. Detection of viral agents in fecal specimens of monkeys with diarrhea. J. Med. Primatol. 2007; 36(2): 101–7. https://doi.org/10.1111/j.1600-0684.2006.00167.x
- Gómez J.M., Nunn C.L., Verdú M. Centrality in primate-parasite networks reveals the potential for the transmission of emerging infectious diseases to humans. Proc. Natl Acad. Sci. USA. 2013; 110(19): 7738–41. https://doi.org/10.1073/pnas.1220716110
- Wolfe N.D., Dunavan C.P., Diamond J. Origins of major human infectious diseases. Nature. 2007; 447(7142): 279–83. https://doi.org/10.1038/nature05775
- Albrecht P., Lorenz D., Klutch M.J., Vickers J.H., Ennis F.A. Fatal measles infection in marmosets pathogenesis and prophylaxis. Infect. Immun. 1980; 27(3): 969–78. https://doi.org/10.1128/iai.27.3.969-978.1980
- Choi Y.K., Simon M.A., Kim D.Y., Yoon B.I., Kwon S.W., Lee K.W., et al. Fatal measles virus infection in Japanese macaques (Macaca fuscata). Vet. Pathol. 1999; 36(6): 594–600. https://doi.org/10.1354/vp.36-6-594
- Wallis J., Lee D.R. Primate conservation: The prevention of disease transmission. Int. J. Primatol. 1999; 20(6): 803–26. https://doi.org/10.1023/A:1020879700286
- Lapin B.A., Shevtsova Z.V. Monkey viral pathology in the Sukhum colony and modeling human viral infections. J. Med. Primatol. 2018; 47(4): 273–7. https://doi.org/10.1111/jmp.12351
- Dogadov D.I., Korzaya L.I., Kyuregyan K.K., Karlsen A.A., Mikhaylov M.I. Markers of viral hepatitis E (Hepeviridae, Orthohepevirus, Orthohepevirus A) in the imported Old World monkeys. Voprosy virusologii. 2021; 66(3): 182–8. https://doi.org/10.36233/0507-4088-34 https://elibrary.ru/xvmkmz (in Russian)
- Bányai K., Esona M.D., Liu A., Wang Y., Tu X., Jiang B. Molecular detection of novel adenoviruses in fecal specimens of captive monkeys with diarrhea in China. Vet. Microbiol. 2010; 142(3-4): 416–9. https://doi.org/10.1016/j.vetmic.2009.10.014
- Korzaya L.I., Lapin B.A., Keburiya V.V., Chikobava M.G. Spontaneous infection of lower primates with hepatitis C virus. Byulleten’ eksperimental’noy biologii i meditsiny. 2002; 133(2): 178–81. https://doi.org/10.1023/A:1015511208671 https://elibrary.ru/lhjutx (in Russian)
- Kosoltanapiwat N., Tongshoob J., Ampawong S., Reamtong O., Prasittichai L., Yindee M., et al. Simian adenoviruses: Molecular and serological survey in monkeys and humans in Thailand. One Health. 2022; 15: 100434. https://doi.org/10.1016/j.onehlt.2022.100434
- Roy S., Vandenberghe L.H., Kryazhimskiy S., Grant R., Calcedo R., Yuan X., et al. Isolation and characterization of adenoviruses persistently shed from the gastrointestinal tract of non-human primates. PLoS Pathog. 2009; 5(7): e1000503. https://doi.org/10.1371/journal.ppat.1000503
- Morris S.J., Sebastian S., Spencer A.J., Gilbert S.C. Simian adenoviruses as vaccine vectors. Future Virol. 2016; 11(9): 649–59. https://doi.org/10.2217/fvl-2016-0070
- Islam A., Hossain M.E., Haider N., Rostal M.K., Mukharjee S.K., Ferdouset J., et al. Molecular characterization of group A rotavirus from rhesus macaques (Macaca mulatta) at human–wildlife interfaces in Bangladesh. Transbound. Emerg. Dis. 2020; 67(2): 956–66. https://doi.org/10.1111/tbed.13431
- Otsyula M., Yee J., Suleman M., Tarara R., Martin J., Woods P., et al. Rotavirus infection in African, non-human primates. Ann. Trop. Med. Parasitol. 1996; 90(6): 659–61. https://doi.org/10.1080/00034983.1996.11813099
- Simmons J.H. Herpesvirus infections of laboratory macaques. J. Immunotoxicol. 2010; 7(2): 102–13. https://doi.org/10.3109/ 15476910903409843
- Goleva O.V., Murina E.A., Osipova Z.A. Serologic markers of Epstein-Barr virus reactivation in the conditions of viral encephalitis in young patients. Zhurnal infektologii. 2015; 7(1): 70–4. https://elibrary.ru/tqqpvh (in Russian)
- Makhneva N.V., Syuch N.I., Voronova V.V., Beletskaya L.V. Epstein-Barr virus and cytomegalovirus: is their role in pemphigus really incidental? A preliminary report. Al‘manakh klinicheskoy meditsiny. 2016; 44(1): 13–7. https://doi.org/10.18786/2072-0505-2016-44-1-13-17 https://elibrary.ru/vrraaj (in Russian)
- Churchill A.E. The isolation of parainfluenza 3 virus from fatal cases of pneumonia in erythrocebus patas monkeys. Br. J. Exp. Pathol. 1963; 44(5): 529–37.
- Sasaki M., Ishii A., Orba Y., Thomas Y., Hang’ombe B.M., Moonga L., et al. Human parainfluenza virus type 3 in wild nonhuman primates, Zambia. Emerg. Infect. Dis. 2013; 19(9): 1500–3. https://doi.org/10.3201/eid1909.121404
Supplementary files



