Том 68, № 5 (2023)
ОБЗОРЫ
Глобальное генетическое разнообразие вируса кори (Paramyxoviridae: Morbillivirus: Morbillivirus hominis): исторические аспекты и современное состояние
Аннотация
Мониторинг циркуляции вируса кори и изучение его генетического разнообразия является важным компонентом программы элиминации кори. Методический подход к молекулярно-генетическим исследованиям и их интерпретации с целью надзора за корью был разработан в начале 2000-х гг. В период его разработки были установлены четкие ареалы циркуляции каждого генотипа вируса, в связи с чем определение генотипов выделенных вирусов было предложено для мониторинга их циркуляции и выявления путей передачи. Однако в дальнейшем, по причине значительного снижения количества активных генотипов вируса, был предложен подход, основанный на субгенотипировании: определении не только генотипа вируса, но и его генетической линии/генетического варианта. Глобальная сеть лабораторий по кори и краснухе (GMRLN) проводит систематический мониторинг циркуляции вируса кори на субгенотипическом уровне, депонируя результаты в специализированную базу данных MeaNS2, которая является наиболее полным и достоверным источником сведений о генетической характеристике вирусов кори.
В настоящем обзоре представлены как исторические сведения, так и последняя информация о глобальном генетическом разнообразии вируса кори.
361-371
Вакцины против болезни, вызванной вирусом Эбола: актуальные проблемы и перспективы
Аннотация
Актуальность. Болезнь, вызванная вирусом Эбола (БВВЭ), является острым инфекционным заболеванием с крайне высокой летальностью, составляющей до 90%. В мире БВВЭ стала широко известна в 2014–2016 гг. во время вспышки в Западной Африке, которая переросла в эпидемию и привела к распространению заболевания на территории других континентов.
В мире имеются две вакцины против БВВЭ, одобренные ВОЗ для экстренного применения, а также ряд вакцин, одобренных местными регуляторами для применения на территории отдельных стран. Однако, даже при наличии эффективных вакцин, недостаток данных по иммунным коррелятам защиты, длительности защитного иммунного ответа у человека и приматов является ограничивающим фактором для эффективного предотвращения распространения вспышек БВВЭ.
Цели. В настоящем обзоре освещается опыт применения вакцин против БВВЭ во время вспышек заболевания в эндемичных зонах, обобщены данные по иммуногенности вакцин в клинических исследованиях, а также представлено обсуждение направлений исследований для дальнейшей разработки и использования эффективных вакцин против БВВЭ.
372-384
ОРИГИНАЛЬНЫЕ ИССЛЕДОВАНИЯ
Генетическое разнообразие вируса гриппа B, циркулирующего в Иране в течение десятилетия (2010–2019 гг.): отличие от рекомендованных ВОЗ вакцинных штаммов
Аннотация
Введение. Данные о распространенности и особенностях циркуляции линий вируса гриппа B в Иране ограничены.
Цель. Описать характер заболеваемости гриппом В в Иране в контексте применявшихся для вакцинации штаммов и определить их соответствие актуальным штаммам вируса гриппа В.
Методы. С целью сбора информации проводили онлайн-поиск в базах данных: FluNet, GISAID и NCBI. Для аминокислотных последовательностей вируса гриппа В, взятых из базы данных GISAID, было выполнено их выравнивание с вакцинным штаммом и построение филогенетического дерева. Затем последовательности циркулирующих штаммов оценивали на соответствие вакцинным штаммам.
Результаты. Из общего числа зарегистрированных последовательностей вирусов гриппа 20,21% принадлежали вирусу гриппа В. Филогенетическое дерево было построено на основе 43 последовательностей, зарегистрированных в базе данных GISAID; 76,74 и 23,25% последовательностей принадлежали линиям В/Ямагата и В/Виктория соответственно. Наиболее распространенные штаммы вируса гриппа В, циркулировавшие в годы исследования, относились к линии В/Ямагата. В целом в Иране наблюдалось совпадение преобладающих циркулирующих штаммов вируса гриппа В со штаммами, применяемыми в вакцинах. Однако в период 2016–2017 гг. был зарегистрирован высокий уровень несоответствия вакцинного штамма иранским изолятам.
Заключение. Анализ соответствия штаммов вакцин, применяющихся для профилактики гриппа, циркулирующим эпидемическим штаммам вируса крайне важен для улучшения состава используемых в разных регионах вакцин, поскольку при их несоответствии эффективность вакцинации снижается.
385-393
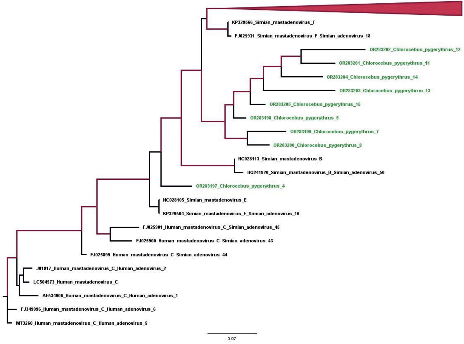
Маркеры антропонозных вирусных инфекций у зеленых мартышек, поступивших из мест естественного обитания (Танзания)
Аннотация
Введение. Приматы, наряду с грызунами и летучими мышами, наиболее часто оказываются резервуаром и источником зоонозных вирусных инфекций. Кроме того, у диких обезьян и у приматов, содержащихся в неволе, выявляют различные человеческие вирусы. Изучение вирусного разнообразия у обезьян необходимо для ограничения потенциальной передачи вирусов между людьми и приматами разных видов.
Целью работы являлось изучение маркеров антропонозных вирусных инфекций у зеленых мартышек вервет (Chlorocebus pygerythrus), поступивших из мест естественного обитания (Танзания).
Материалы и методы. Образцы фекалий (n = 56) и сывороток крови (n = 75), полученные от 75 животных на 10-е и 23-и сутки соответственно после поступления в приматологический центр, были протестированы на наличие маркеров антропонозных вирусных инфекций (вирус Эбола, вирус Марбург, вирус лимфоцитарного хориоменингита (ЛХМ), вирус гепатита С (ВГС), вирус простого герпеса 1-го и 2-го типов (ВПГ-1,2), цитомегаловирус (ЦМВ), вирус Эпштейна–Барр (ВЭБ), вирус парагриппа 1-го и 3-го типов, кишечный аденовирус, ротавирус) с применением методов иммуноферментного анализа и полимеразной цепной реакции.
Результаты и обсуждение. У обследованных животных были обнаружены маркеры 6 из 11 исследованных вирусов. Среди маркеров герпесвирусных инфекций IgG-антитела к ВПГ-1,2 (15,9%) и ЦМВ (15,9%) выявлялись в 2 раза реже, чем к ВЭБ (31,8%). Среди маркеров респираторных вирусных инфекций были обнаружены IgG-антитела к вирусу парагриппа 1-го типа (6,8%). Среди маркеров кишечных вирусных инфекций у 14,3% животных был обнаружен антиген ротавируса, а у 94% – ДНК аденовируса обезьян. Маркеры геморрагических лихорадок Эбола, Марбург, ЛХМ, ВГС, а также парагриппа 3-го типа выявлены не были.
Заключение. При импорте обезьян из разных регионов мира необходима система скрининга вирусных инфекций с учетом эпидобстановки как в стране импорта, так и в стране экспорта.
394-403
Распределение частот аллелей полиморфизмов генов человека, связанных с вирусными инфекциями
Аннотация
Введение. Дизайн исследований, направленных на оценку связи какого-либо генетического фактора с изучаемым признаком (болезнью), в обязательном порядке предполагает сравнение соотношения генотипов или аллельной пропорции в исследуемой группе с данными контрольной группы. При проведении этапа определения соотношения генотипов изучаемых полиморфизмов группы сравнения появляется ряд проблем, которым посвящена настоящая работа.
Цель работы ‒ научное обоснование целесообразности формирования отечественной информационной системы, включающей генетические данные условно здорового населения Российской Федерации с учетом его этнического многообразия.
Материалы и методы. Исследуемая группа, составляющая суммарно 1020 человек, генотипирована по ряду однонуклеотидных полиморфизмов (ОНП) генов человека. Проведена сравнительная характеристика распределения частот исследуемых полиморфизмов с представленными в международных базах в качестве референсных данными. Статистическую обработку выполняли с использованием стандартной четырехпольной таблицы и расчетом показателя χ2.
Результаты. Установлены полиморфизмы генов человека, для которых разница распределения аллелей между условно здоровой популяцией Московского региона и когортой, представленной в международном проекте Ensembl, является статистически значимой (p < 0,05). Частоты встречаемости ОНП rs4986790 гена TLR4 статистически значимо отличаются от аналогичных показателей исследуемой группы как для популяции EUR (p = 0,032), так и для субпопуляции CEU (p = 0,047). Частоты аллелей полиморфизмов rs1800795 (IL6) и rs1800896 (IL10) для здоровой популяции Московского региона отличны от подгруппы CEU (p = 0,030 и 0,012 соответственно). Частота ОНП rs2295119 (HLA-DPA2) статистически значимо отличается от популяции EUR (p = 0,034).
Заключение. Проведенный в работе анализ по сравнению распределения частот ОНП для условно здорового населения с аналогичными показателями, представленными в базах данных международного проекта Ensembl, подтверждает необходимость формирования отечественной информационной системы, содержащей как данные о встречаемости аллелей и генотипов ОНП среди условно здорового населения, так и в подгруппах с различными патологическими состояниями.
404-414
Исследование безопасности и иммуногенности вакцины на основе VLP для профилактики ротавирусной инфекции на модели новорожденных карликовых свиней
Аннотация
Введение. В России почти половина случаев острых кишечных инфекций установленной этиологии в 2022 г. приходится на ротавирусную инфекцию (РВИ). Специфического лечения ротавирусного гастроэнтерита не существует. Имеется необходимость создания современных эффективных и безопасных препаратов для борьбы с РВИ, не способных размножаться (реплицироваться) в организме вакцинируемого. Перспективным подходом является создание вакцин на основе вирусоподобных частиц (VLP).
Цель работы. Изучение безопасности и иммуногенности вакцины «Гам-VLP-рота» против РВИ на основе VLP ротавируса А человека на новорожденных карликовых свиньях при многократном внутримышечном введении.
Материалы и методы. В эксперименте были задействованы новорожденные карликовые свиньи. Безопасность тестируемой вакцины оценивали на основании данных термометрии, клинического осмотра, динамики массы тела, клинических и биохимических показателей крови, а также некропсии и гистологического исследования животных. Для оценки иммуногенности исследовали клеточный, гуморальный и секреторный иммунный ответ на введение вакцины.
Результаты. Оценка общего состояния животных в период иммунизации, данные клинико-лабораторных и патоморфологических исследований свидетельствуют о безопасности вакцины «Гам-VLP-рота» при трехкратном внутримышечном введении. Установлена хорошая местная переносимость тестируемой вакцины. Формируется устойчивый гуморальный иммунитет после трехкратной вакцинации «Гам-VLP-рота», антиген-специфические IgG функционально активны в нейтрализации ротавируса А человека. Показано, что в минимальной исследуемой концентрации (30 мкг/доза) после трехкратной вакцинации у животных вырабатывался клеточно-опосредованный иммунный ответ. Полученные результаты титра IgA в сыворотке крови и в смывах кишечника свидетельствуют о формировании как системного иммунологического ответа, так и специфического секреторного иммунного ответа к ротавирусу А человека.
Заключение. Трехкратная внутримышечная иммунизация карликовых свиней вакциной «Гам-VLP-рота» формирует устойчивый защитный гуморальный, секреторный и клеточный иммунитет у исследуемых животных. Исследуемая вакцина безопасна и имеет хорошую местную переносимость.
415-427
Роль белков L и 2А вируса энцефаломиокардита типа 1 в ингибировании синтеза клеточных белков и накоплении вирусных белков при инфекции
Аннотация
Введение. Инфицирование клеток вирусом энцефаломиокардита типа 1 (EMCV-1, Cardiovirus A: Picornaviridae) сопровождается подавлением синтеза клеточных белков. Главную роль в ингибировании клеточной трансляции отводят «секьюрити»-белкам L и 2А. Механизм возможного влияния белка L на клеточную трансляцию неизвестен. Существуют гипотезы о механизме влияния белка 2А на эффективность кэп-зависимой трансляции, которые основаны на его взаимодействии с факторами трансляции и субъединицами рибосом. Экспериментальные данные противоречивы и не позволяют сформулировать единую модель взаимодействия белков L и 2А с трансляционным аппаратом клетки.
Цель. Изучить роль «секьюрити»-белков L и 2А в подавлении трансляции клеточных белков и эффективности трансляции и процессинга вирусных белков зараженных клеток.
Материалы и методы. Для исследования свойств вирусных белков L и 2A получены мутантные варианты EMCV-1: Zfmut, имеющий дефектный белок L; Δ2A, кодирующий частично делетированный белок 2А; Zfmut&Δ2A, содержащий мутации в обоих белках. Течение трансляционных процессов в зараженных клетках изучали c помощью вестерн-блот-гибридизации и пульс-метода включения радиоактивно меченных аминокислот (14С) в новосинтезированные белки.
Результаты. Функциональная инактивация белка 2А не влияет на ингибирование синтеза клеточных белков. Обнаружена прямая корреляция между наличием активного белка L и специфической инактивацией синтеза клеточных белков на раннем этапе вирусной инфекции. На поздних стадиях инфекции происходит неспецифическое подавление трансляционных процессов зараженной клетки, сопровождающееся фосфорилированием eIF2α. Частичное удаление белка 2А из генома EMCV-1 не влияет на течение этого процесса, в то время как инактивация белка L ускоряет наступление полного ингибирования синтеза белков. При частичной делеция белка 2А нарушается процессинг белков вирусного капсида. Подавление функций белка L приводит к снижению эффективности вирусной трансляции.
Заключение. Белок 2А не влияет на ингибирование трансляции в клетках HeLa. Белок L играет важную роль не только в специфическом ингибировании клеточной трансляции, но и в поддержании эффективного синтеза вирусных белков. Белок 2А принимает участие не только в первичном, но и во вторичном процессинге капсидных белков EMCV-1.
428-444
Ассоциация полиморфных вариантов генов системы гемостаза с течением COVID-19
Аннотация
Введение. COVID-19 характеризуется разнообразным течением: от бессимптомного до тяжелого с летальным исходом. Комплекс неблагоприятных факторов инфицированного организма во многом определяет течение и исход болезни.
Цель работы – выявить возможные ассоциации полиморфных генов системы гемостаза с течением COVID-19.
Материалы и методы. ДНК выделяли из крови инфицированных пациентов (n=117) и участников группы сравнения (n=104). Все инфицированные были поделены на 3 группы в зависимости от тяжести состояния, которую оценивали по NEWS2. Еще одну группу составили участники, перенесшие инфекцию бессимптомно. Определение однонуклеотидного полиморфизма (ОНП) генов FGB (-455 G/A), FII (20210 G/A), FV (1691 G/A), FVII (10976 G/A), FXIIIA1 (103 G/T), ITGA2 (807 C/T), ITGB3 (1565 T/C), SERPINE1 (-675 5G/4G) проводили методом ПЦР, используя набор «Генетика гемостаза» («ДНК-Технология», Россия).
Результаты. Достоверных различий в аллельных вариантах анализируемых генов между группой всех инфицированных и здоровыми участниками не выявлено. Но анализ групп пациентов, различающихся по тяжести COVID-19, относительно группы участников, бессимптомно перенесших инфекцию, показал, что в гене SERPINE1 (-675 5G/4G) обнаружена достоверная ассоциация ОНП с течением инфекции (р=0,0381; р=0,0066; р=0,0009). Установлено, что по мере увеличения баллов тяжести COVID-19 доля аллеля 5G гена SERPINE1 (-675 5G/4G) снижалась, а доля аллеля 4G увеличивалась (р=0,005; р=0,009; р=0,0005). Аналогичные процессы наблюдались для генотипов 5G/5G и 4G/4G.
Обсуждение. Анализ вклада ОНП генов системы гемостаза показал, что фибринолитическое звено ассоциировано с тяжестью COVID-19. Полиморфизм гена этого звена SERPINE1 (-675 5G/4G) имел достоверную связь с течением COVID-19.
Заключение. Впервые обнаружено, что ОНП гена SERPINE1 (-675 5G/4G) ассоциирован с течением COVID-19. Генотип 5G/5G этого гена может рассматриваться как маркер более легкого течения инфекции, генотип 4G/4G – более тяжелого.
445-453
ЮБИЛЕЙНЫЕ ДАТЫ
К 90-летию со дня рождения Николая Вениаминовича Каверина
Аннотация
11 октября 2023 г. исполнилось 90 лет со дня рождения выдающегося российского вирусолога, академика РАН Николая Вениаминовича Каверина.
Н.В. Каверин родился в Ленинграде в известной литературной семье Вениамина Александровича Каверина и Лидии Николаевны Тыняновой. В 1951 г. окончил школу с золотой медалью и поступил в 1-й Московской медицинский институт им. И.М. Сеченова. На старших курсах Каверин уже работал в НИИ вирусологии им. Д.И. Ивановского РАМН, а в 1960 г., по окончании аспирантуры, защитил кандидатскую диссертацию.
454-454
НЕКРОЛОГИ
Беседнова Наталия Николаевна (02.02.1935 – 23.09.2023)
Аннотация
Научно-исследовательский институт эпидемиологии и микробиологии им. Г.П. Сомова Роспотребнадзора с прискорбием сообщает, что 23 сентября 2023 г. на 89-м году жизни скончалась Наталия Николаевна Беседнова, доктор медицинских наук, профессор, заслуженный деятель науки Российской Федерации, действительный член Российской академии наук, лауреат Государственной премии СССР, выдающийся учёный, блестящий организатор, прекрасный педагог и замечательный человек.
455-456
ИНФОРМАЦИЯ
457-457
458-458
